1、什么是云游戏?
简单的来说,云游戏可以分成两个部分,一个是云计算,另一个就是游戏。云游戏和传统的游戏相比,最大的区别在于,云游戏的游戏运行都是在云端进行的,对于玩家的设备基本上没有什么要求,而传统的游戏尤其是一些高端游戏则需要玩家配备有强大的硬件设备才可以获得最佳的游戏体验。
云游戏主流构架

2、云游戏如何实现?
云游戏是以云计算为基础的游戏方式。
游戏在服务器端运行,并将渲染完毕后的游戏画面压缩后通过网络传送给用户,用户所使用的设备终端,只需具有基本的视频解码能力和网络连接功能即可体验云游戏,云游戏和用户数据存储在服务器上,可以实现多端存档和数据共享,本地终端无需下载、安装游戏和存储用户数据,云游戏脱离终端限制,可以跨终端,实现了在云端服务器运行游戏。
游戏通过将计算与显示分离,降低了设备门槛。
云游戏通过将游戏运算过程转移到云端服务器,使得游戏不再依赖游戏终端的硬件能力,玩家再也无须通过堆硬件的方式体验最新的游戏。云游戏平台通过大规模的服务器集群,硬件能力非常强大,几乎可以看成是无限的。通过连接云游戏平台,用户使用手机、平板等移动设备也能体验最新的主机级大型游戏,为整个游戏行业注入了新的生命力。
云游戏的运行过程

在这样的模式之下,用户的游戏数据全部都存储在云端,只要配备拥有最基本的流媒体视频播放能力的设备就可以玩游戏了。云游戏虽然看起来比较的简单,但是假如想要获得较高质量的游戏体验,云游戏还需要面临较多的问题,其中最大的问题就是网速和延迟。
3、云游戏发展较快的原因是什么?
(1)5G商用
5G承载了高宽带,实现了低延时,对于玩家的游戏体验的提升可以起到重要的帮助作用。除此之外,解除游戏对本地客户端要求的限制之后,5G将会满足游戏玩家对于云游戏随时即玩的需求。
(2)云服务核心技术的突破
随着云服务核心技术的不断突破,云游戏也是得到了高速的发展。主要的核心技术有GPU、虚拟化技术、边缘计算节点、5G发展。


(3)多家公司加速布局
国内多家对于云游戏的加速布局,进一步的推动了云游戏的发展。

4、云游戏当前市场规模如何?
据据伽马数据,2020年上半年,中国云游戏市场实际销售达到了40.03亿元,同比+79.35%。
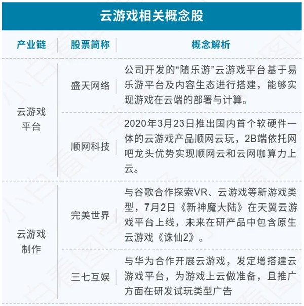
5、云游戏概念股
云游戏概念股大家可以关注盛天网络、顺网科技、完美世界、三七互娱、粤飞数据、数据港、歌尔股份、欧菲光等。(仅供参考,不构成投资建议)


就目前来说,云游戏依旧是游戏行业下的一个有望扩大用户规模、推动游戏行业增长的革新性业务。放眼全球,微软、谷歌、亚马逊、英伟达、valve、腾讯等全球知名的大企都在云游戏当中进行深耕。
大部分游戏公司则作为云游戏内容的供给方,将积极开展与云游戏各个用户端的平台服务方的合作共赢。
在这样的格局之下,新的局面正在形成。
A股上市游戏公司云游戏业务布局情况

文本由@-YANYI 整理发布于三个皮匠报告网站,未经授权禁止转载。
图片来源:小白看图学财经