您的当前位置: 首页 > 新闻中心 > 行业资讯 > 外交部:2020年地球大数据支撑可持续发展目标报告(附下载)

外交部:2020年地球大数据支撑可持续发展目标报告(附下载)

三个皮匠微信公众号每天给您带来最全最新各类数据研究报告


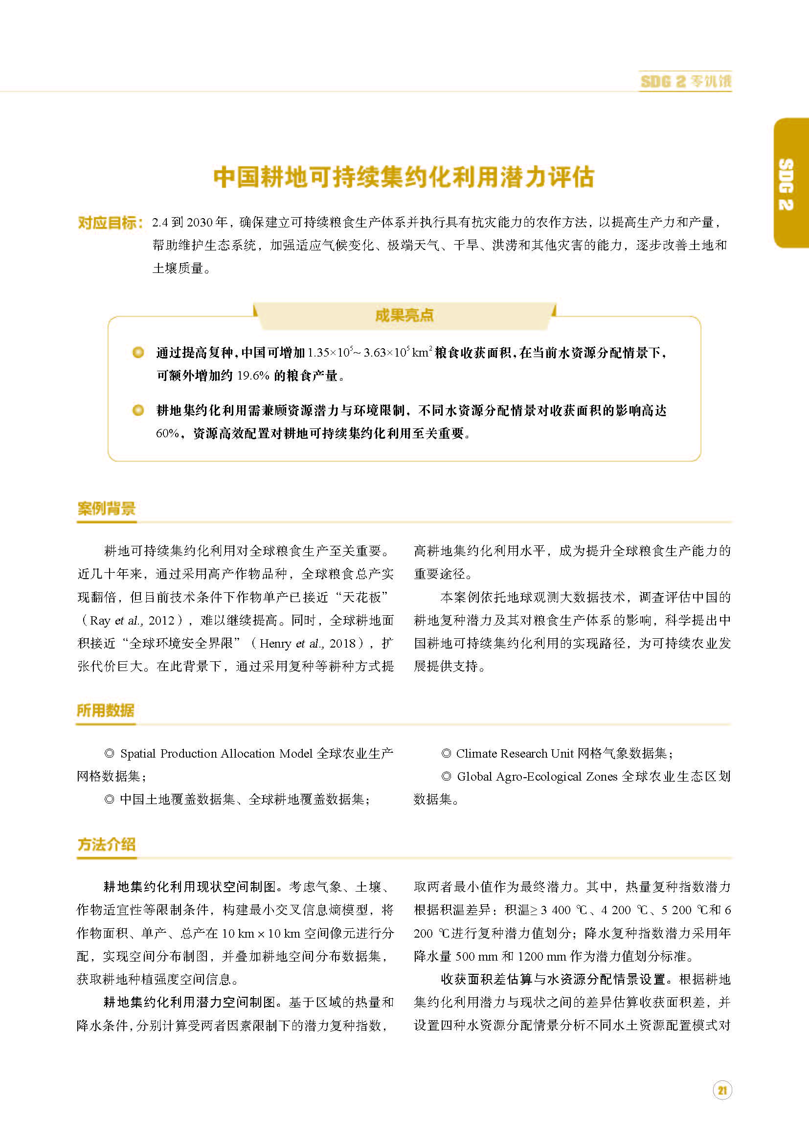
2015 年,联合国发展峰会通过 2030 年可持续发展议程,提出 17 项可持续发展目标(Sustainable Development Goals, SDGs),涵盖经济、社会、环境三大领域,为各国发展和国际发展合作指明方向。议程通过几近 5 年,SDGs 监测与评估是落实 2030 年议程的重要方面。针对监测中面临的数据缺失、能力不均衡、目标间关联且相互制约等问题,科技创新的重要作用日益凸显。中国科学院“地球大数据科学工程(CAS BigEarth Data Science Engineering Program, CASEarth)” 发挥地球大数据多尺度、近实时和系统集成的优势,聚焦零饥饿(SDG 2)、清洁饮水和卫生设施(SDG 6)、可持续城市和社区(SDG 11)、气候行动(SDG 13)、水下生物(SDG 14)和陆地生物(SDG 15)6个目标,以年为节点定期发布科学实证的监测结果,为 SDGs 实现作出实质性贡献。


SDGs落实面临的挑战
2017 年,联合国通过可持续发展目标全球指标框架,这是一套评估监测可持续发展目标进展的会员国主导、自愿采用的初步体系,将定期更新调整。
(1)数据缺失。SDGs 通过 5 年来,原本处于无方法无数据状态的指标均得到了改善,但仍有 46% 的指标处于有方法无数据状态;有方法有数据指标的量测以统计方法为主,缺乏有效空间分布信息。不同尺度、客观精准的空间数据可为 SDGs 实现提供必要的数据支撑。面向全球环境变化导致的极端高温热浪、火灾频次增加、海洋酸化、富营养化加剧、持续的土地退化、生物多样性减少、农业生产生态环境影响增加等问题,采集科学数据,定时定量评估自然环境变化,精确定位灾害的空间分布,准确预测其未来趋势,将为有效应对上述问题、促进 SDGs 实现提供重要参考。
(2)能力不均衡。受经济发展水平和资源环境压力制约,发展中国家面临着儿童生长迟缓比率高、城市住房和公共空间不足、抵御灾害能力差、难以获得安全卫生的淡水资源、森林利用过度等问题,其定期、有效收集与分析数据的能力也普遍较弱。数据的缺乏使上述问题“隐形”,一定程度上加剧了这类地区的弱势。发挥大数据优势,及时、准确、全面地采集全球、区域等各个空间尺度的客观数据,改进数据兼容性和可比性,在数据上确保“不落下任何人”,是实现 SDGs 的一项基本诉求。
(3)目标间关联且相互制约。SDGs 指标体系涉及面广,时间跨度长,指标间相互依存、相互关联,其涉及的内容体现了整体性与多样性的统一、层次性与有机性的结合、复杂性与可行性的整合。厘清 SDGs 指标体系间的内在关联,采集标准统一、可量化的科学数据,提出客观、有效的指标监测和评估方法模型,成为亟待突破的重要方向。
地球大数据
为解决上述 SDGs 落实过程中存在的问题与挑战,联合国启动了技术促进机制(Technology Facilitation Mechanism, TFM)以凝聚科技界、企业界和利益攸关方的集体智慧,从科学、技术和创新(Science, Technology and Innovation, STI)出发推进落实 SDGs。
地球大数据是具有空间属性的地球科学领域大数据,尤其指基于空间技术生成的海量对地观测数据(Guo et al., 2016)。地球大数据主要产生于具有空间属性的大型科学实验装置、探测设备、传感器、社会经济观测以及计算机模拟过程,它一方面具有海量、多源、异构、多时相、多尺度、非平稳等大数据的一般性质,同时具有很强的时空关联和物理关联,具有数据生成方法和来源的可控性。地球大数据科学是自然科学、社会科学以及工程学交叉融合的产物,基于地球大数据分析来系统研究地球系统的关联和耦合,即综合应用大数据、人工智能和云计算,将地球当作一个整体进行观测和研究,理解地球自然系统与人类社会系统间复杂的交互作用和发展演进过程,可为实现 SDGs 作出重要贡献。
中国科学院2018 年启动了“地球大数据科学工程(CASEarth)”,旨在促进和加速从单纯的地球数据系统和数据共享,到数字地球数据集成系统的转变,促进全球范围内的数据、知识和经验共享,为科学发现、决策支持、技术创新和知识传播提供支撑(Guo et al., 2020a)。地球大数据科学为研究和实现全球跨领域、跨学科协作提供了一种解决方案,是技术促进机制支撑SDGs 落实的一项创新性实践。
地球大数据支撑SDGs落实
地球大数据支撑落实 SDGs 的方式包括实现地球大数据向 SDGs 相关应用信息的转化、为 SDGs 落实提供决策支持、构建地球大数据支持 SDGs 指标体系和集成,以及从地球系统的角度研究各目标间的关联和耦合。通过地球大数据共享服务平台、地球大数据云服务基础设施,从数据、在线计算、可视化演示方面为 SDGs 指标监测与评估提供支撑。目前,CASEarth 共享数据总量约8 PB,并每年以 3 PB 的数据量持续更新。云平台可提供 1 PF 的高性能计算能力和大数据处理能力。地球大数据系统实现了从数据到信息可视化再到系统数值模拟的
全流程功能,可支撑 SDGs 动态监测和宏观决策。
地球大数据围绕 SDGs 的研究内容包括以下四个方面:
(1)构建支撑落实 SDGs 的地球大数据基础设施,提供面向 SDGs 评估的数据产品,填补 SDGs 数据空白,实现 SDGs 相关数据共享;
(2)利用地球大数据建立落实 SDGs 的方法和技术体系,为落实 2030 年议程提供数据支持;
(3)提供支撑 SDGs 的地球科学卫星运行,支撑相关 SDGs 指标的监测研究;
(4)发布《地球大数据支撑可持续发展目标》年度报告,展示地球大数据支持 2030 年议程落实的新进展。
《地球大数据支撑可持续发展目标报告(2020)》针对 6 个可持续发展目标 26 个典型案例开展监测研究,旨在探讨运用地球大数据高效精准监测 SDGs 落实进展的方法和路径,为相关决策提供科学、客观和适时的数据支撑。(关注公众号“三个皮匠”,获取最新行业报告资讯)

1_页面_001.jpg

1_页面_003.jpg

1_页面_004.jpg

1_页面_005.jpg

1_页面_006.jpg

1_页面_007.jpg

1_页面_008.jpg

1_页面_009.jpg

1_页面_010.jpg

1_页面_011.jpg

1_页面_012.jpg

1_页面_013.jpg

1_页面_014.jpg

1_页面_015.jpg

1_页面_016.jpg

1_页面_017.jpg

1_页面_018.jpg

1_页面_019.jpg

1_页面_020.jpg

1_页面_021.jpg

1_页面_022.jpg

1_页面_023.jpg

1_页面_024.jpg

1_页面_025.jpg

1_页面_026.jpg



点击下载全文

本文由作者三个皮匠发布,版权归原作者所有,禁止转载。本文仅代表作者个人观点,与本网无关。本文文字的真实性、完整性、及时性本站不作任何保证或承诺,请读者仅作参考,并请自行核实相关内容。

相关报告

【公司研究】贝特瑞-全球锂电负极材料龙头精选层龙头严重低估-20200728[21页].pdf
【公司研究】贝特瑞-全球锂电负极材料龙头精选层龙头严重低估-20200728[21页].pdf

研究源于数据 1 研究创造价值 全球锂电负极材料龙头全球锂电负极材料龙头,精选层龙头严重,精选层龙头严重 低估低估 方正证券研究所证券研究报告方正证券研究所证券研究报告 贝特瑞(835185) 公司研究 电气设备与新能源电气设备与新能源行业行业 公司深度报告 首席电新分析师:首席电新分析师: 申建国 执业证

【公司研究】铂力特-航空航天3D打印领先者下游市场快速放量-20200727[29页].pdf
【公司研究】铂力特-航空航天3D打印领先者下游市场快速放量-20200727[29页].pdf

敬请阅读末页的重要说明 证券证券研究报告研究报告| 公司公司深度报告深度报告 工业工业 | 军工军工 强烈推荐强烈推荐-A(首次首次) 铂力特铂力特 688333.SH 当前股价:68.3 元 2020年年07月月27日日 航空航天航空航天3D打印打印领先者领先者,下游市场快速放量下游市场快速放量 基础数

【公司研究】爱博医疗-眼科器械的创新型企业-20200728[20页].pdf
【公司研究】爱博医疗-眼科器械的创新型企业-20200728[20页].pdf

爱博医疗(688050) 证券研究报告公司研究医疗器械 1 / 20 东吴证券研究所东吴证券研究所 请务必阅读正文之后的免责声明部分请务必阅读正文之后的免责声明部分 眼眼科科器械器械的创新型企业的创新型企业 投资评级:暂无 盈利预测盈利预测与与估值估值 2019A 2020E 2021E 2022E 营业收

【公司研究】弘亚数控-竣工回暖设备需求边际改善精装逻辑开启二次成长-20200727[23页].pdf
【公司研究】弘亚数控-竣工回暖设备需求边际改善精装逻辑开启二次成长-20200727[23页].pdf

敬请参阅末页重要声明及评级说明 证券研究报告 弘亚数控弘亚数控(0 002833.SZ02833.SZ) 公司研究/深度报告 主要观点: 竣工回暖趋势确立,带动家具行业资本开支需求上行。精装房驱动 定制家居行业集中度下降,腰部企业增速更快,国内一线板式家具 设备商,产品具有高性价比优势。公司是国内板式家具设

【公司研究】海尔智家-从私有化方案探讨再审海尔智家(600690.SH)价值:价值明显低估静待扬帆破浪-20200728[39页].pdf
【公司研究】海尔智家-从私有化方案探讨再审海尔智家(600690.SH)价值:价值明显低估静待扬帆破浪-20200728[39页].pdf

敬请参阅最后一页特别声明 -1- 证券研究报告 2020 年 7 月 28 日 海尔智家(600690.SH) 价值明显低估,静待扬帆破浪 从私有化方案探讨再审海尔智家(600690.SH)价值 公司深度 海尔开启吸并探讨,释放治理改善信号。海尔开启吸并探讨,释放治理改善信号。根据公告,海尔智家正在初步

【公司研究】贵州茅台-产能释放新周期量价齐升仍可期-20200728[30页].pdf
【公司研究】贵州茅台-产能释放新周期量价齐升仍可期-20200728[30页].pdf

敬请参阅末页重要声明及评级说明 证券研究报告 贵州茅台贵州茅台(600519) 公司研究/深度报告 主要观点: 摘要:摘要:20202025 年,基酒可支持茅台酒销量年复合增约 46.3%,市 场扩容和份额增长可保障以产定销。 通过涨出厂价、 调产品和渠道结构, 茅台酒均价未来有望年增 510%。假设 20

【公司研究】博汇纸业-APP加持4Q白卡加速提价脱胎换骨的旅程开始-20200727[33页].pdf
【公司研究】博汇纸业-APP加持4Q白卡加速提价脱胎换骨的旅程开始-20200727[33页].pdf

- 1 - 敬请参阅最后一页特别声明 市场价格(人民币) : 11.35 元 目标价格(人民币) :18.19 元 市场数据市场数据( (人民币人民币) ) 总股本(亿股) 13.37 已上市流通 A 股(亿股) 13.37 总市值(亿元) 151.73 年内股价最高最低(元) 11.73/9.78 沪深

【公司研究】科技行业全球SaaS云计算系列报告23:Docusign全球电子签名SaaS龙头持续成长可期-20200728[24页].pdf
【公司研究】科技行业全球SaaS云计算系列报告23:Docusign全球电子签名SaaS龙头持续成长可期-20200728[24页].pdf

证券研究报告 请务必阅读正文之后的免责条款 DocuSign:全球电子签名:全球电子签名 SaaS 龙头,持续龙头,持续 成长可期成长可期 全球 SaaS 云计算系列报告 232020.7.28 中信证券研究部中信证券研究部 核心观点核心观点 许英博许英博 科技产业首席 分析师 S101051012004

客服
商务合作
小程序
服务号
折叠