近期,有个别媒体报道,中国监管部门将禁止协议控制(VIE)架构企业赴境外上市,推动在美上市中国企业退市,消息一出立马就引起了市场的关注,对此,2021年12月5日,证监会在“证监会新闻发言人答记者问”表示:系误读。下面是证监会回应。

证监会新闻发言人答记者问
问:近日,美国证监会(SEC)公布了《外国公司问责法》实施细则,个别企业宣布启动自美退市工作,引发市场广泛关注。请问证监会对此有何评论?对中美审计监管合作以及下一步境内企业赴美上市前景有何看法?
答:我们注意到了这些情况,也关注到市场对中美审计监管合作及下一步境内企业赴美上市前景的关切。中国证监会和相关监管部门始终对企业选择境外上市地持开放态度,充分尊重企业依法合规自主选择上市地。近期,个别媒体报道中国监管部门将禁止协议控制(VIE)架构企业赴境外上市,推动在美上市中国企业退市,这完全是误解误读。据我们了解,一些境内企业正在积极与境内外监管机构沟通,推进赴美上市事宜。
在中美审计监管合作方面,近期,中国证监会与美国SEC、美国公众公司会计监督委员会(PCAOB)等监管机构就解决合作中存在的问题进行了坦诚、有建设性的沟通,对一些重点事项推进合作方面取得了积极进展。我们相信,只要双方监管机构继续秉持这种相互尊重、理性务实和专业互信的原则开展对话磋商,就一定能够找到双方都接受的合作路径。事实上,中美双方在中概股审计监管领域一直在开展合作,也曾通过试点检查探索有效的合作方式,为双方打下了较好的合作基础。但是,美国一些政治势力近年来把资本市场监管政治化,无端打压在美上市中国企业,胁迫中国企业退市,这不仅有悖于市场经济的基本原则和法治理念,也损害了全球投资者利益和美国资本市场的国际地位,是一种“多输”的做法,对谁都没有好处。在资本市场高度全球化的今天,更需要监管部门以务实、理性、专业的方式处理审计监管合作问题,迫使在美上市中国企业退市不应成为一个负责任的政策选项。
一段时间以来,中国有关监管部门出台了一系列促进平台经济规范发展的政策措施,其主要目的是规制垄断行为,保护中小企业权益和数据安全、个人信息安全,消灭金融监管真空,防止资本无序扩张。针对这些新问题、新考验,各国监管部门也正在尝试采取不同的监管措施,促进平台经济更加健康、更可持续的发展。因此,中国政府出台的相关政策,并非对特定行业或民营企业的打压,也与企业境外上市活动没有必然联系。
在落实相关监管措施的过程中,中国有关监管部门将坚定不移推进改革开放,坚持“两个毫不动摇”,统筹处理好投资者、企业、监管等各方关系,进一步提高政策措施的透明度和可预期性。中国证监会也将继续与美国监管同行保持坦诚沟通,争取尽快解决审计监管合作中的遗留问题。
来源:证监会
延伸阅读
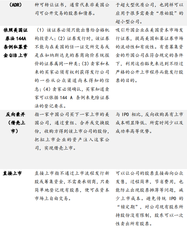
中国企业赴美上市的六种主要方式的特点和优势



图表来源:《川财投研看世界系列报告之十四:美股中概股回归科创板前景展望(32页).pdf》
推荐阅读
《中证指数:2020全球上市中国股票概览(29页).pdf》
《2020年中国上市银行年度分析报告(11页).pdf》
《【研报】从图森未来赴美上市看自动驾驶货运龙头商业模式的奥妙之处(31页).pdf》
《AI产品美国上市途径 海河生物.pdf》