1 什么是优先股
优先股是指一类享有优先权的股票,它是相对于普通股而言的。优先股的股东对公司资产、利润分配等享有优先权,其风险较小;但是对公司的经营没有参与权和表决权,优先股股东也没有选举及被选举权。
优先股票是一种代表着对公司的所有权的股权证书,但相对而言,它仅有某些权利是优先的,另一部分权利却是受到了限制,同时它并不具备普通股票的基本权利;另一方面,优先股票在发行前酒已经事先确定了固定的股息率,它具有债券的特性。

2 优先股区别于普通股的主要特征
(1)固定股利
公司在发行优先股时,需要经由公司章程预先确定股息收益率。如同债务利息一般,无论当年企业业绩表现如何,企业都应当依照预先约定向优先股股东支付相应的股利,但优先股股东一般不再与其他普通股东一同参与后续分红,仅收取固定股利。
(2)优先清偿
当企业在进行破产清算时,优先股股东的风险较普通股股东更小,因为优先股股东的剩余索取权在债权人之后、普通股股东之前。
(3)权利受限
除公司章程规定的特殊情况外,优先股股东对公司的经营没有参与权和表决权,也没有选举及被选举权,股东权利是受限的权利。
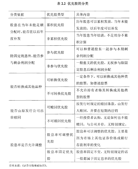
3 优先股的分类
目前,优先股根据附加条件的不同可以分为不同类别的股票,比如:累积优先股票和非累积优先股票、参与优先股票和非参与优先股票、可转换优先股票和不可转换优先股票、可赎回优先股票和不可赎回优先股票、股息率可调整优先股票和股息率固定优先股票。

4 优先股的优势
首先,对于股份公司而言,发行优先股有利于其筹集长期稳定的资本金,减少负债,降低负债比率,增强资本金,为其负债融资提供更加坚实的基础。又因其只要支付固定的股息,减轻其利润分配的压力。而无表决权的特性使得优先股不会改变和分散公司的表决权结构。
其次,对于投资者来说,优先股固定的股息率使得优先股东可以获得固定的回报,不会因股市的动荡而变化,风险小,适合风险厌恶型的投资者。当然,优先股并不总是占尽优势,正所谓
高风险高收益,普通股冒着公司经营不佳、分文不收的风险,在公司经营不错的情况下,优先股获得股息,远远低于普通股票的资本利得和分配得到的利润。