三个皮匠微信公众号每天给您带来最全最新各类数据研究报告
数字化转型加速
需求驱动:全球经济增速下滑,叠加疫情影响,企业面临的外部环境严峻。同时,用户需求多元化,企业战略重心由以产品为中心转变为以用户为中心。多方因素使得企业面临商业模式的重塑,企业经营由过去粗放式的流量扩张向精细化运营转变,需要借助数字化实现加速转型,实现降本增效,提升企业竞争力。
技术驱动:数字化转型的核心是数据。近年,互联网&移动互联网的发展产生大量数据。同时,云计算、人工智能、5G、物联网技术的发展,推动企业数据治理能力提升,使得数据驱动业务增长成为可能。
数据智能时代发展历程
从业务应用的角度,数据智能的发展经历了收集、监测、洞察、决策等四个发展阶段,数据的应用价值不断提升,逐步从业务数据化转向业务智能化。未来,数据智能将会进入人机协同的业务重塑阶段。
中台是数据智能的核心
数据智能分为中台和应用场景两个核心领域。
中台是数据智能的核心,主要分为技术中台、数据中台和业务中台:
技术中台主要由各类分析工具组成,帮助企业解决技术问题的公司,如用户行为分析、数据科学平台、BI与可视化、日志分析、 NLP/知识图谱等 ;
数据中台主要是帮助企业做数据资产化,建立数据中台的公司包含各类数据服务公司和数据治理公司;
业务中台是基于技术和数据,结合行业应用场景,形成的模型、产品。中,数据中台是中台体系最重要的部分。
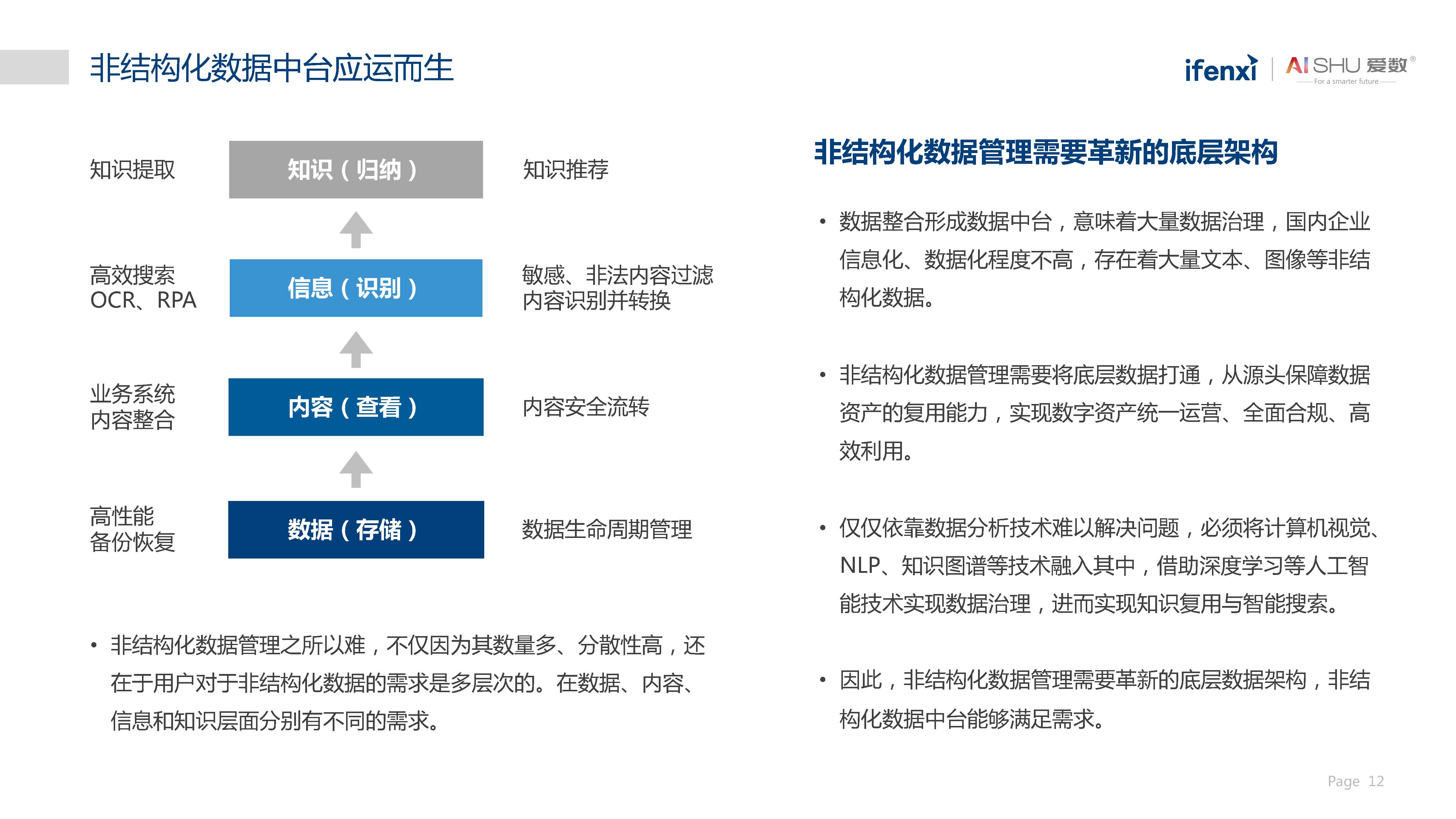
数据中台定义
数据中台汇聚企业的业务数据,包括企业经营数据、客户行为数据、设备运转数据、生态合作数据等,并赋能给各类不同的数据应用场景。
数据中台的价值是挖掘数据价值并服务业务场景
数据中台通过自动化、智能化的数据采集与汇聚,将实时与离线数据打通关联,对数据开发深度挖掘数据价值,并开放数据服务至各业务场景中。具备汇聚整合、数据提纯加工、数据服务可视化、数据价值变现等核心能力。
数据中台兴起
数据驱动决策的前提是数据整合
• 数据智能的标志是数据驱动决策,让机器具备推理等认知能力,大数据能够指导决策。同时完成了业务数据化进程,开始进入到业务智能化,依靠数据改变业务
• 决策需要机器具备推理能力,建立复杂关系网络,从训练模型的角度,这意味着必须要有更大规模的数据。同时,决策意味着解决的业务问题复杂性远远大于之前,因此,需要汇聚更多种类的数据。
• 信息化时代数据散落在各个系统中,数据存在脏乱差、ID不统一等问题,数据孤岛现象严重。基础设施的云化使得基础IT资源实现了统一管理和调度,数据的统一管理和调度就提上日程,成为下一个需要解决的问题。
数据驱动业务需要数据中台
• 在企业数字化转型进程中,传统企业需要具备互联网公司快速迭代升级的能力,基于数据驱动业务发展,这需要建立一站式技术能力、统一的数据管理、快速配置开发业务的能力。
• 以阿里巴巴为代表的中台模式给传统企业提供了一条道路,各类中台会在企业内部逐步形成。因此,形成数据中台是大势所趋。(关注公众号“三个皮匠”,获取最新行业报告资讯)




















点击下载全文