1、FICC业务是什么?
FICC业务,Fixed Income,Currencies and
Commodities,也就是固定收益、外汇及大宗商品业务。是投资银行一项业务范围广泛化、客户服务专业化、产品种类多元化、风险结构复杂化的业务。FICC业务具有品种多样、服务综合的特性。随着资本市场开放、利率市场化和人民币国际化的逐步深入,企业需要在不同市场配置产品以应对整体经营风险,机构客户的需求日趋综合化,对该业务的需求相应增加。与此同时,金融市场品种日益丰富,为业务开展提供了充足的市场环境,供给端的丰富亦催生了FICC业务在我国的发展。
FICC业务涉及多个市场,产品种类复杂,风险多样化程度高,其中衍生品业务风险结构尤为复杂,业务品种的各类风险间存在交叉性和传递性,在单一风险的并发与传染下会导致风险事件迅速扩大,但同时也将一定程度上分散风险,这使得FICC业务的风险管理较之传统业务更为复杂。
2、FICC业务组成及产品
就当前来说,FICC业务主要由三大业务组成,分别是固定收益业务、外汇业务、大宗商品业务。
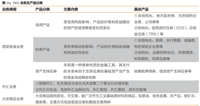
(1)固定收益业务,产品主要有信用产品、利率产品、资产支持证券三大类:
信用产品:受信用风险影响,产品的价格和收益随标的资产的信用等级变化而变化;
具体产品
①非结构化:地方政府债、无担保的企业债、公司债等;
②结构化:信用违约互换(CDS)、总收益互换(TRS)等。
利率产品:受利率波动的影响,产品的价格和收益随利率波动而变化;
具体产品
①非结构化:国债、央行票据、金融债、有担保的企业债等;
②结构化:远期利率协议、利率期货、利率期权、利率互换等。
资产支持证券:本质是一种债券性质的金融工具,其支付的本息来自于支持证券的基础资产池产生的现金流或剩余权限;
具体产品:按揭抵押债券、信贷资产支持证券等。
(2)外汇业务产品主要有即期外汇和外汇衍生品两大类:
①即期外汇:在交易双方成交当天或第二个营业日办理交割;
②外汇衍生品:包括外汇远期合约、外汇期货、外汇期权、货币互换等。
(3)大宗商品业务:大宗商品指同质化、可交易、被广泛作为工业基础原材料的商品,如原油、有色金属、农产品、铁矿石、煤炭等,交易方式包括现货交易和期货交易两种。
和境外FICC业务发展相比,我国FICC业务起步较晚,FICC业务的内涵与外延尚有差异,但是,目前来说我国FICC业务条线基本已经建立,业务深度和产品范围正在逐渐发展。

推荐阅读
《金融IT行业深度跟踪:券商FICC兴起IT建设需求提升-211010(21页).pdf》
《2021年国内券商FICC市场信息化布局分析报告(17页).pdf》
《【研报】证券行业新龙头系列六之创新业态研究: 从FICC创新业态看新龙头崛起-20200513[43页].pdf》