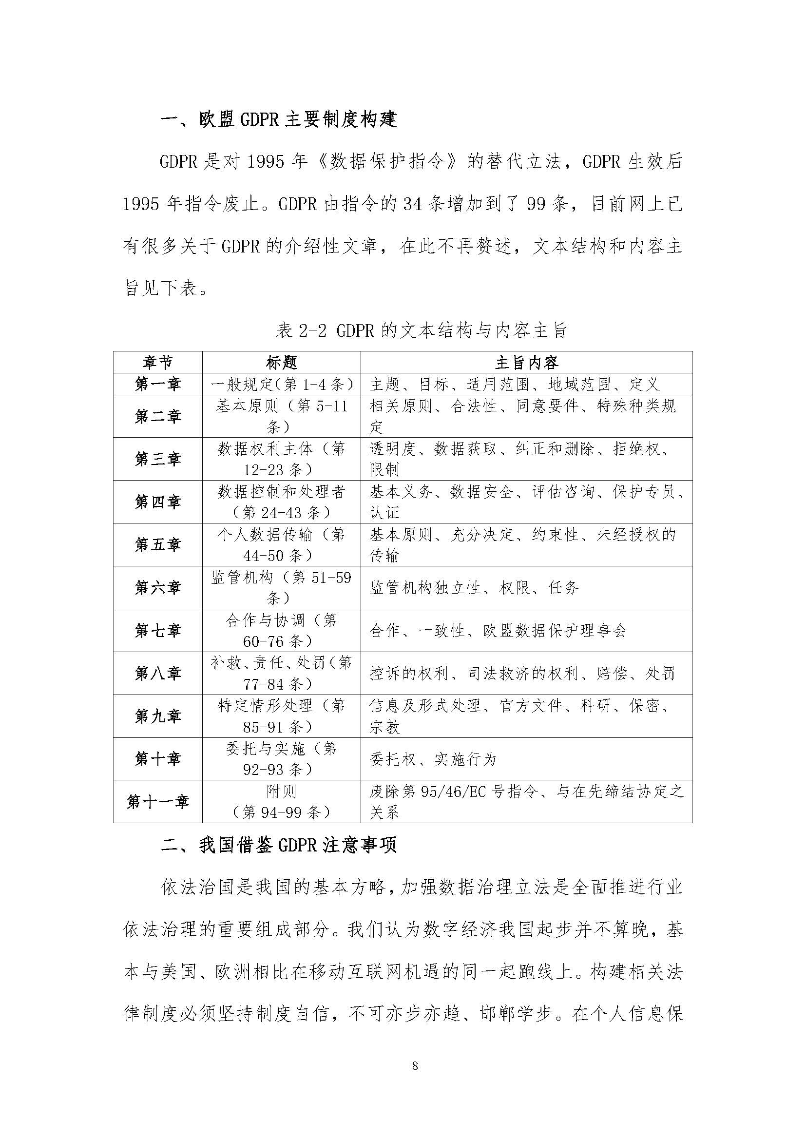
您的当前位置: 首页 > 新闻中心 > 行业资讯 > 赛迪智库:2019中国数据治理发展报告(附下载地址)

赛迪智库:2019中国数据治理发展报告(附下载地址)

三个皮匠微信公众号每天给您带来最全最新各类数据研究报告


第一节 数据治理的三个维度


从微观角度,数据治理是指个体的数据管理,即对数据的实用性、可用性、完整性和安全性的整体管理。从中观角度,数据治理是指公共治理,即区域和国家对其主权范围内的数据质量、权属、流动机制等方面的宏观管理。从宏观角度,数据治理是指全球治理,即在大数据时代,以国家、国际组织、多利益攸关方等为主体,对数据权利、流通、管理等方面的治理。
第二节 数据治理的目的
一、优化数据质量,发掘数据资产价值
大数据时代下的数据本身表现出与传统数据不同的大数据化特点,具体体现在数据体量大(Volume)、数据类型多(Variety)、处理速度快(Velocity)、价值密度低(Value)四个方面,统称为大数据的 4V 特征(也有称 5V 特征,加上准确性 Veracity)。通过数据治理可以压缩数据体量、提高价值密度,促进数据资产价值最大化。
二、保障数据安全,确保国家社会稳定
数据共享在公共治理方面起到的作用也越来越大。以贵州为例,作为国内应用数据进行社会治理的先驱,贵州运用大数据技术实施精准扶贫,使扶贫方式从年审过渡到日审、甚至实时更新,极大的提高了扶贫精度和有效性。但是由于公共数据共享机制的缺失,部门间、地区间仍存在合作困难。
三、建立数据规则,维护数据主体权利
一方面,数据治理可以为工业大数据、商业数据和公共数据流动保驾护航。另一方面,数据治理有利于维护数据主体权利。
四、降低边际成本,提高数据流通效率
目前,许多公共部门、研究机构和企业掌握着大量的数据,但由于缺乏有序的共享和交易机制而使其成为了众多“数据孤岛”,数据价值大打折扣。部分商业数据交易也由于权属不明,而使企业和公众面临巨大风险。
第三节 数据治理的路径
一般而言,公共治理主要有三种形式,一是通过公私伙伴关系(PPP)、社区组织合作的模式;二是利用自由市场机制,在政府监管下运用竞争原则分配资源;三是通过国家和政府自上而下的线性方法。我国主要采取线性治理模式。
一、线性的治理模式
数据治理的层次性决定在不同的纬度具有不同的治理主体和治理对象。在微观层面,个体作为数据的直接管理者,本身具有数据治理的先天需求和便利。它会基于经济或公共效益等多个原因行使数据治理行为。该层面治理的对象是狭义的数据。在中观层面,国家是划分数据权利属性和制定数据制度的中心,其治理对象是抽象的数据属性或权利的边界。多层次主体和对象的交织将必然导致治理的复杂性。政府在制定数据制度时,必然需要清楚微观层面的实际情况,解决实践中的问题,而且在一定程度上,政府本身也是利用数据的个体。实践证明,政府虽然在治理中发挥着重要的作用,但无法替代其他社会主体所具备的独特功能。
二、以国家为中心的协同治理模式
一方面,国家在数据治理的三个层次中均发挥主要作用。另一方面,以国家为中心的协同治理模式可以兼顾治理效果和治理效率。现阶段,我国的社会治理体系采取了中国特色社会主义社会治理体制,即以国家治理为主,社会自治为辅,全民共同参与的模式。
第四节 数据治理的工具
治理工具也被称为“政策工具”或“政府工具”,主要有三种理解:一是政府实现治理目标的技术或手段;二是强调政府治理工具的活动形式或媒介,可将治理工具视为一种活动;三是将治理工具视为一种制度或行为机制。(关注公众号“三个皮匠”,获取最新行业报告资讯)

1_页面_01.jpg

1_页面_02.jpg

1_页面_03.jpg

1_页面_04.jpg

1_页面_05.jpg

1_页面_06.jpg

1_页面_07.jpg

1_页面_08.jpg

1_页面_09.jpg

1_页面_10.jpg

1_页面_11.jpg

1_页面_12.jpg

1_页面_13.jpg

1_页面_14.jpg

1_页面_15.jpg

1_页面_16.jpg

1_页面_17.jpg

1_页面_18.jpg




本文标签

本文由作者三个皮匠发布,版权归原作者所有,禁止转载。本文仅代表作者个人观点,与本网无关。本文文字的真实性、完整性、及时性本站不作任何保证或承诺,请读者仅作参考,并请自行核实相关内容。

相关报告

Mob研究院-汽车行业的“冰与火之歌”:疫情冲击下2020年汽车行业洞察报告[37页].pdf
Mob研究院-汽车行业的“冰与火之歌”:疫情冲击下2020年汽车行业洞察报告[37页].pdf

疫情冲击下 2020年汽车行业洞察报告 Mob研究院出品 汽车行业的“冰与火之歌” z 目录 Part.1疫情下的汽车市场分析 Part.2 疫情下购车意愿大数据 Part.3 疫情下典型造车新势力分析 Part.4后疫情时代的市场趋势预判 mNpQqQtPnQsMoMpOwOqRtQ7N8Q9PnPpPo

360营销学院:2020年汽车行业洞察(83页).pdf
360营销学院:2020年汽车行业洞察(83页).pdf

感谢您下载包图网平台上提供的PPT作品,为了您和包图网以及原创作者的利益,请勿复制、传播、销售,否则将承担法律责任!包图网将对作品进行维权,按照传播下载次数进行十倍的索取赔偿! 汽车大数据报告 逆市上扬,观行业之变化;厚积薄发,行未来之宏图 汽汽车车行行业业 1.1 行业综述 1.2 细分市场 1.3 新能

【研报】新能源汽车行业2020年策略报告:拐点之年-191231[69页].pdf
【研报】新能源汽车行业2020年策略报告:拐点之年-191231[69页].pdf

请参考最后一页评级说明及重要声明 投资评级:投资评级:推荐推荐(维持维持) 报告日期:报告日期:2019 年年 12 月月 31 日日 分析师:马晓明 S1070518090003 021-31829702 联系人(研究助理) :蔡紫豪 S1070118070018 0755-83667984 行业表现行

【研报】汽车行业:40张图看懂2019年汽车行业-20200122[46页].pdf
【研报】汽车行业:40张图看懂2019年汽车行业-20200122[46页].pdf

演讲标题 2019年XX行业中期策略报告 证券分析师:姓名 投资咨询资格编号: 研究助理:姓名 一般证券从业资格编号: 20 xx年x月,地名 40张图看懂2019年汽车行业 平安证券股份有限公司 2020年1月22日 证券分析师证券分析师 王德安王德安投资咨询资格编号投资咨询资格编号:S106051101

巨量算数:2020汽车行业直播研究报告(47页).pdf
巨量算数:2020汽车行业直播研究报告(47页).pdf

0% 10% 20% 30% 40% 50% 60% 70% 80% 90% 100% 0 10000 20000 30000 40000 50000 60000 70000 80000 90000 100000 汽车之家知乎 哔哩哔哩 易车淘宝 快手 20190620190720190820190920

【研报】汽车行业产业链2020年度下半年策略:汽车行业中场战役矛盾两相宜-20200811[77页].pdf
【研报】汽车行业产业链2020年度下半年策略:汽车行业中场战役矛盾两相宜-20200811[77页].pdf

行业深度研究 | 汽车 1 1 | 请务必仔细阅读报告尾部的重要声明 西部证券西部证券 20202020 年年 0808 月月 1111 日日 。 汽车行业中场战役,矛盾两相宜 汽车产业链 2020 年度下半年策略 证 券 研 究 报 告 行业深度研究 | 汽车 西部证券西部证券 20202020 年年

【研报】2020年山西省汽车行业产业链布局分析研究报告(39页).pdf
【研报】2020年山西省汽车行业产业链布局分析研究报告(39页).pdf

证券研究报告: 行业研究证券研究报告: 行业研究/ /深度报告深度报告 请务必阅读最后一页股票评级说明和免责声明请务必阅读最后一页股票评级说明和免责声明 2 2 目录目录 一、研究背景一、研究背景 . 5 二、山西省汽车行业发展现状二、山西省汽车行业发展现状 . 6 2.1 保有量:整体略高于全国整体水平

客服
商务合作
小程序
服务号
折叠