您的当前位置: 首页 > 三个皮匠报告百科 > 客户关系管理(CRM)

客户关系管理(CRM)

目录

客户关系管理(CRM)是什么

客户关系管理最早是由美国的著名咨询公司Gartner Group公司提出的,其英文为Customer Relationship Management,缩写CRM,已经为众多企业和高校所熟知。各界对客户关系管理从不同的角度有不同的定义。

(1)认为客户关系管理是商业战略:高德纳Gartner Group咨询公司最早提出的定义是“客户关系管理是为增进盈利、收入和客户满意度而设计的企业范围内的商业战略。”Gartner强调客户关系管理是一种商业战略而不是一套工具系统,技术和解决方案只是实现战略的手段。

(2)认为客户关系管理是一个过程:IBM公司认为客户关系管理是包括企业识别、筛选、获取、发展和保持客户的整个商业过程。

(3)认为客户关系管理是一种策略:卡尔森Carlsom集团认为通过培养企业的所有员工、所有经销商、所有客户对该企业的偏爱和偏好,留住他们并以此提升企业业绩的一种营销策略。

(4)认为客户关系管理是一种目的:赫尔维茨Hurwiz集团将客户关系管理聚焦在改善销售、市场营销、客户服务与客户关系有关的工作流程并实现自动化上面。达到缩短销售周期,减少销售成本,增加收入,扩展新的市场和渠道,以及提高客户价值、满意度、盈利性和忠诚度的目的。

(5)认为客户关系管理是一种技术:Reinhold Rapp博士提出,客户关系管理是一套管理软件+技术。由三部分组成:网络化销售管理系统、客户服务管理系统、企业决策信息系统。客户关系管理就是运用技术对客户数据的管理。

此外、SAS公司、IBM公司也认为数据库、软件等工具的技术开发和使用在客户关系管理非常重要[1]

总之,客户关系管理的定义需把握以下几点

(1)客户关系管理并不仅限于一种理念或简单的经营策略,而是一种深层次的企业战略,从宏观层面进行思考和规划,同时体现在公司内各个部门的经营管理过程中;

(2)结合信息时代的发展要求,客户关系管理中必须要体系出信息系统与数据技术的优势,通过建立客户信息库,利用数据挖掘技术,对客户的需求进行分析和预测,推动客户关系管理的效率;

(3)企业要意识到不同的客户给企业带来的价值是不同的,客户关系管理的过程也是对客户价值进行评估,进行客户细分的过程。根据客户细分的结果,更好指导企业的资源倾向投入,实现投入回报收益的最大化;

(4)客户关系管理的最终目标是要实现企业利益与客户价值

客户关系管理内容

(1)客户开发管理:指公司在了解和明确客户的需求基础上,开发出满足其金融需求的相关金融产品及业务服务,并用合适的方式让客户选择和接受,这是证券类公司开展客户关系管理的基础。由此可见,之所有要进行客户开发,就是帮助公司对客户有一个全面、明确的认识,以此开发更符合公司服务定位和具有高价值性的客户;

(2)客户满意管理:客户满意度是指客户对产品及服务的期望与客户对产品和服务的实际感知效果之间的差距。简单来说,客户满意就是客户期望与感知效果的对比结果。当客户的实际感知没有达到预期时,客户就会产生不满和失望情绪;当期望与感知一致时,客户总体上处于满意状态;当感知超出了预期时,客户就会非常满意。实践证明,拥有一批高满意度的客户对公司的发展非常重要,一方面可以减少公司维护老客户的成本,将更多的精力和资源投入到开发新客户的开发当中;另一方面,满意度高的客户在回头率和推荐率上均很高,提高了公司的客户开发效率;

(3)客户细分管理:客户细分管理是指企业以客户价值、需求及行为习惯偏好等多个因素作为评价指标对客户的类型进行细分,将相似度较高或一致的客户群体划分为同一类型。客户细分管理作为客户关系管理的一种策略,作用是帮助企业能够更有效率的进行不同客户的管理,有针对性地对不同类型客户提供个性化、精准的客户产品及服务,让客户能够获取到满足其需求的产品,享受到更为人性化的贴现服务,有助于维护老客户和开发新客户。同时,由于市场一直处于变化发展当中,客户的数据也在不断地积累和更新,对于客户分类也要做到定期的动态调整。

(4)客户忠诚及流失管理:客户忠诚是指客户在同一家企业产品及服务的购买行为连续性,表明了客户对于公司的依赖和认可,侧面也体现出了客户对公司的满意度。相反,客户流失的原因主要有以下几点:一是对企业的产品及服务不满意;二是其他同类型企业提供的产品及服务更具有性价比。对客户进行流失管理就是为了防止这种情况的大面积扩散。相应地,客户风险管理就是要从客户的角度来分析和避免可能会遇到的客户风险,减少由此带来的降低经济损失[2]

客户关系管理

客户关系管理的目标

客户关系管理是对于企业客户的关系进行有效管理,按照客户的不同,客户关系管理需要实现以下目标:

(一)建立同老客户间更牢固的纽带:老客户同企业之间有过合作和业务往来,双方较为了解。

(1)重视老客户管理。企业在客户关系管理过程中,对于老客户的管理往往容易忽视,这也是企业客户流失的主要原因之一。企业要重视老客户管理,要清楚维系老客户的成本是低于开发新客户的。

(2)提升老客户满意度。在对于老客户管理过程中,企业往往由于双方更为熟悉,而忽视或减少对于老客户满意度的关注,对于老客户满意度真实情况的掌握也容易造成误解,其结果就是老客户的满意度不高或者不能得到真实体现。

(3)将更多老客户转化为忠诚客户。忠诚客户是企业客户关系管理的最终落脚点之一,客户一旦成为忠诚客户,其流失的可能性将大幅度降低,对于企业的依赖度将大幅度提升。而老客户是忠诚客户的来源,因此,将更多老客户转化为忠诚客户的工作非常关键,也是客户关系管理的主要目标之一。

(4)努力提升老客户价值。在稳步提升与老客户的关系之后,客户关系管理还需要企业更大程度的开发客户价值,如利用老客户进行关系营销,提升市场占有率等。

(二)大力开拓市场来发展更多新客户

(1)有效客户关系管理,精准营销开拓市场。企业开展有效的客户关系管理可以提供对于市场细分、客户需求、不同客户特点的各种信息,结合这些信息进行精准营销可以达到事半功倍的效果。有效的客户关系管理也是企业成功开发新客户的重要管理基础。

(2)重视客户关系管理细节,确保新客户的满意度。新客户的开发过程给企业的时间不会太充裕,也不会让企业有太多尝试或失败的机会。因此,客户关系管理需要形成系统化的管理体系,在细节上能够确保新客户满意。新客户的满意度是市场拓展的关键。

(3)以客户关系管理口碑形成对新客户开发的有效助力。新客户对于企业的认知还有部分是来自于企业的口碑和品牌印象,企业有完善的客户关系管理体系,将形成良好的客户口碑,通过口碑增强客户对于企业的第一印象,这将有助于企业更有力的开拓市场。

(三)更为妥当的处理特殊客户和特殊事件

(1)以客户关系管理为基础,第一时间解决事件和问题。牢固的客户关系管理基础将形成对特殊客户和特殊事件的处理流程和机制,因此可以在第一时间进行解决和处理,避免事态扩大和恶化。

(2)有效化解不利因素,淡化问题恶劣影响。特殊事件和特殊客户的影响往往会超出事件本身,在这种状态下,企业通过努力而建立的口碑和客户认知度将受到严重威胁。客户关系管理就是针对这一问题采取应急措施,将问题的不利影响弱化。从时间、程度和传播范围上加以最大化限制。

(3)化不利为有利,形成有效的危机公关。在事件得到有效控制的同时,客户关系管理还需要企业可以将特殊问题的有利元素扩大和传播,形成对于企业的正面宣传,有效的危机公关将有利于企业化不利为有利。

(4)客户关系管理体系有效运行,防范、控制问题于萌芽状态。客户关系管理的目标还包括:通过有效的、系统化的客户管理,将问题在产生前加以杜绝,使客户关系管理始终保持在平稳健康发展状态下[3]

客户关系管理一般流程

客户关系管理主要包括以下步骤:

(1)了解客户:正所谓“知己知彼方能百战百胜”,客户关系管理实行的第一步就是要对服务的客户做好了解工作,对客户的基本信息和需求进行收集,为后期的工作打好基础;

(2)识别客户:在了解完客户的基本信息和需求偏好后,下一步就是根据所获取到的信息,对客户进行分类,重点对客户的价值及所在的服务生命周期进行判断,从而指导企业为不同类型的客户制定产品服务组合;

(3)互动提升价值:创造与客户接触和交流的机会与“触点”,让客户更加了解公司的文化及产品服务,增加对公司的信任与好感度;

(4)相互依存:在不断的互动当中,客户对公司提供的产品及服务逐渐产生了依赖。公司也在客户的不断支持中不断地进行自我发展、共同成长;

(5)建立关系:当客户与公司形成相互依存的关系后,自然就形成了稳定的合作关系

客户关系管理发展历程

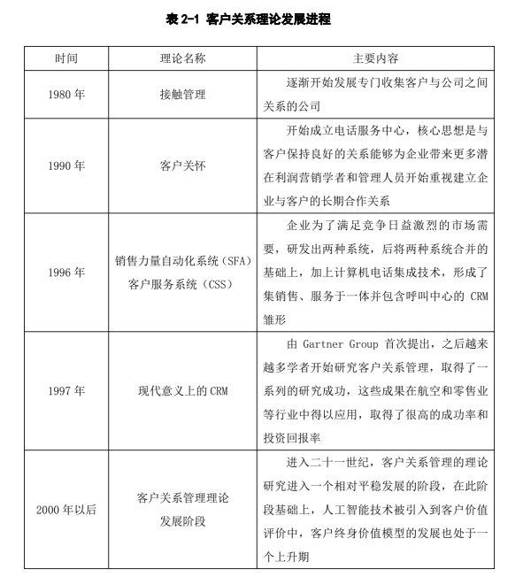
CRM这一概念是在ERP概念提出之后,针对企业的客户这一特殊群体而提出的,而这两个概念既有一定的共同点,也有很强的差异性。首先,这两个概念由同一个公司Gartner Group先后提出,但ERP这一概念着重强调企业经营供应链的一个全局把控,而CRM则是专注于其中的一个环节,针对客户而提出。CRM概念的提出弥补了ERP概念在供应链下游环节针对于客户端管理的缺陷,并且CRM的提出契合期时代的特征,伴随着二十世纪末期,二十一世纪初期科技的发展及互联网的发展,客户信息得到大数据、智能算法、商业分析等技术的支撑,该概念得到了长足的发展,并在市场上实现快速增长。

1980年,接触管理,逐渐开始发展专门收集客户与公司之间关系的公司

1990年,客户关怀,开始成立电话服务中心,核心思想是与客户保持良好的关系能够为企业带来更多潜在利润营销学者和管理人员开始重视建立企业与客户的长期合作关系

1996年,销售力量自动化系统(SFA)客户服务系统(CSs)企业为了满足竞争日益激烈的市场需要,研发出两种系统,后将两种系统合并的基础上,加上计算机电话集成技术,形成了集销售、服务于一体并包含呼叫中心的CRM雏形

1997年,现代意义上的CRM,由GartnerGroup首次提出,之后越来越多学者开始研究客户关系管理,取得了一系列的研究成功,这些成果在航空和零售业等行业中得以应用,取得了很高的成功率和投资回报率

2000年以后,客户关系管理理论发展阶段,进入二十一世纪,客户关系管理的理论研究进入一个相对平稳发展的阶段,在此阶段基础上,人工智能技术被引入到客户价值评价中,客户终身价值模型的发展也处于一个上升期[4]

客户关系管理

客户关系管理实现成功的关键因素

具体到客户关系管理(CRM)的实现,应该关注如下七个方面

(1)专注于流程。成功的项目小组应该把注意力放在流程上,而不是过分关注于技术。他认识到,技术只是促进因素,本身不是解决方案。因此,好的项目小组开展工作后的第一件事就是花费时间去研究现有的营销、销售和服务策略,并找出改进方法。

(2)组织良好的团队。CRM的实施队伍应该在四个方面有较强的能力。首先是业务流程重组的能力。其次是对系统进行客户化和集成化的能力,特别对那些打算支持移动用户的企业更是如此。第三个方面是对IT部门的要求,如网络大小的合理设计、对用户桌面工具的提供和支持、数据同步化策路等。最后,实施小组具有改变管理方式的技能,并提供桌面帮助。这两点对于帮助用户适应和接受新的业务流程是很重要的。

(3)高层领导的支持。这个高层领导一般是销售副总、营销副总或总经理,他是项目的支持者,主要作用体现在三个方面。首先,他为CRM设定明确的目标。其次,他是一个推动者,向CRM项目提供为达到设定目标所需的时间、财力和其它资源。最后,他确保企业上下认识到这样一个工程对企业的重要性。在项目出现问题时,他激励员工解决这个问题而不是打退堂鼓。

(4)系统的整合。系统各个部分的集成对CRM的成功很重要。CRM的效率和有效性的获得有一个过程,它们依次是:终端用户效率的提高、终端用户有效性的提高、团队有效性的提高、企业有效性的提高、企业间有效性的提高。

(5)分步实现。通过流程分析,可以识别业务流程重组的一些可以着手的领域,但要确定实施优先级,每次只解决几个最重要的问题,而不是毕其功于—役。

(6)技术的灵活运用。在那些成功的CRM项目中,他们的技术的选择总是与要改善的特定问题紧密相关。如果销售管理部门想减少新销售员熟悉业务所需的时间,这个企业应该选择营销百科全书功能。选择的标准应该是,根据业务流程中存在的问题来选择合适的技术,而不是调整流程来适应技术要求。

(7)重点关注人的因素。很多情况下,企业并不是没有认识到人的重要性,而是对如何做不甚明了。我们可以尝试如下几个简单易行的方法。方法之一是,请企业的未来的CRM用户参观实实在在的客户关系管理系统,了解这个系统到底能为CRM用户带来什么。方法之二是,在CRM项目的各个阶段(需求调查、解决方案的选择、目标流程的设计等等),都争取最终用户的参与,使得这个项目成为用户负责的项目。其三是在实施的过程中,千方百计的从用户的角度出发,为用户创造方便

客户关系管理基础架构

艾瑞咨询认为CRM的本质是连接企业内部业务及外部的终端客户、经销商、服务商及设备,打通内外部信息壁垒,实现业务的全面化管理。此外,CRMI以数据收集、存储、分析等功能驱动营销、销售和客服三大板块,支撑客户全生命周期管理,为客户打通完整的价值链条,并通过PC、移动等端口实现系统接入及与客户的双向互动,赋能企业数字化运营,助力产业互联时代下业绩的规模化增长。

客户关系管理

客户关系管理与企业绩效影响

(1)量化收益

企业实施客户关系管理是为了能增加公司的收入、降低成本,提高企业的长期获利能力,即在为客户提供产品或服务的同时,企业也能获得相应的回报。表是普华永道公司的分析资料,量化了客户关系对企业绩效带来的收益:

客户关系管理

(2)非量化收益

获得对企业利润贡献更大的客户关系;提高企业的运营效率;能够在不同经营巾位之间将客户行为模型化;掌握更详细的客户资料,改善营销、产品和渠道计划;能够对不同经营单位之间的一系列CRM项目进行辨识并排出优先顺序;提高陆准潜在客户的效率;提高营销沟通方式的效率;能够定制出明确说明该项投资的期望回报率的战略投资计划;根据企业内所采取的各种战略措施调配稀缺资源。

客户关系管理案例

家电数码连锁企业苏宁电器

苏宁电器是中国3C(家电、电脑、通讯)家电连锁零售企业的领先者。截止2005年12月底,苏宁电器在中国27个省和直辖市,90多个城市拥有近300多家连锁店,员工人数70000多名。据商务部统计数据显示,2005年苏宁电器销售额近400亿元。苏宁电器是 全国20家大型商业企业集团";之一。更为之称道的是苏宁的信息化工作,曾入选 ";2005年度中国企业信息化500强";, 排名第45位,成为前百强企业中惟一入选的零售企业。以SAP/ERP为核心的苏宁信息化平台在国内商业零售领域是第一家。

基于ATM专网实现采购、仓储、销售、财务、结算、物流、配送、售后服务、客户关系一体化实时在线管理。适应管理和处理日益庞大的市场数据的要求,建立全面、统一、科学的日常决策分析报表、查询系统。有效控制物流库存,大幅提高周转速度,库存资金占用减少,盘点及时有效。电脑区域配送派工。完善售后服务系统(送货管理、安装管理、维修管理)为客户服务中心提供强有力的基础服务平台。通过多维分析模型、商品生命周期分析模型等现代分析手段,综合运用数据仓库、联机分析处理、数据挖掘、定量分析模型、专家系统、企业信息门户等技 术,提供针对家电零售业运营所必需的业务分析决策模型,挖掘数据的潜在价值。

BtoB、BtoC、银企直联构筑的行业供应链,实现了数据化营销。与索尼、三星等供应商建立了以消费者需求和市场竞争力为导向的协同工作关系。知识管理和数据库营销成为基本工作方式,标志中国家电和消费电子类产品供应链管理从上游厂商制造环节,延伸零售渠道环节。苏宁与索尼、摩托罗拉率先实现B2B对接,与LG、三星、海尔等上游企业B2B对接完成,贯通上下产业价值链信息系统初具雏形。供销双方基于销售信息平台,决定采购供应和终端促销,实现供应商管理库存功能,加强产业链信息化合作,建立电子商务平台与现有的SAP/ERP系统完美结合, 行业间B2B对接,订单、发货、入库和销售汇总等数据实时传递、交流,大幅度缩减业务沟通成本;建立完善的客户服务系统以及信息数据采集、挖掘、分析、决策系统,分析消费数据和消费习惯,将研究结果反馈到上游生产和定单环节,以销定产。

苏宁全国100多个城市客户服务中心利用内部VOIP网络及呼叫中心系统建成了集中式与分布式相结合的客户关系管理系统,建立5000万个顾客消费数据库。建立视频、OA、VOIP、多媒体监控组成企业辅助管理系统,包括图像监控、通讯视频、信息汇聚、指挥调度、情报显示、报警等功能,对全国连锁店面及物流中心实时图像监控,总部及大区远程多媒体监控中心负责实时监控连锁店、物流仓库、售后网点及重要场所运作情况,全国连锁网络";足不出户";的全方位远程管理。

实现了全会员制销售和跨地区、跨平台的信息管理,统一库存、统一客户资料,实行一卡式销售。苏宁实现20000多个终端同步运作,大大提高管理效率。苏宁各地的客服中心都是基于CRM系统为运作基础的。客户服务中心拥有CRM等一套庞大的信息系统,CRM系统将自动语言应答、智能排队、网上呼叫、语音信箱、传真和语言记录功能、电子邮件处理、屏幕自动弹出、报表功能、集成中文TTS转换功能、集成SMS短消息服务等多项功能纳入其中,建立了一个覆盖全国的对外统一服务、对内全面智能的管理平台。

依托数字化平台,苏宁会员制服务全面升级,店面全面升级为会员制(CRM)销售模式,大大简化消费者的购物环节,方便顾客。现在,累积积分可以冲抵现金,成为苏宁吸引消费者一个重要因素。目前苏宁针对会员消费者,推出会员价商品、会员联盟商家、会员特色服务等专项服务内容。

比如某一款产品限量特价之后,顾客荣誉卡里记录着该顾客的信息,苏宁可以提前通知这些有意向购买这个商品的顾客,把优惠让给他们,而不需要他们排队。

另外,苏宁针对客户的个性化优惠变得切实可行,比如苏宁可以给某些有着良好购买记录的顾客直接现金优惠,也可以根据对方的购买习惯打包进行捆绑式销售,这些都给顾客带来实际效益。而且让利是可见的,是实时的,比大规模没有针对性的促销更有利[5]

参考资料:

[1] 唐闻. G少儿英语培训机构客户关系管理研究[D]. 四川:西南财经大学,2020.

[2] 张馨月. JL金融公司证券咨询部门客户关系管理优化策略[D]. 四川:西南交通大学,2020.

[3] 赵家艺. YH集团客户关系管理优化研究[D]. 北京:首都经济贸易大学,2020.

[4] 刘秉岱. SWHY证券X营业部客户关系管理研究[D]. 四川:西南财经大学,2020.

[5] 管理在线.客户关系管理经典案例

相关报告:

营销实验室:2021客户关系管理营销白皮书(30页).pdf

CCG:CRM—决胜车市下半场的营销利器(25页).pdf

移动信息化研究中心:2021中国CRM数字化全景实践报告(77页).pdf

艾瑞咨询:2022年中国CRM行业研究报告(40页).pdf

石基信息:酒店业CRM和客史数据管理发展现状与未来趋势(29页).pdf

分享到微信 分享到微博 分享到QQ空间
上一篇:去中心化
下一篇:互联网金融
客服
商务合作
小程序
服务号
折叠