中国环保行业发展现状
三个皮匠报告为您整理了关于中国环保行业发展现状的更多内容分享,帮助您更详细的了解中国环保行业发展现状,内容包括中国环保行业发展现状方面的资讯,以及中国环保行业发展现状方面的互联网报告、券商研究报告、国际英文报告、公司年报、招股说明书、行业精选报告、白皮书等。
1、 中国中国 东盟网络安全产业东盟网络安全产业 发展现状研究报告发展现状研究报告 2012019 9 年年 中国信息通信研究院中国信息通信研究院 安全安全研究所研究所 2012019 9年年1212月月 I 版权声明版权声明 本报告版权属于中。
2、中国HR生存发展现状白皮书 中国 HR 生存发展现状 白 皮 书 1 目录 前言 样本构成 样本地域分布 样本从业年限比例 样本模块比例 样本职务比例 样本企业规模比例 样本行业比例 是否科班比例 样本学历比例 HR从业者男女比例 企业招聘。
3、 2020 年深度行业分析研究报告 1. .3 2. .4 2.1. . 4 2.2. . 5 2.3. 。
4、 2020 年深度行业分析研究报告 内容目录 1. 写在前面:沪硅产业拟登陆科创板6 2. 明辨概念:何为半导体硅片7 2.1. 尺寸分类:尺寸为王,不断向大尺寸方向发展7 2.2. 工艺分类:抛光片外延片及 SOI 硅片各有优势8 3. 。
5、2020年深度行业分析研究报告,目录半导体材料行业研究框架总论,CONTENTS, 目录,1.1 半导体材料是整个半导体产业的支撑环节 半导体制造的核心是工艺,工艺的核心是设备和材料.半导体设备材料工艺相辅相成, 互为表里.一方面三者相互依。
6、2020年深度行业分析研究报告,1,国产半导体材料进入导入期,产业转移带来广阔空间,2,3,目 录,CONTENTS,国产替代势在必行,新材料行业进入战略发展期,新型显示材料进入快速成长期,技术升级驱动需求增长,政策引导环保升级,尾气催化可。
7、2020年深度行业分析研究报告,目录 CONTENTS 01 远程办公发展现状分析 02 综合协作类市场研究 03 音视频会议类市场研究 04 文档协作类市场研究,05,远程办公未来发展趋势,远程办公发展现状分析,4。
8、2020年深度行业分析研究报告,目录,CONTENTS,1,文化传媒行业市场表现,2,3,疫情之后:文娱产业如何变革,疫情之下:线上火爆,线下受限,行业市场回顾,细分子行业涨跌互现,营销游戏板块 涨幅居前,股价:年初至今涨幅排名1028,年。
9、售规模达到2509亿,同比增速4.2,为近五年来首次低于5以下,主要原因在于疫情对线下渠道的压力和行业竞争加剧.从品类发展来看,衣物清洁占据行业最高体量,但创新难度加大2020年增长停滞拉低行业增速;口腔护理从两年的10的高增速阶段开始进入。
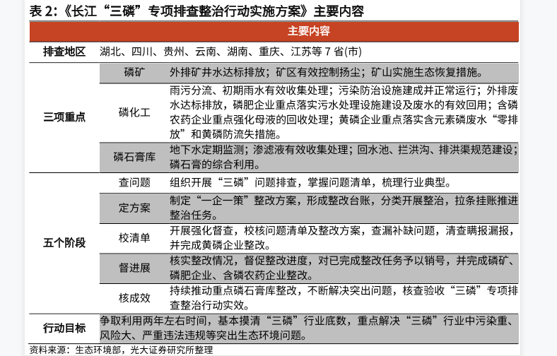
10、分流初期雨水有效收集处理;2污染防治设施建成并正常运行;外排废水达标排放,磷肥企业重点落实污水处理设施建设及废水的有效回用;3含磷农药企业重点强化母液的回收处理4黄磷企业重点落实含元素磷废水零排放和黄磷防流失措施.磷石膏库1地下水定期监测。
11、海白洋淀鄙阳湖洞庭湖查干湖乌梁素海等重点湖库污染防治和生态修复,实施永定河木兰溪等踪合治理,加快华北地区及其他重点区线地下水超采综合治理和黄河河口综合治理.3土壤污染防治与安全利用在土壤污染面积较大的100个县推进农用地安全利用示范.以化工。
12、塑料污染治理的意见,在部分场所部分领域禁止限制塑料制品的生产销售和使用,推进源头减量.探索推进绿色产品设计再生资源利用产品强制使用等制度施行.健全资源节约集约循环利用政策体系,进一步发挥财政金融技术创新等措施对资源循环利用产业的支撑和促进作。
13、行业竞争加剧,中小企业加速淘汰.挂面行业早期,市场进入门槛低,中小企业众多,呈现同质化粗放式的特征.目前,行业产能过剩的格局已经形成,行业从量的竞争过渡到成本竞争阶段.领先企业加速扩产形成规模效应,为保证生产增量迅速被渠道消化,2015 。
14、高技术制造业利润保持较快增长.2020 年,高技术制造业利润比上年增长 16.4,增速比前三季度加快 3.5 个百分点,是利润增长最快的工业行业板块,自二季度增速转正以来持续保持两位数增长.全年高技术制造业实现利润占规模以上工业企业的比重。
15、3 践行轻资产战略,规模盈利双向提升pp3.1 推行加盟模式,加速酒店规模扩张pp酒店运营分为直营和加盟模式,直营模式周期弹性强而加盟模式则成本更低.1直营模式通过自持或租赁物业来独立经营管理酒店,成本较高,属于重资产模式,通过房费及餐饮。
16、1.1.5 IDM 之英特尔:产能紧张仍将持续两年pp业绩:NonGAAP剔除 NAND 业务,2021Q1 实现营收 185.7 亿美元,基本与 2020Q1持平;净利润 56.95 亿美元,同比下降 6.1;毛利率为 58.4,比 2。
17、拼多多:物流为下一步需要重点布局领域之一,极兔或在拼多多支持下不以盈利为目标.pp快递作为电商的下半身,重要性不言而喻.目前,能够大规模提供匹配拼多多货值的快递服务的企业均被阿里持股,而阿里不论在商流还是物流上,都与拼多多发生过争端,比如。
18、怎样理解医美产业链医美本质受终端消费者驱动,因此我们按照消费者医美机 构医美产品的顺序进行需求分析,希望找到哪类产品哪类公司有望脱颖而出.我 们认为,同时满足 B 端和 C 端需求的产品最有潜力成为明星产品;在 C 端需求旺盛 但对 B 。
19、4 月美国 CPI 同比从 2.6上升至 4.2,为 2008 年 9 月以来的高点,扣除能源与食品 的核心 CPI 同比从 1.6升至 3.0,为 1996 年 1 月以来的高点.美国通胀超预期的驱 动因素主要有宽松的货币财政政策大宗商。
20、随着经济的转型升级,中国建筑业由拉动经济增长向经济增长托底转变,由高速增长向中 低速增长转变,由追求数量到看中质量转变.十二五期间,中国建筑业总产值年复合增长率 达 9.19十三五降到约 6.4十四五预计将保持在 5.52左右. 随着经济。
21、我们将医美行业产业链分为上中下游,依次是:上游原材料生产商医美器械及针剂生 产商中游医美服务机构,此外伴随获客渠道线上化,形成下游链接消费者端的医美渠 道平台: 1上游原材料生产商:产能及利用率相对稳定,集中度及竞争格局良好,但相比医美 。
22、长期来看,仿制药将面临行业超额利润消失的情况,这又进一步倒逼企业向创新药转型.pp展望2021年下半年,集采的进一步推进将会给相关公司带来持续的业绩和估值压力.短期内行业未出清的情况下,建议规避政策风险较高的公司.pp2.3 长期:人口结。
23、根据Gartner公司2020 Q1预测,由于新型冠状病毒全球大流行对半导体供需产生的影响,2020年全球半导体营收较2019 Q4预测值4704亿减少550亿,降至4154亿美元.2020年,市场总增长率预期由12.5降至0.9,非内存。
24、疫情期间,宅经济刺激了人们对家 居生活的二次改善和需求的提高.居家消费在线娱乐在线教育云 办公云问诊等场景纷纷走红.相应 智能设备撑起了智能家居生活发展的 中坚力量.基于数字化应用的新经济形态,为国 内多地区在建设产业园发展创意产 业,完善。
25、医保影响分析:收支2020年全国医保收入2.48万亿1.7,支出2.10万亿0.9 2020年参加全国基本医保136131万人,参保率稳定在95以上. 2020年,全国基本医保基金含生育保险总收入2.48万亿元,比上年增长1.7,占当年GD。
26、胶膜行业尽管是轻资产行业,但对运营资金的占用水平较高,从采购销售的付款模式来看,至少需要准备粒子供应商支付条件:不提供账期,通常为先款后货预付款,极少数时间可对关系紧密的供应商提供账期.下游组件收款条件:组件市占率已经高度集中,议价能力强。
27、2022 年深度行业分析研究报告 正文正文目录目录 1 珠宝:后疫情时代从V字反弹到复苏企稳 . 7 1.1 所处阶段:疫情后珠宝消费 V字反弹,复苏有望延续至 2023 年中 . 7 1.2 格局演变:珠宝市场区隔加深,中高端大众市场竞争。
【中国环保行业发展现状】相关PPT文档
【中国环保行业发展现状】相关PDF文档
【中国环保行业发展现状】相关资讯
中国环保行业发展现状:上海与四川禁塑政策相关解读
发布时间: 2023-04-27
新能源汽车行业发展现状如何?现状分析
发布时间: 2023-04-27
中国啤酒行业发展现状,产量及增速、市场竞争格局分析
发布时间: 2022-08-19
中国中车公司发展现状分析2021
发布时间: 2022-08-19
2022年中国免税行业发展现状分析
发布时间: 2022-04-07
中国的通信业发展现状如何?行业发展现状分析
发布时间: 2022-01-27
我国软饮料行业的发展现状分析
发布时间: 2021-12-10
中国珠宝行业发展历程与发展现状分析
发布时间: 2021-12-08
2021年中国游戏行业发展现状分析
发布时间: 2021-11-17
中国疫苗行业发展现状分析,技术领域可持续加强!
发布时间: 2021-05-06
2021年中国环保行业发展现状及前景:环境保护与资源节约工程专栏
发布时间: 2021-04-16
环保行业发展现状:长江三磷专项排查整治行动实施方案主要内容
发布时间: 2021-04-14
最新报告
中英对照
全文搜索
报告精选
PDF上传翻译
多格式文档互转
入驻&报告售卖
会员权益
机构报告
券商研报
财报库
专题合集
英文报告
数据图表
会议报告
其他资源
新质生产力
DeepSeek
低空经济
大模型
AI Agent
AI Infra
具身智能
自动驾驶
宠物
银发经济
人形机器人
企业出海
算力
微短剧
薪酬
白皮书
创新药
行业分析
个股研究
年报财报
IPO招股书
会议纪要
宏观策略
政策法规
其他
人工智能
信息科技
互联网
消费经济
汽车交通
电商零售
传媒娱乐
医疗健康
投资金融
能源环境
地产建筑
传统产业
英文报告
其它
行业聚焦
芯片产业
热点概念
全球咨询智库
人工智能
500强
新质生产力
会议峰会
新能源汽车
企业年报
互联网
公司研究
行业综观
消费教育
科技通信
医药健康
人力资源
投资金融
汽车产业
物流地产
电子商务
传统产业
传媒营销
其它
2025年养老经济/银发经济/长寿经济/银发族/老龄化报告合集(共50套打包)
2025年商业航天行业报告合集(共41套打包)
AI、科技与通信
广告、传媒与营销
消费、零售与支付
HR、文化与旅游
金融、保险与投资
能源、环境与工业
医疗制药与大健康
物流、地产与建筑
其他行业
AI ▪ 科技 ▪ 通信
数字化
金融财经
智能制造
电商传媒
地产建筑
医疗医学
能源化工
其他行业

收藏
下载
2025-11-19

AI查数
行业数据
政策法规
商业模式
产业链
竞争格局
市场规模
产业概述
其它
2025年
AI读财报
年报
一季报
半年报
三季报
IPO招股书
社会责任报告
A股
IPO申报
港股
美股&全球
新三板
0731-84720580
商务合作:really158d
友链申请 (QQ):1737380874
微信扫码登录
手机快捷登录
账号登录