土地一级开发
三个皮匠报告为您整理了关于土地一级开发的更多内容分享,帮助您更详细的了解土地一级开发,内容包括土地一级开发方面的资讯,以及土地一级开发方面的互联网报告、券商研究报告、国际英文报告、公司年报、招股说明书、行业精选报告、白皮书等。
1、 1 - 第一太平戴维斯 | 研究部 | 2020年武汉写字楼二级租赁市场专题报告 - - 20202020年年7 7月月 第 一 太 平 戴 维 斯 研 究 部 武 动格局 - -20202020年武汉写字楼二级租赁市场专题报告 - 2 - 第一太平戴维斯 | 研究部 | 2020年武汉写字楼二级租赁市场专题报告 武汉写字楼二级租赁市场调研综述武汉写字楼二级租赁市场调研综述 调研调研样本样。
2、中国新经济 一级市场投资报告 2020年Q1 2020年一季度 中国新经济一级市场创业概览 截止日期:2020年3月30日数据来源:IT桔子 I 2020年Q1中国新增新经济创业公司区域分布 IT桔子记录到的新经济领域新增创业公司数量不足百家,且多半成立于新冠 肺炎疫情爆发前的1月份。 从城市分布来看,新经济公司呈现四面开花、下沉的趋势。 2020年一季度 中国新经济一级市场创业概览 成立于202。
3、1 / 6 投中点评:从债权融资到股权融资, 国家级经济技术开发区迎来发展的新阶段 国立波韦婉 2019 年 06 月 2 / 6 一、一、前言前言 国务院于 5 月 28 日正式印发关于推进国家级经济技术开发区创新提升打造改革开放 新高地的意见 (以下简称意见 ) ,着力推进国家级经开区开放创新、科技创新、制度创 新,提升对外合作水平,提升经济发展质量,打造改革开放新高地。 据商务部披露,截至目。
4、 2020.06.01 中台中台,下一个企业级服务主战场下一个企业级服务主战场 李博伦李博伦(分析师分析师) 0755-23976516 证书编号 S0880520020004 本报告导读:本报告导读: ERP 时代即将过去,中台的时代即将到来,未来强后台、大中台、小前台是企业架时代即将过去,中台的时代即将到来,未来强后台、大中台、小前台是企业架 构变化的趋势,看好目前有中。
5、焕发出勃勃生机,正成为顺应新型经济全球化发展的最广泛的国际经济合作平台、载体和渠道。 贸易与投资是推动世界经济发展的两大动力,是释放沿线国家发展潜力的重要途径,是推动构建开放型世界经济体系的重要支撑和基石。 “一带一路”倡议以“共商、共建、共享”为原则,以构建人类命运共同体为核心理念,以“五通”为重点内容与路径,赋予了经济全球化新的内涵。 六年来,“一带一路”贸易往来不断扩大,投资合作持续深化,跨国经贸合作区加快建设,重大项目建设有序推进,自由贸易区网络逐步成型,国家间、区域和次区域之间发展战略深度对接,为世界经济、区域经济发展和民生改善注入强大动力。 推动“一带一路”政策沟通、道路联通、贸易畅通、货币流通、民心相通,通过贸易和投资自由化便利化,有效降贸易投资和交易成本,大大提升了各国参与经济全球化的广度和深度,使更多发展中国家和中小企业融入全球价值链、产业链和供应链。 随着“一带一路”经贸合作的不断深入,未来将有望创造“一带一路”增长繁荣,实现全球新的贸易投资循环,让全球化进程更具活力、更加包容、更可持续。 全景式反映“一带一路”经贸合作的规律、趋势与变化,需要建立一套具有科学性、权威性和动态性的评估体系。 “一带一路”贸易投资指数(“Belt and Road Trade & Investment Index(BRTII) ”,以下简称“贸投指数”)的研究编制及其。
6、石油石化石油石化 2020 年 07 月 31 日 荣盛石化 (002493) 炼化-聚酯一体化龙头开启市值“三级跳” 请务必阅读正文后免责条款 公 司 报 告 公 司 首 次 覆 盖 报 告 公 司 报 告 公 司 半 年 报 点 评 推荐推荐(首次首次) 现价:现价:16.2 元元 主要数据主要数据 行业 石油石化 公司网址 大股东/持股 荣盛控股集团/65.59% 实际控制人。
7、国内盐湖资源开发进展一览国内盐湖资源开发进展一览 证券研究报告证券研究报告 (优于大市,维持)(优于大市,维持) 施毅(有色行业首席分析师)施毅(有色行业首席分析师)SAC号码:号码:S0850512070008 甘嘉尧(有色甘嘉尧(有色行业分析师)行业分析师) SAC号码:号码:S0850520010002 陈晓航(有色行业分析师)陈晓航(有色行业分析师) SAC号码:号码:S0。
8、1 1 资料来源:公司官网 公司愿景:成为卓越创新的中国智能网联汽车电子公司愿景:成为卓越创新的中国智能网联汽车电子Tier1Tier1 清智科技:公司愿景清智科技:公司愿景 oPrOnNqOoPqMrQtRqNrOtO6MdN8OoMrRmOrReRqRnMiNnPoR9PrQsOvPqMsRMYpNyQ 2 2 发展历史:由商用车发展历史:由商用车ADASADAS扩展到特定场景扩展到特定场景L。
9、pnbsp;华为国际化战略成功经验:狼性文化无处不在创新高brpp研发聚焦主业拓展业务边界nbsp;pp狼性文化无处不在,实施农村包围城市战略nbsp;pp华为是农村包围城市战略的典型代表。 华为从1997 年开始正式向国际市场迈进,面对具有。
10、p2020 年 Q3,strong中国新经济strong一级市场发生投资事件 933 起,总交易额 2141.5亿元;并购事件 174 起,交易金额约 745.8 亿元;新经济公司 IPO 188 家,上市募资总规模达 2778 亿元。 pp。
11、p我们参考了动脉网的分类标准,将医疗健康产业分为生物医药医疗器械医疗服务医药流通和数字健康五大领域。 pp五大领域中,生物医药包括生物制药化学制药中药医药研发制造外包服务等;医疗器械包括医疗器械IVD耗材医学影像设备其他诊断治疗设备;医疗服务。
12、p尽管2020年的金融市场环境是有史以来最具挑战性的,但各类债券的发行量都创下了纪录。 继一季度表现强劲后,第二季度绿色债券发行又受到新冠肺炎疫情的影响。 由于今年早些时候推迟发行绿色债券的实体纷纷上市,创纪录的第三季度为市场提供了强劲的结尾。
13、p细分领域:医学影像方面应用广泛,新药研发与 AI 结合起步较晚但市场增速快pp医疗 AI 产品有三个主要的应用方向:医学影像医疗信息化和新药研发。 目前 AI 医疗产品最主要应用在医学影像领域。 医学影像是医生完成诊断的主要依据,通过对影像的。
14、我国医疗 AI 经过多年的发展,2020 年应用市场规模接近 300 亿元,过去 5 年 CAGR 超过 40,属于高增长行业,但这对于数万亿级的医疗市场来说,待挖掘的空间巨大。 蛋壳研究院pp3.1. 审批加速:科亚冠脉血流储备分数计算软。
15、在水产养殖行业,截止 2018 年,我国自主培育的水产新品种已达 215 个,其中自主选育 186, 包括淡水鱼类 79 个,海水鱼类 11 个,虾类 21 个,蟹类 8 个,贝类 35 个,藻类 21 个,鳖类 3 个,棘皮 8 个,选择。
16、伴随着区域内资产价格的上涨,园区企业持有项目带来的租金收益同步 提升,虽然从报表层面,多数园区企业以成本法计量投资性房地产,资 产价格增长无法在资产负债表中体现,但持续提升的租金水平将持续驱 动收入和业绩的增长。 从上海办公及园区市场租金水。
17、全球经济和金融危机震撼全球已经过去十多年了。 从中得到的一个明确教训是,在发生冲击时,必须事先确定和解决特定国家的脆弱性,以建立复原能力。 随着时间的推移,独立评估小组IEG有机会评估世界银行集团在多大程度上内在认识到在经济繁荣时期处理国家一级。
18、成熟期企业:回归PE,PFCF,现金流和净利润同为风向标企业过渡到成熟期,最终回归PE和PFCF估值特点1:客户积累从高速增长达到稳定增长阶段,客户粘性较高,老用户带来的收入占比逐步提升。 特点2:企业对盈利能力的关注度提高,净利润逐步保持稳。
19、绿色金融可以理解为在更广泛的可持续发展背景下为环境目的提供资金。 这些好处广泛包括减缓气候变化适应气候变化自然资源保护生物多样性保护以及污染预防和控制。 据估计,在未来几十年中,绿色融资的投资规模必须达到数十万亿美元,以满足全球环境雄心。 随着将。
20、有净利润补充时的资本金紧缺测算有净利润补充时的相关假设无净利润补充属于极端情况,正常情况下,在资本金缺乏时,银行会产生较少不必要拨备的内生诉求。 有净利润补充时,除资本金假设外,其他基本假设与无净利润补充时假设2到4一致,此外补充两条与净利润。
21、储能市场空间测算千亿级储能市场规模,预计全球储能装机年均复合增速4050以上。 我们将储能市场按照集中式可再生能源并网辅助服务电网侧用户侧划分,假设集中式可再生能源并网的储能配置比例在未来 5 年逐年上升至 20,辅助服务电网侧用户侧按照年均。
22、金地集团受益一二线结构性复苏,销售有望再上台阶:公司多年深耕一二线城市,土储分布合理,全国市场缓慢下行的大背景下,受益于一二线结构性回暖和长期潜力,良好销售表现持续验证。 估值低廉,攻守兼备:不管是横向比较还是纵向比较,公司估值均处于明显低位。
23、融资租赁是指出租人购买承租人所选定的租赁物件,为后者提供融资服务,随后以收取租金为条件,将该物件长期出租给该承租人使用的融资模式。 融资租赁以租赁为表象,以融资为实质。 融资租赁主要有直接租赁和售后回租两种模式,根据客户主体需求的不同可采取不同。
24、融资情况:2021Q3医疗健康行业共有8起非公开发行案例。 与上期环比无变化。 趋势分析:2021Q3医疗健康行业非公开发行规模达6.6亿美元,单笔发行规模超0.76亿美元。 从细分领域来看,2021Q3医疗行业非公开发行企业数量,医药领域遥遥领。
25、 证券研究报告 行业深度报告 2022 年 01 月 18 日 推荐维持维持 地产地产徽酒徽酒,拾级而上,拾级而上 消费品食品饮料 近期我们密集调研了安徽白酒公司,结合之前对徽酒的思考,献上本篇深度报近期我们密集调研了安徽白酒公司,结合之前。
26、 请仔细阅读本报告末页声明请仔细阅读本报告末页声明 证券研究报告 行业专题研究 2022 年 02 月 15 日 传媒传媒 元宇宙专题元宇宙专题一一:技术迭代技术迭代生态完善,生态完善,VR 打开消费级市场打开消费级市场 消费级消费级 VR。
27、有两家拥有收益率曲线的主权债券发行人达到了绿色收益率。 详见201页。 受疫情后经济复苏和能源价格上涨的影响,2021年下半年通货膨胀持续上升。 美联储发出信号表示,它可能在2022年加息3次,人们预期,它可能会加快缩减其大流行引发的资产购买计划。
28、国内千万级机场数据指标一览飞常准 民航大数据研究院数据指标说明排名三字码千万级机场旅客吞吐量民航局2016年单位:人次1PEK北京首都94,393,4542PVG上海浦东66,002,4143CAN广州白云59,732,1474CTU成都双。
29、Ali0thAli0th 斗象科技资深安全研究员我的一键 getshell 代码开发之路一我是谁一我是谁斗象科技资深安全研究员,熟悉领域有自动化渗透流量安全检测代码审计区块链等.Ali0th一我是谁Ali0th二我的安全开发之路挖洞懒鸿沟二。
30、Vite下一代 web 开发工具个人介绍 李奎前端工程师 Github:underfinVite 是什么源文件以 ESMECMAScript Modules加载,无需打包的开发服务器 基于 Rollup 的生产构建为什么需要 Vite快,更。
31、小红书大数据在推荐中的应用郭一小红书推荐架构负责人小红书:找到你想要的生活月活85008500万年同比增长300300每天笔试展示3030亿目录 实时计算在推荐业务中的场景 实时归因:一个推荐业务的Flink实时计算任务的实践 Red Fl。
32、阿里云一站式企业级移动应用研发服务EMAX详解阿里云无线产品团队拙知钉钉扫码加入移动云大客户接待厅刘承辉花名:拙知阿里巴巴高级技术专家EMAX介绍移动端技术选型交付效率交付质量灰度发布高效运维运营支撑2 3 4 51EMAX是什么端的解决方。
33、使用Link Develop进行物联网一站式开发阿里云IoT物联网专场阿里云IoT事业部 高级技术专家刘洋洋物联网应用开发的困境与机会InternetofThings阿里巴巴技术赋能互联网技术对物联网应用开发的补充与启发云计算大数据物联网基。
34、阿里云网络产品大图混合云网络嫦娥跨地域网络织女云上网络洛神智能网络网络分析平台智能运维智能运营数据分析POP点RegionRegionRegionRegionRegion共享流量包 共享带宽EIPNATSLBIPv6VPC全球加速GA云企业。
35、阿里云IoT端到端一站式开发阿里云智能IoT 高级技术运营工程师010203物联网开发痛点阿里云IoT开发体系实战演示痛点成本高链路长时间成本软件等硬件,硬件等采购,时间不等人部署成本专人专项,复用性差学习成本CC,Java,JavaScr。
36、持续交付持续交付DevOps容器化容器化微服务微服务互联网架构互联网架构DevOps 是软件开发人员和是软件开发人员和 IT 运维之间的合作,目标是运维之间的合作,目标是自动执行软件交付和基础架自动执行软件交付和基础架构更改流程.它创造了一。
37、中国软件技术大会CHINA SOFTWARE TECHNOLOGY CONFERENCE组织内,当谈到项目管理的时候素材来自互联网需求管理进度管理风险管理执行跟踪当谈到项目管理工具的时候素材来自互联网ARTIFICIAL INTELLGEN。
【土地一级开发】相关PDF文档
【研报】医疗健康行业数据仓库系列:全球医疗健康投融资专题2020年全球泛医疗健康产业一级市场投融资活跃中国市场回暖-210311(13页).pdf
上传时间: 2020-12-01 大小: 1.10MB 页数: 13
【土地一级开发】相关资讯
2022我国工业级无人机政策汇总,最新政策一览
发布时间: 2023-04-27
什么是国家级新区?有哪些?名单一览
发布时间: 2023-04-27
什么是土地一级开发?模式有哪些?流程介绍
发布时间: 2022-09-23
土地二级市场是什么?和一级市场的区别有哪些?
发布时间: 2022-09-22
电子级大宗气体是什么?包括哪些?应用一览
发布时间: 2022-09-19
什么是软件定制开发?特点及优势一览
发布时间: 2022-08-31
什么是土地使用税?特点是?征收标准一览
发布时间: 2022-08-24
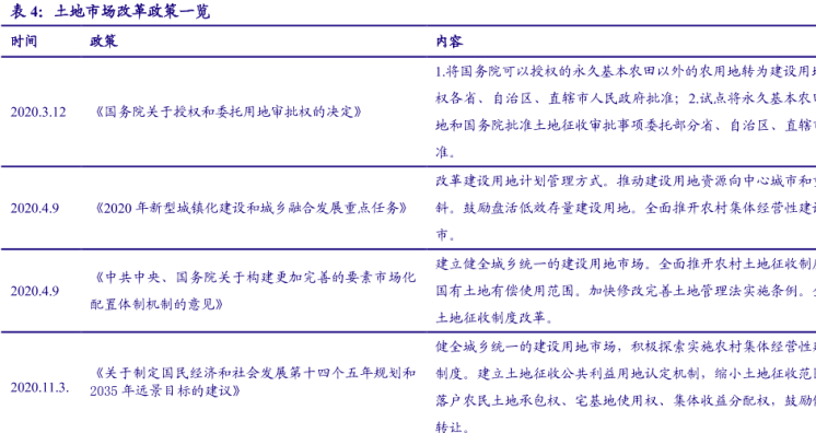
我国土地市场政策改革一览
发布时间: 2022-08-20
什么是土地租赁权?内容和特点一览
发布时间: 2022-08-10
什么是土地利用?土地利用现状分类一览
发布时间: 2022-08-06
什么是车规级MCU?分类有哪些?主要公司一览
发布时间: 2022-07-19
工业级无人机公司有哪些?主要上市公司一览2022
发布时间: 2022-06-21
现代产业体系包括哪些?现代农业产业园开发模式一览
发布时间: 2022-03-23
什么是先进制造业产业集群?国家级名单一览
发布时间: 2022-03-01
什么是低代码?和传统开发有什么区别?应用前景一览
发布时间: 2021-12-09
什么是虚拟数字人?概念,开发历程一览
发布时间: 2021-07-01
国家开发银行研究院:一带一路贸易投资指数(BRTII)报告(附下载地址)
发布时间: 2019-06-13
【土地一级开发】相关数据
2022房地产开发投资完成额多少?房地产开发投资总额数据一览
发布时间: 2022-08-29
中国目前5A级景区数量有多少?最新数据一览
发布时间: 2022-06-17
2021年中国一级市场投融资怎么样?(附原数据表)
发布时间: 2021-12-16
最新报告
中英对照
全文搜索
报告精选
PDF上传翻译
多格式文档互转
入驻&报告售卖
会员权益
机构报告
券商研报
财报库
专题合集
英文报告
数据图表
会议报告
其他资源
新质生产力
DeepSeek
低空经济
大模型
AI Agent
AI Infra
具身智能
自动驾驶
宠物
银发经济
人形机器人
企业出海
算力
微短剧
薪酬
白皮书
创新药
行业分析
个股研究
年报财报
IPO招股书
会议纪要
宏观策略
政策法规
其他
人工智能
信息科技
互联网
消费经济
汽车交通
电商零售
传媒娱乐
医疗健康
投资金融
能源环境
地产建筑
传统产业
英文报告
其它
行业聚焦
芯片产业
热点概念
全球咨询智库
人工智能
500强
新质生产力
会议峰会
新能源汽车
企业年报
互联网
公司研究
行业综观
消费教育
科技通信
医药健康
人力资源
投资金融
汽车产业
物流地产
电子商务
传统产业
传媒营销
其它
2025年养老经济/银发经济/长寿经济/银发族/老龄化报告合集(共50套打包)
2025年商业航天行业报告合集(共41套打包)
AI、科技与通信
广告、传媒与营销
消费、零售与支付
HR、文化与旅游
金融、保险与投资
能源、环境与工业
医疗制药与大健康
物流、地产与建筑
其他行业
AI ▪ 科技 ▪ 通信
数字化
金融财经
智能制造
电商传媒
地产建筑
医疗医学
能源化工
其他行业

收藏
下载
2025-11-19

AI查数
行业数据
政策法规
商业模式
产业链
竞争格局
市场规模
产业概述
其它
2025年
AI读财报
年报
一季报
半年报
三季报
IPO招股书
社会责任报告
A股
IPO申报
港股
美股&全球
新三板
0731-84720580
商务合作:really158d
友链申请 (QQ):1737380874
微信扫码登录
手机快捷登录
账号登录