生物质
三个皮匠报告为您整理了关于生物质的更多内容分享,帮助您更详细的了解生物质,内容包括生物质方面的资讯,以及生物质方面的互联网报告、券商研究报告、国际英文报告、公司年报、招股说明书、行业精选报告、白皮书等。
1、 证券研究报告 | 首次覆盖报告 2020 年 05 月 06 日 安科生物安科生物(300009.SZ) 积跬步积跬步方能至千里,方能至千里,2020 看安科生物厚积薄发看安科生物厚积薄发 安科生物是安科生物是 A A 股优秀的创新型生物医药企业。 我们认为,公司在股优秀的创新型生物医药企业。 我们认为,公司在 2 2020020 年下年下 半年将迎来业绩和股价的反转,重启快速增长之路。 半年将。
2、 请务必阅读正文后的重要声明部分 2020 年年 01 月月 15 日日 合理价格区间合理价格区间 证券研究报告证券研究报告新股分析报告新股分析报告 特宝生物特宝生物(688278) 医药生物 医药生物 10.4412.00 元 以独家以独家长效剂型长效剂型见长见长的的生物药创新生物药创新企业企业 投资要点投资要点 西南证券研究发展中心西南证券研究发展中心 分析师:朱国广 执。
3、证券研究报告 2020年02月16日 首席分枂帅:周小刚 执业证书编号:S1220517070001 疫情影响下癿生物医药投资机会 R38 G44 B100 R215 G10 B48 R163 G180 B220 R201 G201 B201 R158 G1 B22 R244 G237 B229 核心观点 医保结余未来继续紧张,控费仍是主旋律,医药内部分化加剧:2015-2017年,医保基。
4、重大新药创制专项”等项目给予资金扶助;2)支付方面,通过医保目录谈判动态纳入创新品种。 综合来看,我们认为行业已经进入到“新常态”:1)创新价值得到认可,并且在审批、市场准入和支付等方面受到优待;2)仿制药注重经济性,开始出现回归药品合理价值的趋势;3)医保方面,结构性调整初步见效,动态调整常态化。 未来,新规则下适者生存,国际化竞争趋势明显。 首先,我们能够确定的是国内医药行业依然有较大发展空间。 但是,随着医保目录动态调整机制的健全和国外品种加速获批进入国内,国内患者用药可及性程度大大增加,将会极大促进医疗费用的支出,临床用药将会更注重经济学价值。 而医保控费的深入推进,不可避免加剧业内竞争。 具体来看:1)仿制药企业将集体面临生存危机,产品线齐全的企业将有较大竞争优势。 从现在的申报情况看,恒瑞医药、正大天晴、石药集团、科伦药业、信立泰、华海药业等企业都已经申报多个品种;2)创新药方面,优先审评同样加速国外创新药进入国内,带来较大冲击,国际化竞争不可避免。 所以,国内企业需要快速推进研发,和原研品种抢时间和空间,同时注重长远的布局。 创新仍是必经之路,寻找相关确定性投资机会。 国内若干企业经过多年积累,已经初步发育出研发实力。 我们认为,值得关注的创新领域包括:1)药品领域。 以恒瑞医药为代表的企业创新品种进入收获期,竞争优势明显;2) CRO 行业。 目前,国内医药行业已经进入“创。
5、 行业报告行业报告 | 行业研究周报行业研究周报 1 医药生物医药生物 证券证券研究报告研究报告 2020 年年 05 月月 18 日日 投资投资评级评级 行业评级行业评级 强于大市(维持评级) 上次评级上次评级 强于大市 作者作者 郑薇郑薇 分析师 SAC 执业证书编号:S1110517110003 潘海洋潘海洋 分析师 SAC 执业证书编号:S1110517080006 资料来源。
6、 请务必阅读正文之后的信请务必阅读正文之后的信息披露和重要声明息披露和重要声明 行行 业业 研研 究究 行行 业业 投投 资资 月月 度度 报报 告告 证券研究报告证券研究报告 医药生物医药生物 推荐推荐 ( 维持维持 ) 重点公司重点公司 重点公司重点公司 19E 20E 评级评级 南微医学 2.03 2.76 审慎增持 心脉医疗 1.72 2.30 审慎增持 博瑞医药 0.。
7、 请务必阅读正文之后的信息披露和重要声明请务必阅读正文之后的信息披露和重要声明 行行 业业 研研 究究 行行 业业 投投 资资 月月 度度 报报 告告 证券研究报告证券研究报告 医药生物医药生物 推荐推荐 ( 维持维持 ) 重点公司重点公司 重点公司重点公司 20E 21E 评级评级 南微医学 3.10 4.19 审慎增持 心脉医疗 2.73 3.74 审慎增持 博瑞医药 0.。
8、请务必阅读正文之后的信息披露和重要声明 行行 业业 研研 究究 行行 业业 投投 资资 月月 度度 报报 告告 证券研究报告证券研究报告 医药生物医药生物 推荐推荐 ( 维持维持 ) 重点公司重点公司 重点公司重点公司 19E 20E 评级评级 南微医学 2.03 2.76 审慎增持 心脉医疗 1.72 2.30 审慎增持 博瑞医药 0.28 0.39 暂无评级 微芯生物* 0.11 0.19。
9、 证券研究报告 请务必阅读正文后免责条款部分 2020 年年 09 月月 04 日日 公司研究公司研究 评级:评级:买入买入(首次覆盖首次覆盖) 研究所 证券分析师: 卢昊 S0350520050003 021-60338172 证券分析师: 代鹏举 S0350512040001 021-61981318 联系人 : 袁帅 S0350120060022 021-60338116 合成生物产。
10、 请阅读最后一页免责声明及信息披露 桐昆股份(601233. sh)首次覆盖报告:配套PTA降成本效果显著,长丝绝对龙头稳中求胜!-截图. pdf 生物基材料全球引领者,征战万亿星辰大海! 凯赛生物(688065.SH)深度报告 2020 年 9 月 12 日 张燕生 化工行业首席分析师 洪英东 分析师 请阅读最后一页免责声明及信息披露 信达证券股。
11、而且,未来的业务以数字化方式进行,您可以访问虚拟商店和仓库今年的COVID-19疫情改变了许多公司及其员工的心态。 在报告中,对2030年工作场所的感官互联网进行了展望,并探讨了这可能带来的挑战和机遇。
12、 - 1 - 敬请参阅最后一页特别声明 市场价格(人民币) : 104.68 元 市场数据市场数据( (人民币人民币) ) 总股本(亿股) 4.17 已上市流通 A股(亿股) 0.38 总市值(亿元) 426.17 年内股价最高最低(元) 157.00/98.96 沪深 300 指数 4627.28 上证指数 3359.75 陈屹陈屹 联系人联系人 杨翼荥杨翼荥 分。
13、如,瑞士再保险研究所制定了生物多样性和生态系统服务指数,以跟踪世界各地陆地生物多样性的相对状况(见图)。 这项评估表明,南美洲、中非和印度尼西亚的热带雨林以及北半球的北方森林和苔原等地区拥有特别活跃的生态系统。 这些生态系统具有独特的当地生物多样性,对其居民和自然循环的运作至关重要。 生物多样性的经济价值世界经济论坛(WEF)称,全球约43万亿美元的GDP中,有一半以上依赖于功能强大的生物多样性。 例如,全球超过75%的粮食作物,包括水果、蔬菜、杏仁和咖啡,都依赖蜜蜂等传粉者,约70%用于抗癌的抗生素和药物是天然物质或受大自然启发的合成产品。 此外,根据联合国政府间气候变化专门委员会(IPCC)的数据,自然生态系统每年吸收全球约三分之一的温室气体排放,而不是将其排放到大气中。 文本由云闲 原创发布于三个皮匠报告网站,未经授权禁止转载。 数据来源:波士顿咨询公司(BCG):生物多样性危机是一场商业危机。
14、从2017年的3%上升到19%。 生物技术部门,主要由于其多学科方法,有可能为卫生、农业、环境、能源和工业过程等部门的挑战提供一系列解决办法。 生物技术行业包括2700多家生物技术初创企业,预计到2024年将增长至10000家。 印度有2500多家生物技术公司。 印度生物技术产业估值(10亿美元):印度是临床试验的首选目的地之一,原因是庞大的患者库、医疗保健市场的转型、受过良好教育的医生和成本竞争力。 卫生和家庭福利部报告了2019年新药和临床试验规则,改变了该国批准新药和开展临床试验的监管格局。 印度医学研究理事会(ICMR)选择了12个研究所进行该国首个本土COVID-19疫苗的临床试验。 印度医疗器械产业由跨国公司和中小企业组成,预计到2025年将达到500亿美元,其中国内制造商将占65%。 印度有六个医疗设备制造集群,以更低的成本进行高效制造。 印度临床试验市场(10亿美元):文本由木子日青 原创发布于三个皮匠报告网站,未经授权禁止转载。 数据来源:印度品牌价值基金会:印度生物技术产业发展报告。
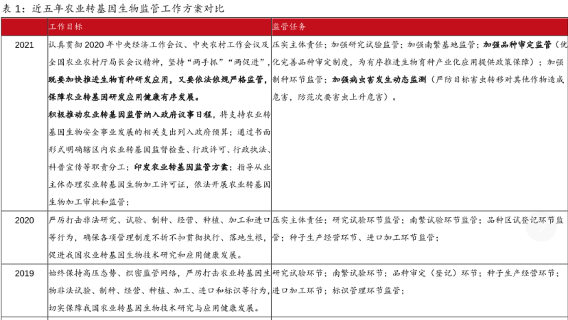
15、物非法试验、制种、经营、种植、进口和加工等行为,保障我国农业转基因生物产业健康有序发展。 其监管任务是研究试验环节监管;南繁基地监管;品种审定(登记)环节监管;制种基地、种子加工经营环节、进口加工环节监管。 2019年农业转基因生物监管局的工作目标是始终保持高压态势、织密监管网络,严厉打击农业转基因生物非法试验、制种、经营、种植、加工、进口和标识等行为,切实保障我国农业转基因生物技术研究与应用健康发展。 其监管任务是研究试验环节;南繁试验环节;品种审定(登记)环节;种子生产经营环节;进口加工环节;标识管理环节监管。 2020年农业转基因生物监管局的工作目标是严厉打击非法研究、试验、制种、经营、种植、加工和进口等行为,确保各项管理制度不折不扣贯彻执行、落地生根,促进我国农业转基因生物技术研究和应用健康发展。 其监管任务是压实主体责任;研究试验环节监管;南繁试验环节监管;品种区试登记环节监管;种子生产经营环节、进口加工环节监管。 2021年农业转基因生物监管局的工作目标是认真贯彻2020年中央经济工作会议、中央农村工作会议及全国农业农村厅局长会议精神,坚持“两手抓”“两促进”既要加快推进生物育种研发应用,又要依法依规严格监管,保障农业转基因研发应用健康有序发展。 积极推动农业转基因监管纳入政府议事日程,将支持农业转基因生物安全事业发展的相关支出列入政府预算;通过书面形式明确辖区内农业转基因监督检查、。
16、增补贴项目规模由新增补贴收入决定,做到新增项目不新欠;二是开源节流,通过多种方式增加补贴收入、减少不合规补贴需求,缓解存量项目补贴压力;三是凡符合条件的存量。 2020年3月12日财政部发布了项目均纳入补贴清单;四是部门间相互配合,增强政策协同性,对不同可再生能源发电项目实施分类管理。 关于开展可再生能源发电补贴项目清单审核有关工作的通知明确此前由财政部、国家发展改革委、国家能源局发文公布的第一批至第七批可再生能源电价附加补助目录内的可再生能源发电项目,由电网企业对相关信息进行审核后,直接纳入补贴清单.国家不再发布可再生能源电价附加补助目录,而由电网企业确定并定期公布符合条件的可再生能源发电补贴项目清单.通知规定2020年4月30日前,完成第一阶段补贴清单的审核发布工作;2020年6月30日前,完成首批补贴清单的审核发布工作。 2020年4月3日国家发改委发布了关于有序推进新增垃圾焚烧发电项目建设有关事项的通知(征求意见稿)2020年1月20日后并网发电的生活垃圾焚烧发电(含沼气发电)项目为新增项目(以下统称新增项目),国家按照以收定支的原则,通过可再生能源发展基金继续予以支持。 2020年1月20日前并网发电的相关项目为存量项目,根据管理办法有关规定另行管理。 2020年9月29日财政部、国家发展改革委、国家能源局发布了关于关于促进非水可再生能源发电健康发展的若干意见有关事。
17、p持续加强研发投入pp公司继续加大研发投入,在生物法长链二元酸生物基戊二胺及生物基聚酰胺功能材料等领域所积累的生物制造技术基础上持续研发,不断改进菌种及纯化工艺,提高生产效率。 公司积极探索绿色环保的可持续发展方向,把握合成生物学碳减排的产业。
18、从采浆总量来看,2011 2019 年,国内采浆总量稳步上升,2019 年国内总采浆量约为 9100 吨,20112019 年采浆量 CAGR 超过 11,与 2019 年相比,2020 年国内血浆采集总量下降了 8.8,主要原因是受新冠疫。
19、TJ107 联合帕博利珠单抗发挥协同作用,针对实体瘤效果优异。 Genexine 公司开展的前期临床研究表明,在帕博利珠单抗治疗的难治或复发性实体瘤患者中,TJ107 能够显著增加淋巴细胞计数,并协助发挥抗肿瘤作用。 在 11 例可评估患者中,。
20、 请务必阅读正文之后的信息披露和法律声明 TableMain 证券研究报告 公司首次覆盖 欧林生物688319.SH 2022 年 01 月 06 日 买入买入首次首次 所属行业:医药生物 当前价格元:35.67 合理区间元:42.0047。
21、 敬请参阅末页重要声明及评级说明 证券研究报告 深耕兽用生物制品,研发创新打造核心竞争力 主要观点:主要观点: TableSummary 专注兽用生物制品,猪瘟疫苗龙头企业专注兽用生物制品,猪瘟疫苗龙头企业。 公司成立于 2002 年,是一。
22、1证券研究报告行业评级:上次评级:行业报告 请务必阅读正文之后的信息披露和免责申明医药生物医药生物强于大市强于大市维持2022年01月09日评级合成生物学合成生物学未来已来,开启造物时代未来已来,开启造物时代行业投资策略 合成生物学为何值得。
23、1 敬请关注文后特别声明与免责条款 TableSummary 生物试剂长坡厚雪,生物试剂长坡厚雪,国产替代方兴日盛国产替代方兴日盛 方正证券研究所证券研究报告方正证券研究所证券研究报告 行业专题报告 行业研究 医药生物行业医药生物行业 20。
24、 请务必阅读正文之后的信息披露和法律声明 TableMain 证券研究报告 行业深度 医药生物 2022 年 03 月 10 日 医药生物医药生物 优于大市优于大市维持维持 研究助理研究助理 市场表现市场表现 相关研究相关研究 1.医药行业。
【生物质】相关PDF文档
【研报】医药生物行业兴证医药科创板生物医药投资定期报告:科创板生物医药投资手册第26期-20200511[17页].pdf
上传时间: 2020-07-31 大小: 988.96KB 页数: 17
【研报】医药生物行业:科创板生物医药投资手册第19期兴证医药科创板生物医药投资定期报告-20200202[19页].pdf
上传时间: 2020-07-31 大小: 1,011.12KB 页数: 19
【研报】医药行业生物医疗低温存储系列报告之二:从生物样本库看生物医疗低温存储领域投资机会-20200325[20页].pdf
上传时间: 2020-07-31 大小: 1.83MB 页数: 20
【生物质】相关资讯
什么是生物质和生物工程技术?一文讲清
发布时间: 2023-05-09
什么是生物质发电?企业排名一览
发布时间: 2023-04-27
什么是生物质能发电?方式主要有哪些?相关政策一览
发布时间: 2023-04-27
什么是生物制药?生物制药生产流程、相关企业一览
发布时间: 2022-04-02
合成生物学公司有哪些?国内外典型的合成生物学企业一览
发布时间: 2022-02-01
什么是生物柴油?原料有哪些?优势介绍
发布时间: 2022-01-19
什么是生物质能?利用的技术有哪些?利用现状一览
发布时间: 2022-01-07
什么是生物识别?特征是什么?有哪些生物识别技术?
发布时间: 2021-10-08
什么是生物医药,国家生物医药产业政策一览
发布时间: 2021-05-27
国家生物质发电补贴政策梳理
发布时间: 2021-04-25
2021年农业转基因生物安全管理条例
发布时间: 2021-04-19
健帆生物发展历程介绍
发布时间: 2021-04-12
君实生物发展历程发展史介绍
发布时间: 2021-04-12
印度生物技术产业报告:到2025年印度生物技术产业估值将达到1500亿美元
发布时间: 2021-04-09
科前生物技术分析,核心工艺盘点
发布时间: 2021-04-07
生物多样性危机与商业影响报告:全球50%以上的GDP依赖于生物多样性
发布时间: 2021-03-26
非物质化办公室:2030年未来工作场所中感官互联网的愿景 - 爱立信
发布时间: 2020-11-26
最新报告
中英对照
全文搜索
报告精选
PDF上传翻译
多格式文档互转
入驻&报告售卖
会员权益
机构报告
券商研报
财报库
专题合集
英文报告
数据图表
会议报告
其他资源
新质生产力
DeepSeek
低空经济
大模型
AI Agent
AI Infra
具身智能
自动驾驶
宠物
银发经济
人形机器人
企业出海
算力
微短剧
薪酬
白皮书
创新药
行业分析
个股研究
年报财报
IPO招股书
会议纪要
宏观策略
政策法规
其他
人工智能
信息科技
互联网
消费经济
汽车交通
电商零售
传媒娱乐
医疗健康
投资金融
能源环境
地产建筑
传统产业
英文报告
其它
行业聚焦
芯片产业
热点概念
全球咨询智库
人工智能
500强
新质生产力
会议峰会
新能源汽车
企业年报
互联网
公司研究
行业综观
消费教育
科技通信
医药健康
人力资源
投资金融
汽车产业
物流地产
电子商务
传统产业
传媒营销
其它
2025年养老经济/银发经济/长寿经济/银发族/老龄化报告合集(共50套打包)
2025年商业航天行业报告合集(共41套打包)
AI、科技与通信
广告、传媒与营销
消费、零售与支付
HR、文化与旅游
金融、保险与投资
能源、环境与工业
医疗制药与大健康
物流、地产与建筑
其他行业
AI ▪ 科技 ▪ 通信
数字化
金融财经
智能制造
电商传媒
地产建筑
医疗医学
能源化工
其他行业

收藏
下载
2025-11-19

AI查数
行业数据
政策法规
商业模式
产业链
竞争格局
市场规模
产业概述
其它
2025年
AI读财报
年报
一季报
半年报
三季报
IPO招股书
社会责任报告
A股
IPO申报
港股
美股&全球
新三板

0731-84720580
商务合作:really158d
友链申请 (QQ):1737380874
微信扫码登录
手机快捷登录
账号登录