911事件
三个皮匠报告为您整理了关于911事件的更多内容分享,帮助您更详细的了解911事件,内容包括911事件方面的资讯,以及911事件方面的互联网报告、券商研究报告、国际英文报告、公司年报、招股说明书、行业精选报告、白皮书等。
1、 全球视野全球视野 本土智慧本土智慧 公司公司研究研究 Page 1 证券研究报告证券研究报告动态报告动态报告公司快评公司快评 信息技术信息技术 道通科技道通科技688208 增持增持 重大事件快评 首次评级 IT 硬件与设备硬件与设备 2。
2、民生证券股份有限公司具备证券投资咨询业务资格 请务必阅读最后一页免责声明 证券研究报告证券研究报告 2020年02月03日 风险提示:疫情后续发展的不确定性,项目招标节奏不及预期 计算机行业点评报告 推荐 维持评级 疫情影响有限,关注远程办。
3、 请务必阅读正文之后的免责条款 SARS 影响复盘及此次疫情影响研判影响复盘及此次疫情影响研判 建材行业事件点评2020.2.6 中信证券研究部中信证券研究部 核心观点核心观点 孙明新孙明新 建材行业首席分析 师 S101051909000。
4、 118 请务必阅读正文之后的免责条款部分 Tablemain 专 题 通信设备行业通信设备行业 报告日期:2020 年 2 月 3 日 疫情将推动应急广播和云视频疫情将推动应急广播和云视频 新型冠状病毒事件点评 行 业 公 司 研 究 通。
5、从瑞幸事件看 财务欺诈做空方略与审计思维 陈汉文陈汉文 对外经济贸易大学对外经济贸易大学 目录目录 第一部分 瑞幸事件回顾 第二部分 做空的产业链 第三部分 做空的攻击手法:针对财务欺诈 第四部分 做空与审计思维 第五部分 对审计职业的启示。
6、建设低碳试点示范气候投融资试点国家适应气候变化战略等工作重点.20201117发布金砖国家领导人第十二次会晤,其主要内容是中国愿承担与自身发展水平相称的国际责任,继续为对应气候变化付出艰苦努力.重申二氧化碳力争于2030年前达到峰值,努力争。
7、议程中力争于2030年前二氧化碳排放达到峰值,2060年前实现碳中和;2021.1.25在韩正首届气候适应峰会值中中国正在编制国家适应气候变化战略2035.在部委梳理的相关事件有:2020.11.2生态环境部提出全国碳排放权交易管理办法试行。
8、些资讯科技系统会在本地托管于学区校舍,或与其他地方政府机构共享托管安排;它们越来越多地由云端供应商组成的生态系统托管,这些系统可以被任何联网设备访问.本报告旨在帮助弥补学校网络安全事件风险方面的信息缺口.通过对前一年影响美国公立中小学教育机。
9、括核磁共振扫描仪血液储存冰箱和手术室设备.如果勒索软件攻击成功,代价可能是巨大的:有形成本包括系统故障时的收入损失补救和客户赔偿或诉讼的成本.一些公司可能会选择支付赎金,但这并不一定会导致数据或系统被公布.无形成本更难衡量,但包括声誉损失。
10、1日起实施.网络安全审查重点评估关键信息基础设施运营者采购网络产品和服务可能带来的国家安全风险,包括金融电信交通能源等10多个行业的网络系统.2020年7月全国人大发布数据安全法草案,其主要内容是确立数据分级分类管理以及风险评估监测预警和应。
11、例高达47.几乎三分之一30的事件是由外部攻击造成的,比如钓鱼和恶意软件活动,它们利用接收方的漏洞获取数据和网络.新冠肺炎疫情的干扰导致网络钓鱼和勒索软件的大规模升级,因为网络犯罪分子利用在不理想的环境中工作的分心员工.IT领导者揭示了在过。
12、资金规模和投资比重,促进市场平稳发展,有助于减弱市场波动.2有利于增强资本市场活力和吸引力,加速社会财富向权益资产配置.中国居民资产配置中,权益资产配置比例偏低.2019年中国城镇居民总资产中仅2配置于股票和基金,明显低于美国的35和日本的。
13、月18日:中融信托定向临时披露,其两笔信托计划违约:1月27曰:惠誉调降华夏幸福评级,从B降至CCC;2月1日:对外拔露近期债务逾期;3月1日:华夏幸福5.3亿美元债违约;截至4月15日,华夏幸福美元债成交价在3540 上下.禹洲集团主要事。
14、120152016年过剩产能企业去产能阶段.主要是产能过剩较为严重的煤炭钢铁等行业因去产能而经营情况恶化盈利能力下降带来偿债能力下降,导致大规模违约.220182019 上半年金融去杠杆后企业融资渠道压缩带来的违约.17 年开始金融行业面临。
15、span style;fontfamily:宋体;fontsize:14pxspan stylefontfamily:宋体春节期间景点票房航运数据均表现不弱.span1span stylefontfamily:宋体景点:去哪儿数据显示,春。
16、1. 交运行业整体策略pp中国今年进入十三五和奔现代化的开局之年,在经济加速新能动,追求高质量发展的大局下,国内经济运行进入转型升级的加速阶段;非冠疫情对全球格局影响还在深化中:国内基本肃清和供应链完整并得到强化,国际总体复苏艰难而漫长。
17、事件:2021 年 1 月 27 日,农业农村部印发2021 年农业转基因生物监管工作方案,要求优化完善品种审定制度,为有序推进生物育种产业化应用提供政策保障.pp生物育种研发加快推进,转基因监管纳入政府议事日程.此次转基因生物监管方案的。
18、福岛所用技术路线是20 世纪 60 年代的沸水堆,设计存在缺陷,在我国从未使用,故与我国产业现状缺乏可比性.我国除了秦山三期为 2 台重水堆之外,其余全部机组均采取压水堆路线,可以确保在非能动情况下对反应堆的自动控制.此外,我国在二代以及。
19、公司与众创资本合资设立众创汇智创业投资合伙企业有限合伙,该企业认缴出资总额为人民币7,500 万元,其中,公司出资7,425 万元,持有其99.00的权益份额,为有限合伙人;众创资本出资75 万元,持有其1.00的权益份额,为普通合伙人。
20、虽然有利有弊,但虚拟活动与现场活动的气氛和充满肾上腺素的舞厅相比,并没有什么特别之处.当然,在过去的14个月里,我们一直在解放自己,因为我们知道,在任何一个特定的星期天,都不需要打包行李前往拉斯维加斯的舞厅,传统上,活动是与顶级潜在客户见面。
21、滴滴事件并不是催化近期网安行业的唯一因素,上海经信委和工信部先后两次公 开宣布网安 IT 投入占比,从定量的层面框定了未来网安行业的基本盘政府与企 业侧预算. 1第一个 10:近期在上海召开的全球人工智能大会上,上海经信委宣布,其 正和网信。
22、随着去年 COVID19 大流行的到来,金融服务业面临的挑战显然包括立即对员工福利做出反应,以及解决金融服务机构发布的支持措施和其他要求.政府监管机构和行业机构.主导 2020 年的关键因素,如 COVID19 大流行以及政府和中央银行在财。
23、B站成蜜雪冰城爆款话题事件发源地,UP主二次创作花式创作,由音乐核心圈到泛娱乐内容逐层引爆,最终形成热点潮流顺利利创造话题热点,官媒UGC用户等形成自发式跟风创作,将蜜雪冰城推向高潮抖音将话题转向线下探店,造就达人挑战赛的活动形式契合抖音流。
24、2021H1,商业银行合计实现净利润 1.14 万亿元,同比增长 11.12,较 2021Q1 的 2.36实现大幅提升,表现超预期,预计受到去年同期低基数营收改善以及拨备计提压力缓解等因素的影响.分银行类型来看,国有行和股份行的净利增速领。
25、网络事件仍然对金融系统构成威胁,而且其频率和复杂性正在迅速增长.鉴于越来越多的金融稳定担忧,特别是考虑到金融服务的数字化和第三方服务提供商的使用增加,金融稳定委员会FSB探讨了是否可以实现网络事件报告的协调.FSB发现,在网络事件应报告内容。
26、明树数据 1 VWkUlYaXjZ9UzWMBaQbP7NmOqQmOnMjMnMtReRtRpM7NmMvMwMrMqRxNnMnO 明树数据 1 近期英国第二大建筑承包商老牌 PFI 投资人 Carillion 公司的破产震动基础设施投。
27、安全事件和事件管理SIEMl技术已经存在多年,平台的核心功能可以追溯到十多年前.从那时起,随着企业的需求推动SIEM市场的发展,SIEMsolutions从一个日志管理工具发展成为一个信息平台.仅仅在过去几年里,siemenmarket的销。
【911事件】相关PDF文档
商贸零售行业薇娅税务事件对电商直播及美妆行业的影响:薇娅事件后直播电商新格局或将打开-20211222(16页).pdf
上传时间: 2021-12-24 大小: 915.72KB 页数: 16
【研报】2020年突发风险系列(一):从全球十大传染疾病事件看肺炎疫情和PHEIC事件影响-20200201[25页].pdf
上传时间: 2020-07-31 大小: 2.51MB 页数: 25
【911事件】相关资讯
AHLA2021年酒店行业报告:新冠疫情对旅游业的影响是9•11事件的9倍
发布时间: 2023-04-27
什么是开源商业化?国内现状、融资事件介绍
发布时间: 2022-02-18
什么是黑天鹅事件,有哪些?对股市的影响有哪些?
发布时间: 2021-09-23
美股“游戏驿站”事件是什么?事件始末及深层次原因分析
发布时间: 2021-08-18
维他奶股价大跌,为什么跌?跌了多少?事件梳理
发布时间: 2021-07-05
“福岛白桃”事件怎么回事?经此事件后农夫山泉气泡水4折出售?
发布时间: 2021-06-29
叶飞事件对股市的影响是什么?股票跌停怎么办?
发布时间: 2021-05-18
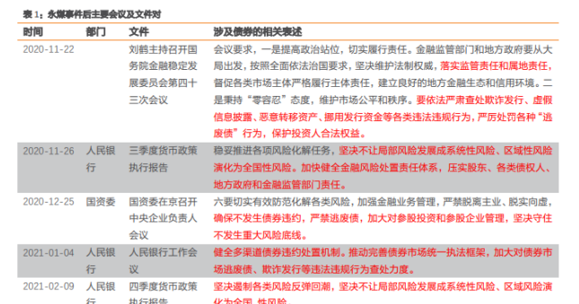
永煤债券违约事件后续,相关政策一览
发布时间: 2021-04-28
美元债发行面临的风险2021,主要事件时间线梳理
发布时间: 2021-04-22
券商行业研究:券商行业重要事件及政策点评
发布时间: 2021-04-20
电子邮件数据丢失事件:24%的事件是由员工错误分享数据引起的
发布时间: 2021-04-19
中国网络安全政策相关事件及内容盘点
发布时间: 2021-04-19
勒索软件攻击带来的代价:疫情期间勒索软件事件迅速增加
发布时间: 2021-04-14
2020年以来互联网公司的反垄断事件盘点
发布时间: 2021-04-14
美国公立K-12教育的网络安全事件:2020年公开披露的网络事件增加18%
发布时间: 2021-04-13
AI医疗器械审批发展历程重要事件节点介绍
发布时间: 2021-04-07
森马历史发展情况分析,森马历年重点事件整理
发布时间: 2021-04-01
碳中和相关事件梳理情况分析
发布时间: 2021-03-29
2020年9月以来碳中和重大事件分析
发布时间: 2021-03-26
最新报告
中英对照
全文搜索
报告精选
PDF上传翻译
多格式文档互转
入驻&报告售卖
会员权益
机构报告
券商研报
财报库
专题合集
英文报告
数据图表
会议报告
其他资源
新质生产力
DeepSeek
低空经济
大模型
AI Agent
AI Infra
具身智能
自动驾驶
宠物
银发经济
人形机器人
企业出海
算力
微短剧
薪酬
白皮书
创新药
行业分析
个股研究
年报财报
IPO招股书
会议纪要
宏观策略
政策法规
其他
人工智能
信息科技
互联网
消费经济
汽车交通
电商零售
传媒娱乐
医疗健康
投资金融
能源环境
地产建筑
传统产业
英文报告
其它
行业聚焦
芯片产业
热点概念
全球咨询智库
人工智能
500强
新质生产力
会议峰会
新能源汽车
企业年报
互联网
公司研究
行业综观
消费教育
科技通信
医药健康
人力资源
投资金融
汽车产业
物流地产
电子商务
传统产业
传媒营销
其它
2025年养老经济/银发经济/长寿经济/银发族/老龄化报告合集(共50套打包)
2025年商业航天行业报告合集(共41套打包)
AI、科技与通信
广告、传媒与营销
消费、零售与支付
HR、文化与旅游
金融、保险与投资
能源、环境与工业
医疗制药与大健康
物流、地产与建筑
其他行业
AI ▪ 科技 ▪ 通信
数字化
金融财经
智能制造
电商传媒
地产建筑
医疗医学
能源化工
其他行业

收藏
下载
2025-11-19

AI查数
行业数据
政策法规
商业模式
产业链
竞争格局
市场规模
产业概述
其它
2025年
AI读财报
年报
一季报
半年报
三季报
IPO招股书
社会责任报告
A股
IPO申报
港股
美股&全球
新三板
0731-84720580
商务合作:really158d
友链申请 (QQ):1737380874
微信扫码登录
手机快捷登录
账号登录