1 “双减”政策对教育智能硬件市场明确利好
2021年7月24日,教育部发布《关于进一步减轻义务教育阶段学生作业负担和校外培训负担的意见》(以下简称《意见》),双减政策正式落地。《意见》对义务教育阶段校外培训“学科类”与“非学科类”范围的明确、“限制机构数量、限制培训时间、限制收费价格”的“三限”规定以及“严管内容行为、严禁随意资本化、严控广告宣传”
的“三严”要求导致K12教育市场遭遇前所未有的政策“寒冬”。
但是,对于教育智能硬件市场来说,政策进一步驱动市场增长:
《意见》当中,“作业减压”细则明确规定“要发挥作业诊断、巩固、学情分析等功能,鼓励布置分层、弹性和个性化作业。”在这样的场景之下,智能手写笔、翻译笔等智能硬件将有机会利用其采集学习数据和进行学情分析的关键能力实现巨大突破;
目前,公立学校的承载能力有限,校外机构传统学科辅导业务受到限制,家庭教育当前还正处于萌芽期,在这样的背景之下,学习灯、学习机、教育机器人等教育智能硬件将有机会实现巧妙联动,以此来实现“陪伴、辅学、助学”满足教育需求;
在双减政策的压力之下,非学科类培训(美术、音乐领域)等正在迅速的成为大部分企业转型着力的重点,智能钢琴、智能练字帖、智能演奏器等针对非学科方向的硬件将迎来重大发展机遇。

2 投融资趋向冷静,技术与内容成为新热点
据公开数据显示,2021年,教育智能硬件市场一共发生了44次融资,和2020年比较起来,融资数量和融资整体规模有小幅度的缩小,单笔融资金额从数百万人民币--两亿美金不等。
就类别上来看,虽然,K12教育方向教育智能硬件公司占比有所下降,但是,依据占到了市场融资的“大半江山”。另外,学前教育方向的智能硬件公司融资占比有一定程度的上升。

2021年,教育智能硬件市场投融资轮次依旧主要集中在A轮及以前,比重达到了近50%左右,金额主要以千万级、亿级级别为主,但是也不乏十亿人民币级别投资,这主要集中在机器人等更加被广泛应用的教育智能硬件品类上。
在政策和疫情的共同作用之下,相对于教育行业的其他细分市场整体来说,教育智能硬件投融资态势较为稳健,资金出现一定的聚拢趋势,真正拥有实力的厂商将有机会获得更多资本的关注。

教育智能硬件市场的投融资趋势呈现出头部集中化、保守化、硬技术导向化等特点。
软件内容、素质教育成为热点
诸多内容软件商获得融资,“双减”政策之下,资金渠道从学科教育转向素质教育。诸多内容软件商获得融资,“双减”政策之下,资金渠道从学科教育转向素质教育。资本趋势亦然。双减政策明确提到学科类培训机构一律不得上市融资,严禁资本化运作。资金逐渐从学科教育流向素质教育。
头部集中化
行业“聚光灯”效应明显,资金迅速向头部项目集中。品牌效应随着市场竞争放大,行业集中度的提升导致强者更强;行业发展导致低技术含量的小项目出清,而总体需求并没有减少,因此技术含量高的头部项目在业绩方面反而表现更好。此外,地方龙头利用在线内容和智能硬件做省内下沉和局部区域的扩张更加存在优势。
资本保守化、硬技术导向化
教育智能硬件领域的资本逐渐由“热钱”转变为“冷钱”。以前,不论核心技术是否具有竞争力,仅需是市场赛道热门、销售数据亮眼的公司,往往都能受到投资者青睐、获取资金。随着资本逐渐冷静,市场激浊扬清、大浪淘沙之后,企业的核心科技是否过硬,成为投资者决策制定的关键考虑因素。
3 市场催生“数据+服务+内容+硬件”一体化解决方案
目前,大部分教育智能硬件都是通过“数据+服务+内容+硬件”的方式来为用户提供更好的体验。
未来,随着科技公司、互联网公司的不断入局,内容和服务将有望成为智能教育硬件更加重要的组成部分。另外,智能教育硬件也将会成为学科教育机构向非学科教育转型的重要载体。

4 产品功能持续向家校一体、课内外联动探索
在这个万物互联的时代,教育智能硬件将不会再是一个独立的个体,终端之间正在尝试建立起一个新的学习空间,重塑教育新模式。近几年来,国家大力发展智慧教育,公立教育体系数字化教学能力的持续提升需求最终落脚到教育智能硬件终端的升级上,并对在课内外场景的产品数据联动和一体化融合提出更高要求。终端之间的联通能力已经成为了各大厂商在校内应用的重要竞争因素。在政策的扶持之下,校园场景将会成为各大厂商竞争的重点。但是,校内场景对服务资质、产品能力都将有更加严格的需求。

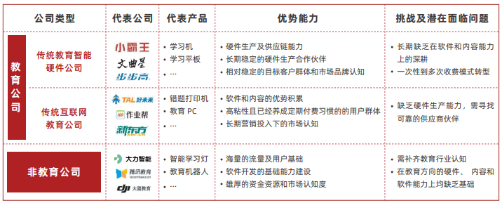
5 产品与厂商主体均呈现多元化趋势
教育公司转型教育智能硬件。具体来说主要有传统教育智能硬件公司、互联网教育公司两大类。此类厂商利用自身的用户基础和优势,开始涉足硬件领域。
非教育行业的互联网公司加大布局教育智能硬件。典型代表有字节跳动、有道、搜狗、小米等。这些公司相继推出了包括学习平板、翻译机、手表、点读机、智能作业灯等产品。

6 市场进入门槛提升,自主集成趋势明显
教育智能硬件市场竞争格局日渐激烈,寡头利用行业壁垒占据优势,但是并没有出现一家独大的现象。
市场竞争不断升级
竞争赛道拥挤,产品同质化明显。“双减”政策出台,原有K12学科教育及幼儿教育公司,纷纷布局教育智能硬件,竞争赛道更加拥挤。一方面,老牌的教育硬件公司,迫于压力开始加速IPO步伐
(如读书郎赴港上市);另一方面,新进入者的硬件产品逐渐趋同,以错题打印机为例,同样机型存在至少6种品牌,竞争逐渐激烈。
寡头逐渐出现,未形成完全垄断
行业逐渐浮现马太效应,渐露头部垄断现象。行业集中度的提升被品牌效应放大化,头部厂商竞争优势明显,逐渐制定行业标准,形成垄断;成熟厂商的智能教辅在内容研发完成之后,边际成本趋近于零,行业进入壁垒逐步凸显。但与此同时,并未有一家独大的公司,可以覆盖所有教育智能硬件品类或独占单一品类市场。
兼并购趋势不明显,优胜劣汰
兼并购趋势不明显,存在倒闭潮现象。据不完全统计,2021年被媒体报道的教育行业并购事件共8次,其中智能硬件相关并购2次
(字节收购极课大数据、民生教育收购小爱智能科技),分别对应软件方集成内容、内容方集成硬件,横向并购趋势不明显。行业发展导致低技术含量的小项目出局,许多产品仅昙花一现。
生态合作未见明显升级
生态合作未见明显升级,存在自主集成趋势。除软件内容方搭载硬件方的合作外,行业中不同厂商间的合作生态并未明显升级。相反,独立厂商存在集成软件、硬件、服务三方的动机,随着市场竞争逐渐激烈,拥有“软件+硬件+服务”综合能力的企业具有巨大的优势。
数据来源:《多鲸资本:2022中国教育智能硬件行业报告(69页).pdf》