1 什么是新一代信息技术产业?
新一代信息技术产业指更高端更先进的信息技术产业,其与信息技术产业相比,知识密集程度、人才密集程度和资本密集程度更为严格,相应的经济回报率也更高。国务院在2010年10月10日下发公布的《国务院关于加快培育和发展战略性新兴产业的决定》中最先提出了新一代信息技术产业这一概念。
2 新一代信息技术产业包括哪些
2018年11月26日,国家统计局以《国民经济行业分类》(GB/T
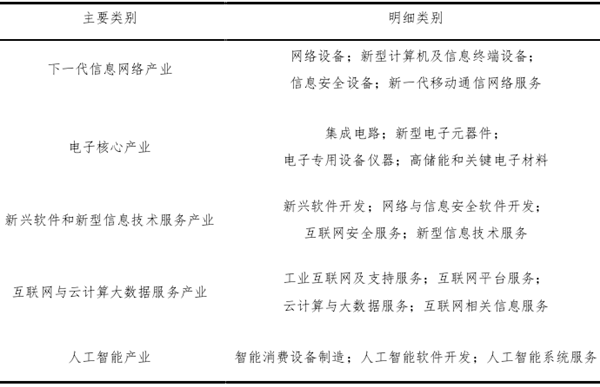
4754-2017)为基础,发布《战略性新兴产业分类(2018)》,将新一代信息技术产业分为下一代信息网络产业、电子核心产业、新兴软件和新型信息技术服务产业、互联网与云计算大数据服务产业、人工智能产业5大类。
下一代信息网络产业:采用新一代信息技术发展演进和融合的信息网络、提供语言、数据、图像等综合多媒体通信业务。
电子核心产业:处于电子信息产业链的前端,是通信、计算机及网络、数字音频等系统和终端产品发展的核心和关键。
新兴软件和新型信息技术服务产业:以依托新一代信息技术和网络形成的信息服务新业态。软件业务中科技含量高、专业业务强、附加值高的新兴产品和技术服务。

3 新一代信息技术产业特征
新一代信息技术产业的基本特征包括以下方面
(1)技术创新性。战略性新兴产业要求以重大技术突破为基础,具有知识技术密集的特征,是科技创新的深度应用和产业化平台。除此之外,新一代信息技术产业还具备技术、资金密集,研发周期长、风险较大,市场需求针对性较强、产品周期较短的特征,对技术创新的要求更高。
(2)产业关联性。战略性新兴产业要求同时具备发展优势强和产业关联系数大的双重特征。而新一代信息技术产业的带动效应尤为显著,信息技术是产业结构优化升级的最核心技术之一。当前,信息技术逐渐成为引领其他领域创新不可或缺的重要动力和支撑,正在深层次上改变工业、交通、医疗、能源和金融等诸多社会经济领域。
(3)持续增长性。战略性新兴产业要求在经济效益和社会效益两方面均具备长期可持续增长的能力。同时,张蕊(2014)提出,战略性新兴产业应当从其战略性、新兴性、循环经济发展规律等方面确立经营目标。由此可知,新一代信息技术产业应当通过提高产品附加值,以发展低碳经济、绿色经济为目标,实现高质量经济增长。
另外有国内学者进一步指出,作为战略性新兴产业的重要组成部分,新一代信息技术产业除了具有技术创新性、产业关联性、持续增长性这三大基本共性特征外,也具有其自身的独特性。如高渗透性、创新人力投入占比高等特性。
(4)高渗透性
新一代信息技术产业的创新发展、更新换代的过程,也是信息技术融入到其他产业,促进经济社会其他领域转型升级、创造新价值的过程。另外,新一代信息技术产业中的很多细分行业本质是服务业,产业整体有制造业服务化的趋势,如互联网金融行业、电子商务行业的产生与快速发展,都是新一代信息技术产业服务于其他行业,与其他行业融合发展的表现。
(5)创新人力投入占比高
新一代信息技术产业的发展离不开技术性人才的支持,能否完成对传统技术的创新和对关键技术的突破将直接影响产业整体的发展走向。企业的技术创新能力与企业的生产效率密切相关,决定着企业能否引领市场发展,创新人才的数量和质量都影响着企业的技术创新能力,是创新型企业不断提升竞争优势的基础。相较于其他产业,新一代信息技术产业的创新人力投入占比更高,同时对于创新人才的需求更大。
4 新一代信息技术产业政策梳理
近五年中共中央和国务院对新一代信息技术产业做出多次顶层设计和重要部署
2015:《关于促进云计算创新发展培育信息产业新业态的意见》、《中国制造2025》;
2016:中央政治局集体学习——加快推进网络信息技术自主创新;“十三五”规划——新一代信息技术产业体系 ;
2017:《关于印发新一代人工智能发展规划的通知》、《关于深化“互联网+先进制造业” 发展工业互联网的指导意见》;
2018:中央政治局集体学习——推动我国新一代人工智能健康发展;
2019:政府工作报告——打造工业互联网平台;培育新一代信息技术;
2020:《关于深化新一代信息技术与制造业融合发展的指导意见》、《新时期促进集成电路产业和软件产业高质量发展若干政策》、《关于以新业态新模式引领新型消费加快发展的意见》、中央政治局集体学习——加强量子科技发展战略谋划和系统布局;
2021:“十四五”规划——聚焦新一代信息技术等产业;习近平在两院院士大会、中国科协第十次全国代表大会上的讲话——瞄准人工智能、量子信息、集成电路等前沿领域。

推荐阅读
《鲸准:新一代信息技术人工智能[29页].pdf》
《鲸准研究-新一代信息技术行业:互联网与云计算、大数据服务(38页).pdf》
《36Kr:2021年中国新一代信息技术创投生态研究报告(54页).pdf》
《中国电力科学研究院:新一代信息通信及网络安全技术发展趋势(37页).pdf》