您的当前位置: 首页 > 新闻中心 > 行业资讯 > 中国信通院:全球人工智能战略与政策观察(2020)──共筑合作新生态(附下载)

中国信通院:全球人工智能战略与政策观察(2020)──共筑合作新生态(附下载)

当前,全球新一轮科技革命和产业变革孕育兴起,带动了人工智能等数字技术加速演进,引领了数字经济蓬勃发展,对各国科技、经济、社会等产生深远影响。近年来,各国政府及相关组织持续加强人工智能战略布局,不断拓展人工智能产业间合作,积极推动人工智能发展。为了解最新全球人工智能战略概况及政策情况,加强各方交流合作,共同推动人工智能健康发展,中国信息通信研究院政策与经济研究所研究团队编写了《全球人工智能战略与政策观察(2020)──共筑合作新生态》,报告系统梳理了全球主要国家和地区人工智能战略布局及合作进展。从各国战略布局看,近年来重点主要聚焦在加强投资和人才培养、促进合作开放,完善监管和标准建设上;从国际合作看,人工智能成为全球经贸合作和学术交流的新热点;最后从技术、人才、基础设施以及治理等方面提出了加强全球人工智能合作的四点倡议,供各方参考交流。 

点击下载报告:中国信通院:全球人工智能战略与政策观察(2020)──共筑合作新生态

1_页面_01.jpg

1_页面_02.jpg

1_页面_03.jpg

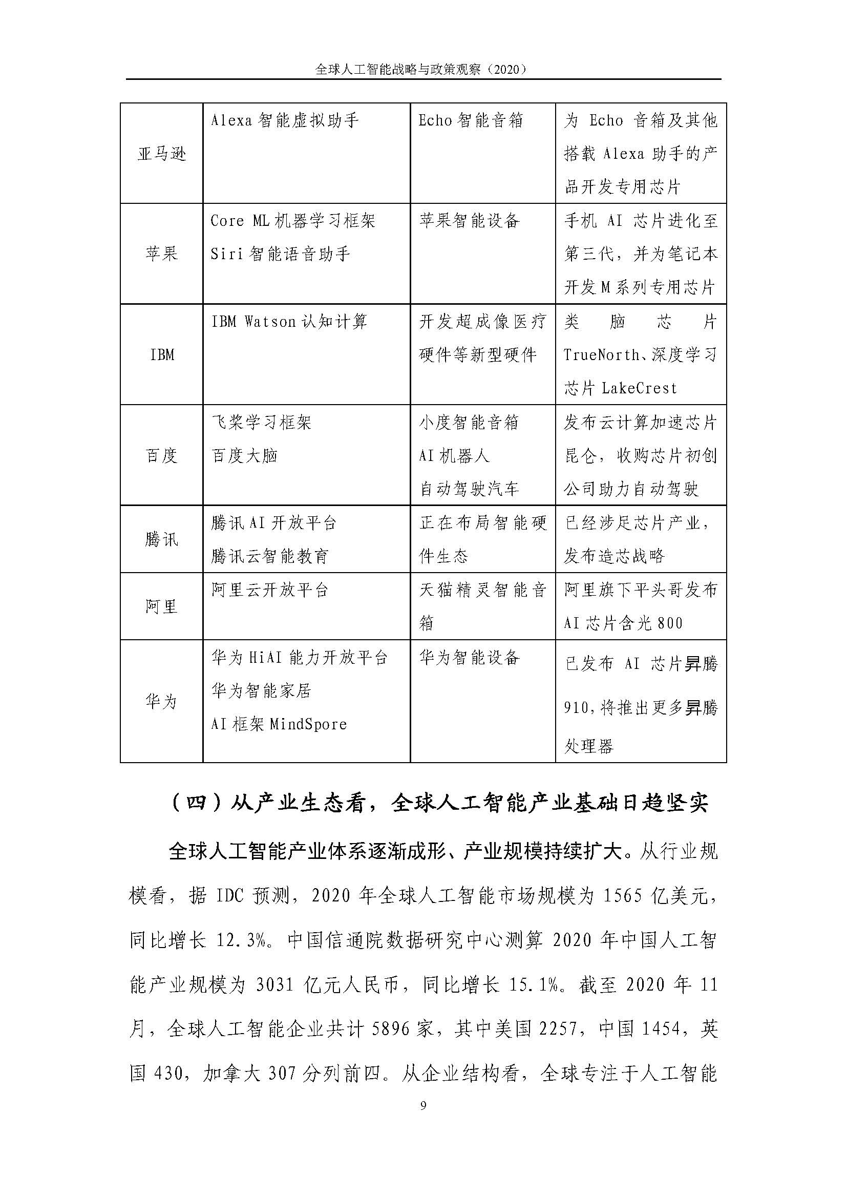
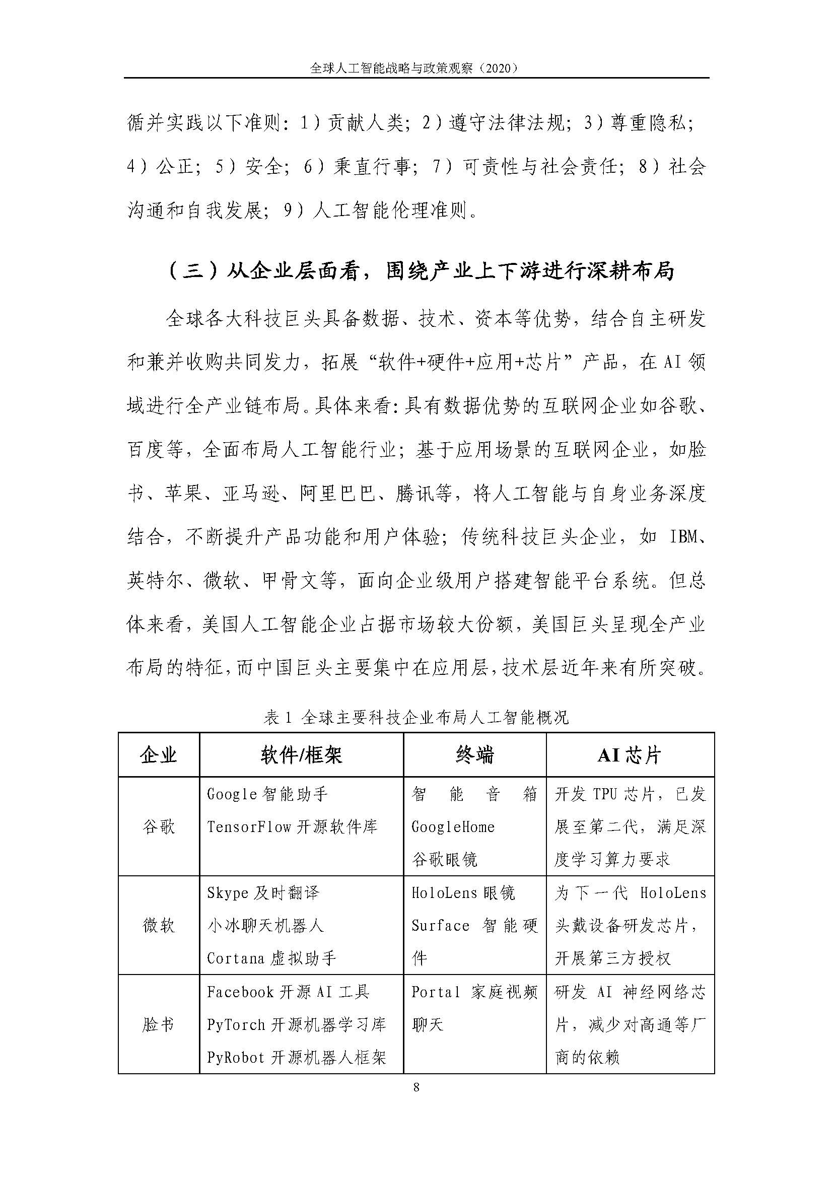
1_页面_04.jpg

1_页面_05.jpg

1_页面_06.jpg

1_页面_07.jpg

1_页面_08.jpg

1_页面_09.jpg

1_页面_10.jpg

1_页面_11.jpg

1_页面_12.jpg

1_页面_13.jpg

1_页面_14.jpg

1_页面_15.jpg

1_页面_16.jpg

1_页面_17.jpg

1_页面_18.jpg

1_页面_19.jpg

1_页面_20.jpg

1_页面_21.jpg

1_页面_22.jpg

1_页面_23.jpg

1_页面_24.jpg

1_页面_25.jpg

1_页面_26.jpg

1_页面_27.jpg

1_页面_28.jpg

1_页面_29.jpg




本文由作者中国信息通信研究院发布,版权归原作者所有,禁止转载。本文仅代表作者个人观点,与本网无关。本文文字的真实性、完整性、及时性本站不作任何保证或承诺,请读者仅作参考,并请自行核实相关内容。

相关报告

中国信通院:5G安全报告(23页).pdf
中国信通院:5G安全报告(23页).pdf

5G 安全报告安全报告 中国信息通信研究院中国信息通信研究院 IMTIMT- -2020(5G)2020(5G)推进组推进组 2 2020020年年2 2月月 I 前前 言言 当前,全球新一轮科技革命和产业变革加速发展,5G 作为新一 代信息通信技术演进升级的重要方向, 是实现万物互联的关键信息基 础设施

爱分析:人工智能2020落地挑战与应对[56页].pdf
爱分析:人工智能2020落地挑战与应对[56页].pdf

? ? ? ? ? ? ? ? ? ? ? ? ? ? ? qRsNoOqMqNoQtRnMsNwPsNbRaO7NtRqQtRoOlOrRsRjMqQvM7NmNmMxNqMqQMYmOnP ? ? ? ? ? ? ? ? ? ? ? ? ? ? ? ? ? ? ? ? ? ? ? ? ? ? ? ?

爱分析:中国智慧医院行业报告(79页).pdf
爱分析:中国智慧医院行业报告(79页).pdf

? 1?|?务? ? 2?|?务? ? ? ?务? 2019 ? 12 ? ? 3?|?务? ? ? ? ? ?&CEO? ? ?&? ? ? ? ? ? ?CEO? ? ? ?CEO? ?CEO? ? ?CEO? ?CEO? ? ? ? ? ? ?CEO? ? ? 4?|?务? ? ? 5?|?务? ?

中国信通院:车载智能终端市场分析报告(26页).pdf
中国信通院:车载智能终端市场分析报告(26页).pdf

车载车载智能智能终端终端 市场分析报告市场分析报告 中国信息通信研究院 2019 年 7 月 目录目录 一、 车联网发展已具备良好基础. 1 1.车联网发展具备政策基础 . 1 2.车联网标准不断推出落地 . 3 3.技术成熟推动车联网演进 . 4 4.车联网发展即将进入快车道 . 5 二、 车联网产业生

中国信通院:可信云服务评估函数即服务(24页).pdf
中国信通院:可信云服务评估函数即服务(24页).pdf

函数即服务标准解读 演 讲 人 : 刘 如 明 输入您的标题 1 2 3 4 ONE 为什么会出现Serverless Serverless是什么 Serverless的组成部分 应用场景 ONE 应用架构的变化刺激产生新的计算抽象应用架构的变化刺激产生新的计算抽象 成熟的计算抽象模型促进应用架构转变成熟的

中国信通院:关系型云数据库应用白皮书(27页).pdf
中国信通院:关系型云数据库应用白皮书(27页).pdf

版权声明版权声明 本白皮书版权属于中国信息通信研究院云计算与大数本白皮书版权属于中国信息通信研究院云计算与大数 据研究所、据研究所、CCSA TC601 大数据技术标准推进委员会,并受大数据技术标准推进委员会,并受 法律保护。转载、摘编或利用其它方式使用本白皮书文字或法律保护。转载、摘编或利用其它方式使用

中国信通院:金融科技采购现状调研报告[31页].pdf
中国信通院:金融科技采购现状调研报告[31页].pdf

? ? ? ? ? ? ? ? ? ? ? ? ? ? ? ? ? ? ? ? ? ? ? ? ? ? ? ? ? ? ? ? ? ? ? ? ? ? ? ? ? ? ? ? ? ? ? ? ? ? ? ? ? ? ? ? ? ? ? ? ? ? ?T?c?N?T?c?N? ? ?T?T? ?c?N?=?c

客服
商务合作
小程序
服务号
折叠