1 什么是聚醚胺
端氨基聚醚也称聚醚胺,是以氨基封端的聚醚,属于一种弱阳离子表面活性剂,处于脂肪胺大类,其末端活性官能团是胺基,所以也叫端氨基聚醚。因为端氨基的反应活性,使得聚醚胺可以和多种反应基团作用,低粘度、较长适用期、减少能耗、高强度、高韧性、抗老化、优良防水性能等多方面的优异综合性能,在新能源、建筑、新材料等众多行业领域应用广泛。

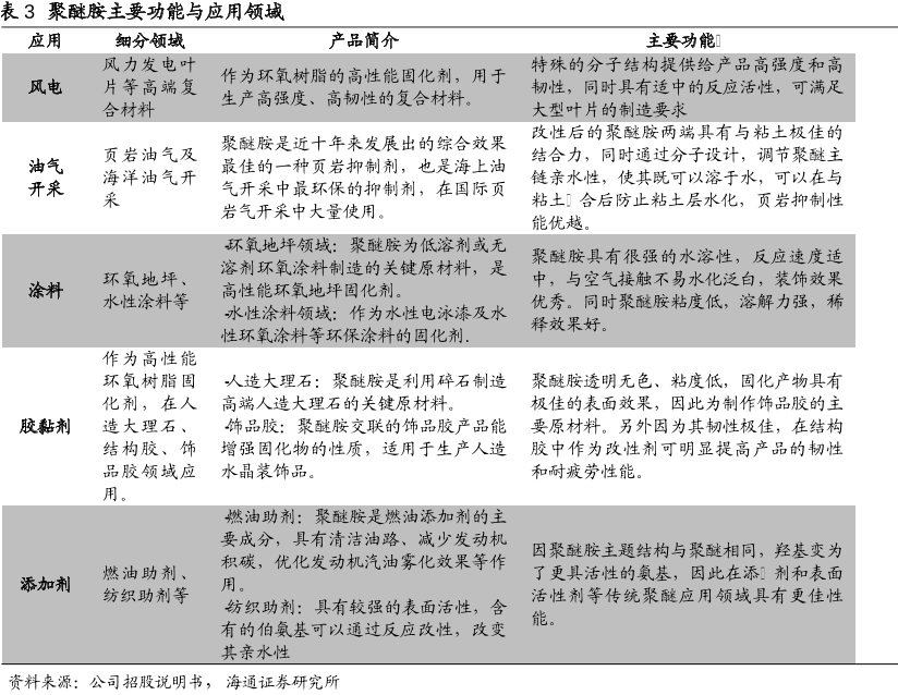
2 聚醚胺的主要功能及其应用领域
(1)风电:细分领域是风力发电叶片等高端复合材料,作为环氧树脂的高性能固化剂,用于生产高强度、高韧性的复合材料。功能是特殊的分子结构提供给产品高强度和高韧性,同时具有适中的反应活性,可满足大型叶片的制造要求
(2)油气开采:细分领域是页岩油气及海洋油气开采,聚醚胺是近十年来发展出的综合效果最佳的一种页岩抑制剂,也是海上油气开采中最环保的抑制剂,在国际页岩气开采中大量使用。改性后的聚醚胺两端具有与粘土极佳的结合力,同时通过分子设计,调节聚醚主链亲水性,使其既可以溶于水,可以在与粘土合后防止粘土层水化,页岩抑制性能优越。
(3)涂料:细分领域是环氧地坪、水性涂料等;在环氧地坪领域,聚醚胺为低溶剂或无溶剂环氧涂料制造的关键原材料,是高性能环氧地坪固化剂。在水性涂料领域,作为水性电泳漆及水性环氧涂料等环保涂料的固化剂,聚醚胺具有很强的水溶性,反应速度适中,与空气接触不易水化泛白,装饰效果优秀。同时聚醚胺粘度低,溶解力强,稀释效果好。
(4)胶黏剂:作为高性能环氧树脂固化剂,在人造大理石、结构胶、饰品胶领域应用。在人造大理石方面,聚醚胺是利用碎石制造高端人造大理石的关键原材料。在饰品胶方面,聚醚胺交联的饰品胶产品能增强固化物的性质,适用于生产人造水晶装饰品。聚醚胺透明无色、粘度低,固化产物具有极佳的表面效果,因此为制作饰品胶的主要原材料。另外因为其韧性极佳,在结构胶中作为改性剂可明显提高产品的韧性和耐疲劳性能。
(5)添加剂:细分领域有燃油助剂、纺织助剂等,在燃油助剂中,聚醚胺是燃油添加剂的主要成分,具有清洁油路、减少发动机积碳,优化发动机汽油雾化效果等作用。在纺织助剂中,具有较强的表面活性,含有的伯氨基可以通过反应改性,改变其亲水性。因聚醚胺主题结构与聚醚相同,羟基变为了更具活性的氨基,因此在添加剂和表面活性剂等传统聚醚应用领域具有更佳性能。

3 聚醚胺主要生产企业
(1)扬州晨化:是一家以研发、生产、销售为一体的高新技术企业,是华东地区最具影响力的表面活性剂、阻燃剂和硅橡胶产品重要生产基地。其产品畅销全国 20
多个省、市、自治区,并出口欧盟、俄罗斯、伊朗、土耳其、日本、韩国及东南亚地区。
(2)德信联邦:经营范围包括生产、销售水性树脂(聚醚多元醇)、聚氨酯软硬泡组合聚醚及以上产品的进出口业务等。公司已掌握丰富的聚醚和聚氨酯的生产与管理经验,拓展市场能力在国内同行业一直保持着领先地位。
(3)烟台民生:公司由多名化工领域的教授级高工发起,数家相关企业共同参股成立的科技开发型企业,主要从事聚醚胺等环保化学品的研发、生产和应用。

推荐阅读:《【公司研究】晨化股份-主产品景气上行细分龙头迎良机-20200925(24页).pdf》