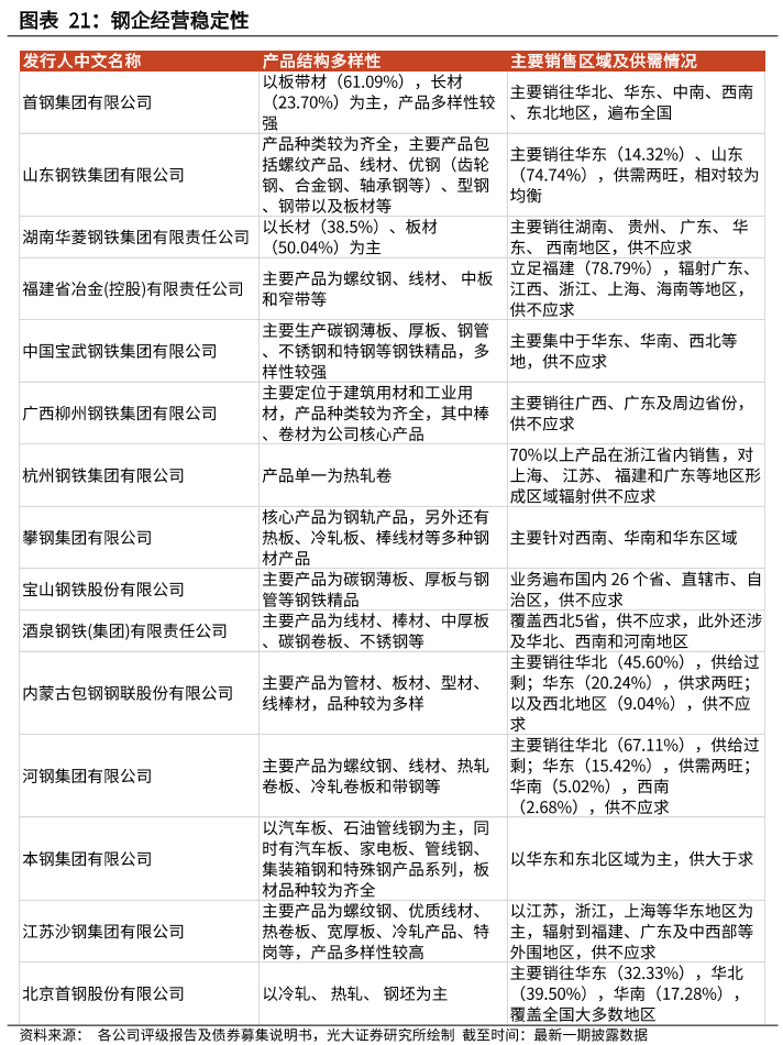
在我国钢铁企业有很多,下面是一些主要的钢铁企业和它的产品以及销售市场介绍。
1、首钢集团有限公司
首钢集团有限公司以板带材(61.09%),长材(23.70%)为主,产品多样性较强,主要销往华北、华东、中南、西南、东北地区,遍布全国。
2、山东钢铁集团有限公司
山东钢铁集团有限公司产品种类较为齐全,主要产品包括螺纹产品、线材、优钢(齿轮钢、合金钢、轴承钢等)、型钢、钢带以及板材等,主要销往华东(14.32%)、山东(74.74%),供需两旺,相对较为均衡。
3、湖南华菱钢铁集团有限责任公司
湖南华菱钢铁集团有限责任公司产品以长材(38.5%)、板材(50.04%)为主,主要销往湖南、贵州、广东、华东、西南地区,供不应求。
4、福建省冶金(控股)有限责任公司
福建省冶金(控股)有限责任公司主要产品为螺纹钢、线材、中板和窄带等,产品立足福建(78.79%),辐射广东、江西、浙江、上海、海南等地区,供不应求。
5、中国宝武钢铁集团有限公司
中国宝武钢铁集团有限公司主要生产碳钢薄板、厚板、钢管、不锈钢和特钢等钢铁精品,多样性较强,产品主要集中于华东、华南、西北等地,供不应求。
6、广西柳州钢铁集团有限公司
广西柳州钢铁集团有限公司主要定位于建筑用材和工业用材,产品种类较为齐全,其中棒、卷材为公司核心产品,主要销往广西、广东及周边省份,供不应求。
7、杭州钢铁集团有限公司
杭州钢铁集团有限公司产品单一为热轧卷,产品70%以上产品在浙江省内销售,对上海、江苏、福建和广东等地区形成区域辐射供不应求。
8、攀钢集团有限公司
攀钢集团有限公司核心产品为钢轨产品,另外还有热板、冷轧板、棒线材等多种钢材产品,产品主要针对西南、华南和华东区域。
9、宝山钢铁股份有限公司
宝山钢铁股份有限公司主要产品为碳钢薄板、厚板与钢管等钢铁精品,业务遍布国内26个省、直辖市、自治区,供不应求。
10、酒泉钢铁(集团)有限责任公司
酒泉钢铁(集团)有限责任公司主要产品为线材、棒材、中厚板、碳钢卷板、不锈钢等,产品覆盖西北5省,供不应求,此外还涉及华北、西南和河南地区。
11、内蒙古包钢钢联股份有限公司
内蒙古包钢钢联股份有限公司主要产品为管材、板材、型材、线棒材,品种较为多样,主要销往华北(45.60%),供给过剩;华东(20.24%),供求两旺;以及西北地区(9.04%),供不应求。
12、河钢集团有限公司
河钢集团有限公司主要产品为螺纹钢、线材、热轧卷板、冷轧卷板和带钢等,主要销往华北(67.11%),供给过剩;华东(15.42%),供需两旺;华南(5.02%),西南(2.68%),供不应求。
13、本钢集团有限公司
本钢集团有限公司以汽车板、石油管线钢为主,同时有汽车板、家电板、管线钢、集装箱钢和特殊钢产品系列,板材品种较为齐全,产品销售以华东和东北区域为主,供大于求。
14、江苏沙钢集团有限公司
江苏沙钢集团有限公司主要产品为螺纹钢、优质线材、热卷板、宽厚板、冷轧产品、特岗等,产品多样性较高,产品销售以江苏,浙江,上海等华东地区为主,辐射到福建、广东及中西部等外围地区,供不应求。
15、北京首钢股份有限公司
北京首钢股份有限公司产品以冷轧、热轧、钢坯为主,主要销往华东(32.33%),华北(39.50%),华南(17.28%),覆盖全国大多数地区。

数据来源:《钢铁行业债券专题研究报告之一:钢铁行业信用研究框架》