您的当前位置: 首页 > 新闻中心 > 行业资讯 > 中国保健协会:2020国民免疫力认知调查报告(附下载)

中国保健协会:2020国民免疫力认知调查报告(附下载)

2020 年,突如其来的新冠肺炎疫情让国民更加强烈地意识到了免疫力的重要性。

但与“国民现阶段对免疫力认知”的相关研究却少之又少,很难见到相对权威的免疫力认知调查报告。

本报告旨在通过线上线下发放调查问卷的方式,了解国民对免疫力这一概念的认知程度,以及国民在免疫力认知方面容易出现的误区。调查结果表明,95%的受访者认同免疫力(包括免疫应答力和免疫调节力)对健康的重要性。整体来看,大部分受访者对什么是健康的饮食行为与健康的运动方式有所了解。但同时,国民对免疫力的具体概念和组成结构认知较为模糊,对免疫力的具体内涵缺乏准确的认识,认为免疫应答力就是免疫力,并且认为免疫(应答)力“越高越好”。同时,部分受访者对健康生活习惯也存在一定误区,比如:认为“健康饮食就是减少碳水化合物的摄入”、“每日一定要做中高强度的运动”、“即便运动量很大,运动前后也无需另外补充营养”等。

专家认为,经过新冠肺炎疫情之后,国民对免疫力的认知需要进一步提升,应该进一步区分免疫应答力和免疫调节力对人体的作用,同时注重二者的协同关系。“免疫力健康”或者“健康免疫力”相关的知识应被纳入居民必备营养健康知识,成为“健康中国”规划中的组成部分;免疫领域的行业协会应组建专家团队,推出免疫力量化指标、以维持自身免疫力为基准,制定“适量运动”和“合理膳食营养”的量化指标、协助完善保健食品的免疫功能认证,全方位提升居民免疫力健康意识和免疫力健康水平。

点击下载报告:中国保健协会:2020国民免疫力认知调查报告

1_页面_01.jpg

1_页面_02.jpg

1_页面_03.jpg

1_页面_04.jpg

1_页面_05.jpg

1_页面_06.jpg

1_页面_07.jpg

1_页面_08.jpg

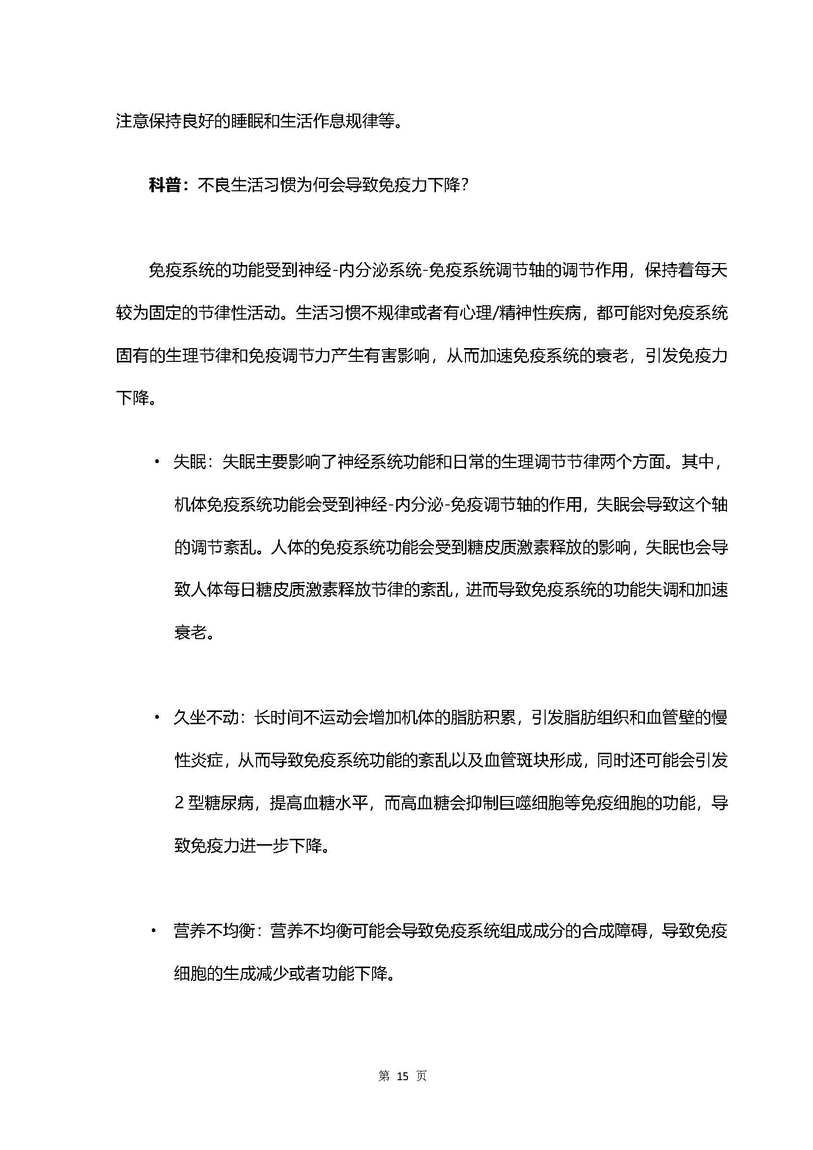
1_页面_09.jpg

1_页面_10.jpg

1_页面_11.jpg

1_页面_12.jpg

1_页面_13.jpg

1_页面_14.jpg

1_页面_15.jpg

1_页面_16.jpg

1_页面_17.jpg

1_页面_18.jpg

1_页面_19.jpg

1_页面_20.jpg

1_页面_21.jpg

1_页面_22.jpg

1_页面_23.jpg

1_页面_24.jpg

1_页面_25.jpg

1_页面_26.jpg

1_页面_27.jpg

1_页面_28.jpg

1_页面_29.jpg

1_页面_30.jpg

1_页面_31.jpg

1_页面_32.jpg




本文由作者三个皮匠发布,版权归原作者所有,禁止转载。本文仅代表作者个人观点,与本网无关。本文文字的真实性、完整性、及时性本站不作任何保证或承诺,请读者仅作参考,并请自行核实相关内容。

相关报告

【公司研究】中芯国际-覆盖报告:中国半导体产业发展基石-20200719[19页].pdf
【公司研究】中芯国际-覆盖报告:中国半导体产业发展基石-20200719[19页].pdf

1/19 请务必阅读正文之后的免责条款部分 Table_main 深 度 报 告 中芯国际中芯国际(688981) 报告日期:2020 年 7 月 19 日 中国半导体中国半导体产业产业发展发展基石基石。 中芯国际覆盖报告 table_zw 行 业 公 司 研 究 半 导 体 :蒋高振 执业证书编号:S1

【研报】半导体行业“科创”系列报告:盛美股份半导体清洗设备领先企业-20200618[22页].pdf
【研报】半导体行业“科创”系列报告:盛美股份半导体清洗设备领先企业-20200618[22页].pdf

识别风险,发现价值 请务必阅读末页的免责声明 1 1 / 2222 Table_Page 行业专题研究|半导体 2020 年 6 月 18 日 证券研究报告 本报告联系人: 蔡锐帆 广发证券“科创”系列报告广发证券“科创”系列报告 盛美股份:盛美股份:半导体半导体清洗清洗设备领先企业设备领先企业 分析师:

【研报】半导体行业深度报告:功率半导体研究框架总论-20200123[18页].pdf
【研报】半导体行业深度报告:功率半导体研究框架总论-20200123[18页].pdf

1 研究创造价值 功率半导体研究框架总论功率半导体研究框架总论 方正证券研究所证券研究报告方正证券研究所证券研究报告 行业深度报告 行业研究 半导体行业半导体行业 2020.01.23/推荐 分析师:分析师: 陈杭 执业证书编号: S1220519110008 TEL: E-mail: 联系人:联系人: T

【研报】半导体行业:回溯半导体周期趋势聚焦产业发展机遇-20200601[49页].pdf
【研报】半导体行业:回溯半导体周期趋势聚焦产业发展机遇-20200601[49页].pdf

请阅读正文之后的信息披露和重要声明 图表图表 1 1 近一年近一年指数指数走势走势 分析师:沈彦東 SAC 执业证书:S0380519100001 联系电话:0755-82830333(195) 邮箱: 研究助理:朱琳 联系电话:0755-82830333(101) 邮箱: 回溯回溯半导体半导体周期趋势,

【研报】半导体行业硅片深度报告:半导体材料硅片投资宝典-20200407[46页].pdf
【研报】半导体行业硅片深度报告:半导体材料硅片投资宝典-20200407[46页].pdf

1/46 请务必阅读正文之后的免责条款部分 专 题 半导体行业半导体行业 报告日期:2020 年 4 月 7 日 半导体材料硅片投资宝典半导体材料硅片投资宝典 硅片深度报告 行 业 公 司 研 究 半 导 体 行 业 :孙芳芳 执业证书编号: S1230517100001 :021-80106039 :

【研报】半导体行业深度报告:半导体大硅片研究框架-20200625[104页].pdf
【研报】半导体行业深度报告:半导体大硅片研究框架-20200625[104页].pdf

半导体大硅片研究框架 深度报告 首席分析师: 陇杭 执业证书编号:S1220519110008 证券研究报告 半导体行业 2020年 6月 25日 行业需求:全球范围内逡辑 ,功率和模拟电路的収展促迚晶囿厂的建设,中国大陆主要来自 半导体国产替代和新基建中对半导体行业的资本开支加大催生晶囿厂建设潮 。 产品

【研报】半导体行业电子气体深度报告:半导体材料·电子气体投资宝典-20200324[59页].pdf
【研报】半导体行业电子气体深度报告:半导体材料·电子气体投资宝典-20200324[59页].pdf

1/59 请务必阅读正文之后的免责条款部分 专 题 半导体行业半导体行业 报告日期:2020 年 3 月 24 日 半导体材料电子半导体材料电子气体气体投资宝典投资宝典 电子气体深度报告 行 业 公 司 研 究 半 导 体 行 业 :孙芳芳 执业证书编号: S1230517100001 :021-8010

【研报】新材料行业半导体材料系列报告之导读:半导体材料迎来黄金发展期-20200420[19页].pdf
【研报】新材料行业半导体材料系列报告之导读:半导体材料迎来黄金发展期-20200420[19页].pdf

请务必阅读正文之后的免责条款 半导体材料迎来黄金发展期半导体材料迎来黄金发展期 新材料行业半导体材料系列报告之导读2020.4.20 中信证券研究部中信证券研究部 核心观点核心观点 袁健聪袁健聪 首席新材料分析师 S1010517080005 徐涛徐涛 首席电子分析师 S1010517080003 王喆王

客服
商务合作
小程序
服务号
折叠