您的当前位置: 首页 > 新闻中心 > 行业资讯 > 赛迪智库:2020年中国大数据区域发展水平评估白皮书(附下载)

赛迪智库:2020年中国大数据区域发展水平评估白皮书(附下载)

三个皮匠微信公众号每天给您带来最全最新各类数据研究报告


当前,数据成为继土地、劳动力、资本、技术之后最为活跃的生产要素,数据流带动资金流、人才流、技术流、物资流,成为推动经济高质量发展和人民生活改善的基础性、战略性资源。大数据作为以海量、多维数据作为关键生产要素,以大数据技术产品和应用为核心内容的新兴技术和产业,是推动生产方式变革、生产关系再造和生活方式改变的重要抓手,是实现稳增长、促改革、调结构、惠民生和推动政府治理能力现代化的内在需要和必然选择。党中央、国务院高度重视大数据在经济社会发展中的作用。在党中央、国务院的高度重视和系列政策推动下,“十三五”时期,我国大数据从无到有,市场规模持续扩大,行业应用快速推广,大数据发展水平逐渐成为衡量国家和地方综合实力的重要标准之一。当前,我国正处于从“十三五”时期结束、“十四五”时期开局的关键发展阶段,开展大数据发展水平评估可以为国家和地方总结“十三五”时期大数据发展成效经验、研判“十四五”时期大数据跨越式发展方向路径提供参考。

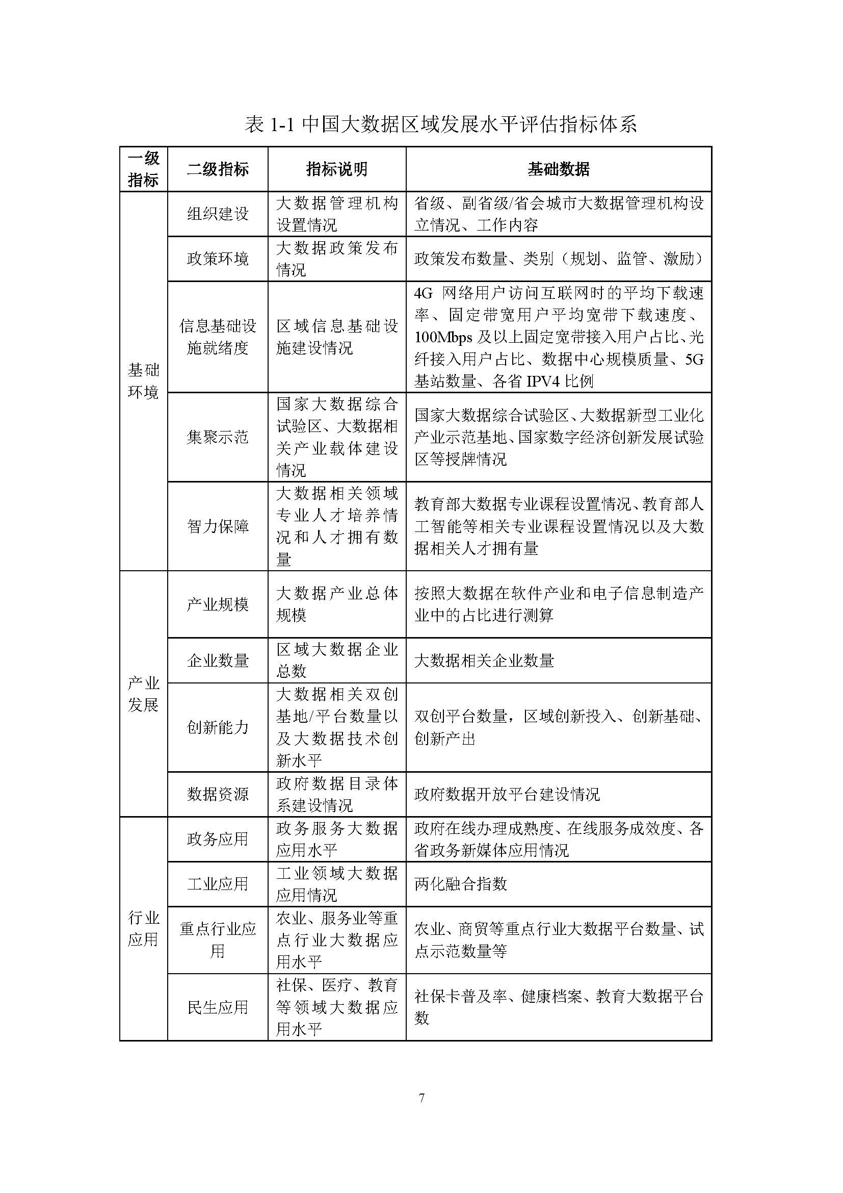
在此背景下,赛迪智库信息化与软件产业研究所编写了《中国大数据区域发展水平评估白皮书(2020 年)》。本报告指标体系与去年保持了延续性、稳定性,聚焦基础环境、产业发展、行业应用三个大数据发展关键领域,形成了由 3 个一级指标、13 个二级指标、30余项三级指标组成的中国大数据区域大数据发展水平评估指标体系。本报告通过对我国各省市大数据发展水平、层次和特点进行评估分析,期望能为推动我国及各省市大数据发展提供一定参考。(关注公众号“三个皮匠”,获取最新行业报告资讯)

1_页面_01.jpg

1_页面_04.jpg

1_页面_05.jpg

1_页面_06.jpg

1_页面_07.jpg

1_页面_10.jpg

1_页面_11.jpg

1_页面_12.jpg

1_页面_13.jpg

1_页面_14.jpg

1_页面_15.jpg

1_页面_16.jpg

1_页面_17.jpg

1_页面_18.jpg

1_页面_19.jpg

1_页面_20.jpg

1_页面_21.jpg

1_页面_22.jpg

1_页面_23.jpg

1_页面_24.jpg

1_页面_25.jpg

1_页面_26.jpg

1_页面_27.jpg

1_页面_28.jpg

1_页面_29.jpg

1_页面_30.jpg

1_页面_31.jpg

1_页面_32.jpg

1_页面_33.jpg

1_页面_34.jpg

1_页面_35.jpg

1_页面_36.jpg


点击下载全文


本文由作者三个皮匠发布,版权归原作者所有,禁止转载。本文仅代表作者个人观点,与本网无关。本文文字的真实性、完整性、及时性本站不作任何保证或承诺,请读者仅作参考,并请自行核实相关内容。

相关报告

【研报】互联网行业大数据系列深度报告之一:大数据助力精准战疫情产业价值凸显-20200211[27页].pdf
【研报】互联网行业大数据系列深度报告之一:大数据助力精准战疫情产业价值凸显-20200211[27页].pdf

请仔细阅读在本报告尾部的重要法律声明 大数据助力精准战疫情,产业价值凸显 大数据系列深度报告之一 事件事件: : 2019 年 12 月下旬,新型冠状病毒突然来袭,由此造成的疫情 开始以武汉为中心,向全国以及海外部分国家和地区蔓延。 2020 年 1 月 27 日,国务院发布近期防控新型冠状病毒感染 的肺

海马云大数据:宠物品牌电商销售数据分析报告(12页).pdf
海马云大数据:宠物品牌电商销售数据分析报告(12页).pdf

2019.07 皇家是龙头,小狗很疯狂 宠物品牌 电商销售数据分析 0 100 200 300 400 500 600 700 2018/6 2018/7 2018/8 2018/9 2018/10 2018/11 2018/12 2019/1 2019/2 2019/3 2019/4 2019/5 201

勾正数据:智能电视大数据月度报告[27页].pdf
勾正数据:智能电视大数据月度报告[27页].pdf

智能电视大数据月度报告 OTT Big Data Monthly Report 2020年03月 01 智能电视整体行为概览 02 媒体榜单 03 节目榜单 04 应用榜单 前言 “疫情”得到控制,迎来全面复工,日活率50%,直播场景日活率 26%,点播场景日活率40%。 频道排行榜中,CCTV-1排名第一

华辰资本:大数据研究报告(23页).pdf
华辰资本:大数据研究报告(23页).pdf

2019 Celestial Research 华辰产业研究院 華辰資本 CELESTIAL CAPITAL 专注中国产业结构升级与创新, 聚焦新一代信息技术产业发展。 2018年,在中国经济周期、产业周期、资本周期与 政治周期四重叠加的特殊时期,本着“深耕产业、协同发 展、价值驱动、重度赋能”的愿景,华辰

2020年中国互联网母婴新生代研究报告[44页].pdf
2020年中国互联网母婴新生代研究报告[44页].pdf

中国互联网母婴新生代研究报告2020年22020.7 iResearch Inc. 摘要来源:艾瑞咨询研究院自主研究绘制。母婴App占据“垂直内容社交”生态位,变现闭环进一步强化。下沉市场的母婴平台用户规模庞大,对母婴平台的依赖度高,未来价值可期。母婴市场规模稳步增长,消费市场规模预计2020年将达到3.2

大数据文摘:2020年顶级数据团队建设全景报告(53页).pdf
大数据文摘:2020年顶级数据团队建设全景报告(53页).pdf

战略数据合作方 01 目录 附录 数据行业概况 数据团队宏观发展现状 数据团队从业者微观洞察 全球数据团队观察 疫情中的数据行业 1.1 数据行业概况 2.1 职位概况 3.1 工具、技术、方法论 4.1 学历分布和毕业院校 1.2 大数据行业发展及团队建设困境 2.2 工作经验 3.2 自我认知 4.2

客服
商务合作
小程序
服务号
折叠