三个皮匠微信公众号每天给您带来最全最新各类数据研究报告
中共中央政治局就区块链技术发展现状和趋势进行第十八次集体学习,强调要把区块链作为核心技术自主创新的重要突破口,我们认为区块链技术能解决信任与规则问题,中长期在依次经历基础设施、实践应用和产业变革后有望真正带来社会价值,我们看好其在金融、司法行政、数字货币领域的率先应用,建议关注有一定技术储备的行业龙头、信息技术公司及相关硬件支持公司。
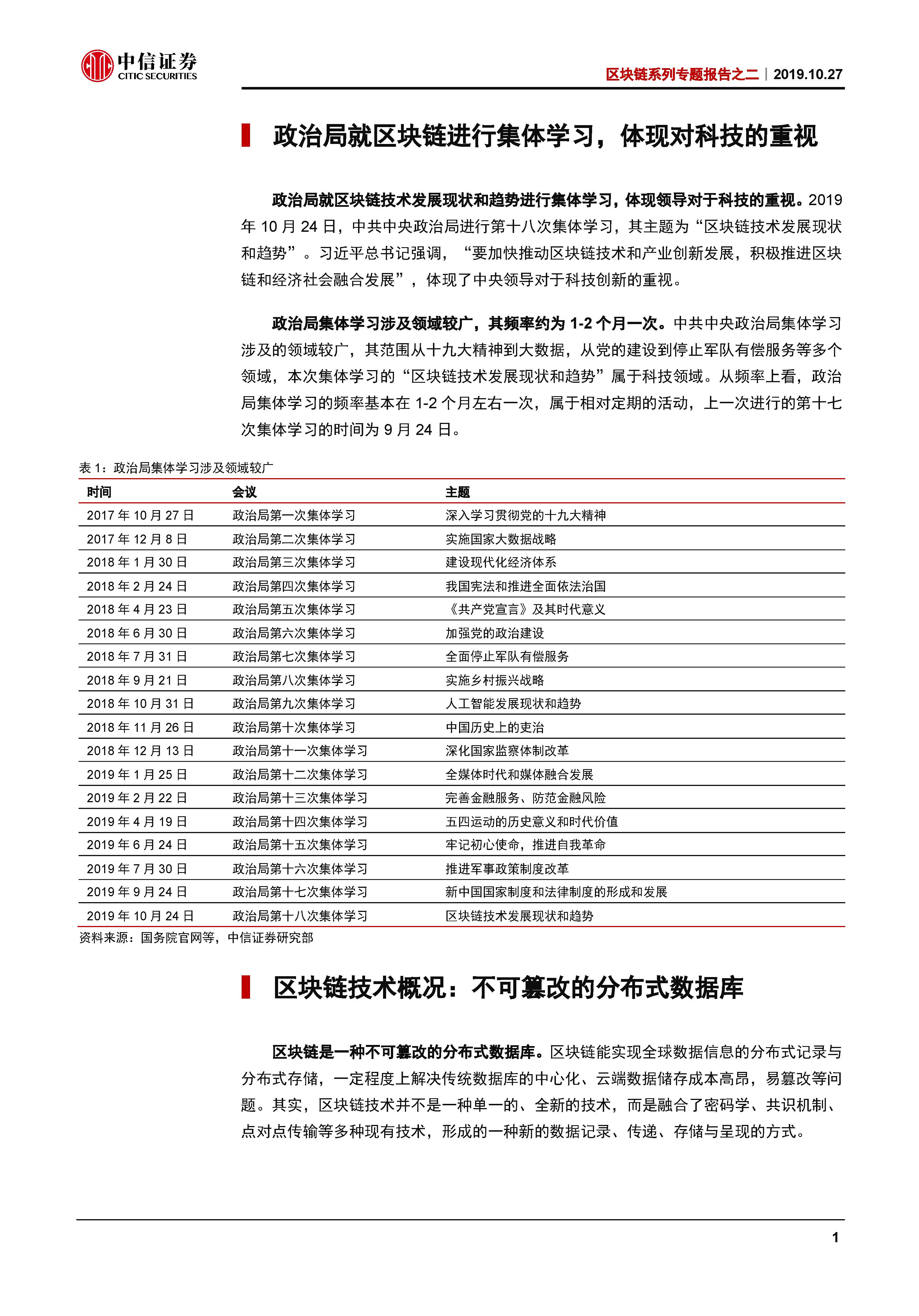
政治局就区块链进行集体学习,体现领导对于科技的重视。2019 年 10 月 24 日,中共中央政治局就区块链技术发展现状和趋势进行第十八次集体学习,习近平总书记强调“要加快推动区块链技术和产业创新发展,积极推进区块链和经济社会融合发展”。政治局集体学习的频率约为 1-2 个月一次,其领域涵盖较广,从十九大精神到大数据,从党的建设到停止军队有偿服务等均有所涉及,本次集体学习的区块链属于科技领域,体现了领导对于科技、创新的关注。
区块链技术是一种去中心化的集体维护数据库技术,解决信任与规则难题。其本质是一种互联网协议,用纯数学方法建立信任关系,分布式记账与存储(高容错性),在节省大量中介成本的同时可解决数据追踪与信息防伪问题。因此,越是信任机制不足、需要建立信任的领域,其应用空间越大。区块链技术起源于比特币,中长期来看,我们认为其价值体现在需要建立信任和规则的领域。
短期或经历概念和情绪;中长期看,区块链技术是科技领域的长战略方向之一。短期来看,比特币市场曾出现大幅波动和风险,当前总市值约 12000 亿元;预计政策重视可能重塑区块链市场生态,带来机遇。中长期而言,类比 4G、新能源车、创新药等行业的变革,我们认为区块链技术必将依次经历基础设施搭建、实践应用落地以及产业整体变革的历程,随着技术逐渐推进及深入基础设施中,真正为社会解决节省成本、数据防伪、透明信任等核心痛点。
国内区块链的应用广泛开展,其中金融、司法、数字货币领域较为领先。我们梳理了网信办备案目的和备案项目情况,综合对国内产业现状,我们认为区块链技术目前已经较为广泛运用在各行各业,除了信息技术类公司外,政府和传统行业企业的备案项目数量不断增加;从应用深度上我们认为:(1)金融领域:区块链具备天然服务金融行业的特点,应用已开展早且不断深化;(2)司法行政领域:目前最高人民法院建立司法区块链统一平台,在四级法院和商业法律服务机构已形成多节点,我们期待在司法部门的区块链应用可以最先从概念验证走向规模化落地;(3)数字货币:本质是现金的数字化升级,有望带来基础技术升级与软硬件更新。除此之外,消费、电新、传媒等行业也已有项目在稳步推进。 (关注公众号“三个皮匠”,获取最新行业报告资讯)















