您的当前位置: 首页 > 新闻中心 > 行业资讯 > 36氪研究院:直播电商风口正盛,精细化运营抢夺下一城

36氪研究院:直播电商风口正盛,精细化运营抢夺下一城


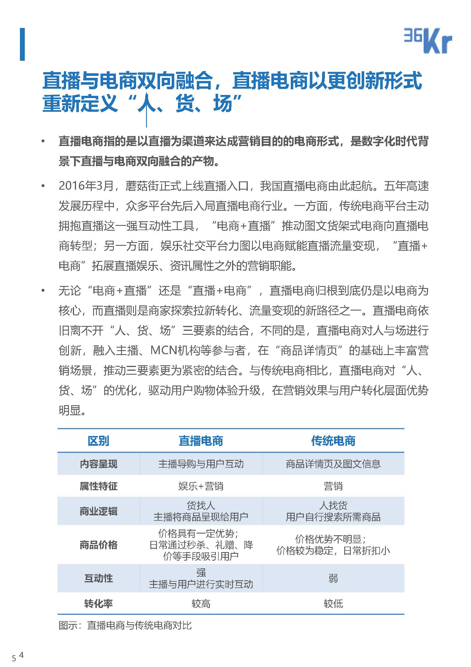
直播电商指的是以直播为渠道来达成营销目的的电商形式,是数字化时代背景下直播与电商双向融合的产物。直播电商以直播为手段重构“人、货、场”三要素,但其本质仍是电商。与传统电商相比,直播电商拥有强互动性、高转化率等优势。

自2016年电商平台上线直播购物功能以来,直播电商发展飞速,风口已现。2016-2019年,直播电商年均市场规模增速均保持在200%以上。行业蓬勃发展,离不开消费者直播观看习惯的养成、各电商平台大力推动、商家对营收渠道扩展的探索、KOL网红文化形成以及各类政策扶持。
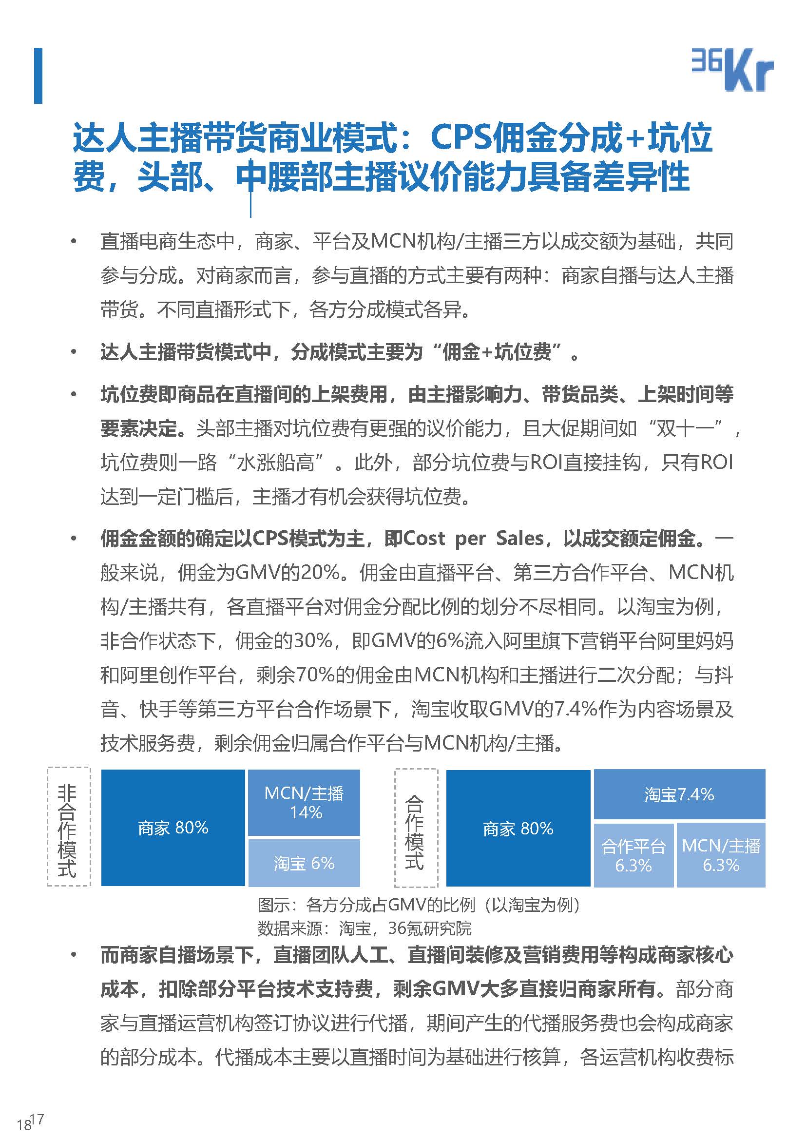
历经五年高速发展,直播电商生态逐步完善:中游平台方、MCN机构及主播,实现上游商家与下游消费者的链接。平台主要包含三类:具有电商基因的传统电商平台与导购社区平台,以直播手段拓展营销渠道;自带流量的社交内容平台,拥抱电商以推动流量变现。而MCN机构则主要扮演“中介”角色,为平台输送主播资源。随着直播电商渗透率的不断提升,主播跨界趋势愈发明显。名人明星、虚拟偶像纷纷入局直播电商。
行业高速发展的背后,痛点也逐渐浮出水面。打造健康行业生态,需各方共同携手,实现精细化运营,汇聚优质资源。
在资金、政策等红利加持下,直播电商有望实现进一步增长,行业逐渐向规范化、有序性方向发展。未来,随着参与者队伍的不断壮大,“人、货、场”三要素日趋多元,直播商品与内容、主播类型、直播场景、营销形式均将得以丰富,拓展直播电商价值边界。而5G技术的优化,让更为互动、真实、高清的线上购物体验得以实现,为直播电商行业带来更多想象空间。

1_页面_01.jpg

1_页面_02.jpg

1_页面_03.jpg

1_页面_04.jpg

1_页面_05.jpg

1_页面_06.jpg

1_页面_07.jpg

1_页面_08.jpg

1_页面_09.jpg

1_页面_10.jpg

1_页面_11.jpg

1_页面_12.jpg

1_页面_13.jpg

1_页面_14.jpg

1_页面_15.jpg

1_页面_16.jpg

1_页面_17.jpg

1_页面_18.jpg

1_页面_19.jpg

1_页面_20.jpg

1_页面_21.jpg

1_页面_22.jpg

1_页面_23.jpg

1_页面_24.jpg

1_页面_25.jpg

1_页面_26.jpg

1_页面_27.jpg

1_页面_28.jpg

1_页面_29.jpg



本文由作者三个皮匠发布,版权归原作者所有,禁止转载。本文仅代表作者个人观点,与本网无关。本文文字的真实性、完整性、及时性本站不作任何保证或承诺,请读者仅作参考,并请自行核实相关内容。

相关报告

【公司研究】晶盛机电-科技之“晶”“盛”于创新-20200105[36页].pdf
【公司研究】晶盛机电-科技之“晶”“盛”于创新-20200105[36页].pdf

报告日期 2020-1-5 跨小组报告 公司深度公司深度 评级 买入维持买入维持 当前股价 16.20 元元 市场表现对比图市场表现对比图(近近 12 个月个月) 公司基本数据公司基本数据 总股本(万股) 128449 流通 A 股/B 股(万股) 120435/0 资产负债率 36.60% 每股净资产(

【公司研究】浙江龙盛--化工龙头价值分析系列之七:浙江龙盛-20200219[20页].pdf
【公司研究】浙江龙盛--化工龙头价值分析系列之七:浙江龙盛-20200219[20页].pdf

首 次 报 告 【 公 司 证 券 研 究 报 告 】 浙江龙盛 600352.SH 化工龙头价值分析系列之七:浙江龙盛 浙江龙盛作为全球染料龙头, 历史上股价一直跟染料景气高度相关。 但就我们分 析, 即使不考虑染料提价, 按公司目前稳定自由现金流及未来地产巨额现金回流 测算,其价值还是存在明显低估。具

36氪研究院:中国城市人工智能发展指数报告(50页).pdf
36氪研究院:中国城市人工智能发展指数报告(50页).pdf

1 2 目录 前言 . 4 第一章 中国人工智能发展概况 . 5 1.1 人工智能的定义与内涵 . 5 1.2 中国人工智能发展环境分析 . 5 1.2.1 政策环境 . 5 1.2.2 经济环境 . 7 1.2.3 社会环境 . 8 1.2.4 技术环境 . 9 1.3 人工智能发展的意义 . 10 第

36氪研究:商用服务机器人行业研究报告(47页).pdf
36氪研究:商用服务机器人行业研究报告(47页).pdf

2019.08人工智能开启机器人新时代36Kr-商用服务机器人行业研究报告伍典22019.08236Kr-商用服务机器人行业研究报告商用服务机器人在市场价值、技术和政策推动下迎来快速发展期商用服务机器人是应用于B端日常服务场景的机器人,区别于工业机器人。商用服务机器人具有解放和提高生产力的应用价值,在机器人

36氪:国产手机行业研究报告(34页).pdf
36氪:国产手机行业研究报告(34页).pdf

李晓晓 2019.6 中国智能手机存量市场迎转机 ,以旧换新助力其销量增长 36Kr-中国手机品牌市场营销研究报告 杨振森 2 报告摘要 目前,相较于全球智能手机市场和海外智能手机品牌的颓势表现,国内智能手 机市场和中国手机品牌则呈现出“风景这边独好”的逆境增长态势。然而,中 国智能手机行业仍然面临诸多挑战

36氪:短视频平台用户调研报告(30页).pdf
36氪:短视频平台用户调研报告(30页).pdf

记录生活,不止于乐 短视频平台的用户调研报告 研究出品2019年5月 Copyright 2019 36Kr. Confidential and proprietary 采样及研究说明 INSTRUCTION 研究背景 2018中国网络视听发展研究报告显示,截至2018年6月,中国短视频用户规模达5.94亿

36氪:新型物流仓配业态行业报告(34页).pdf
36氪:新型物流仓配业态行业报告(34页).pdf

2020.1 仓配效率提升后的物流行业格局 36Kr-新型物流仓配业态行业报告 李坤阳 2 报告摘要 新物流本质在于降本提效,物流科技辅助物流服务实现升级。电 商自建仓配网络主导行业更迭速度,苏宁京东仓库属稀缺资产。 自移动互联网的红利在国内以电子商务为代表涉及商品流通的行业蔓延 开后,物流服务的形式出现了

客服
商务合作
小程序
服务号
折叠