您的当前位置: 首页 > 新闻中心 > 行业资讯 > 浙商银行:2020年基于区块链技术的供应链金融白皮书(附下载)

浙商银行:2020年基于区块链技术的供应链金融白皮书(附下载)

一、定义|

目前,全球还没有一个统一的区块链技术定义。工信部中国区块链技术和产业发展论坛标准发布的《区块链参考架构》中将区块链定义为:“一种在对等网络环境下,通过透明和可信规则,构建不可伪造、不可篡改和可追溯的块链式数据结构,实现和管理事务处理的模式”。我们认为,区块链技术是一种按照时间顺序将数据区块以顺序相连,组合成一种链式数据结构,分布、一致地存储于各参与方,并以密码学方式保证数据不可篡改、不可伪造的分布式账本技术。通过应用区块链技术,能够保证信息的完整性与可靠性,有效解决信息交互过程中存在的信任和安全问题。

二、原理

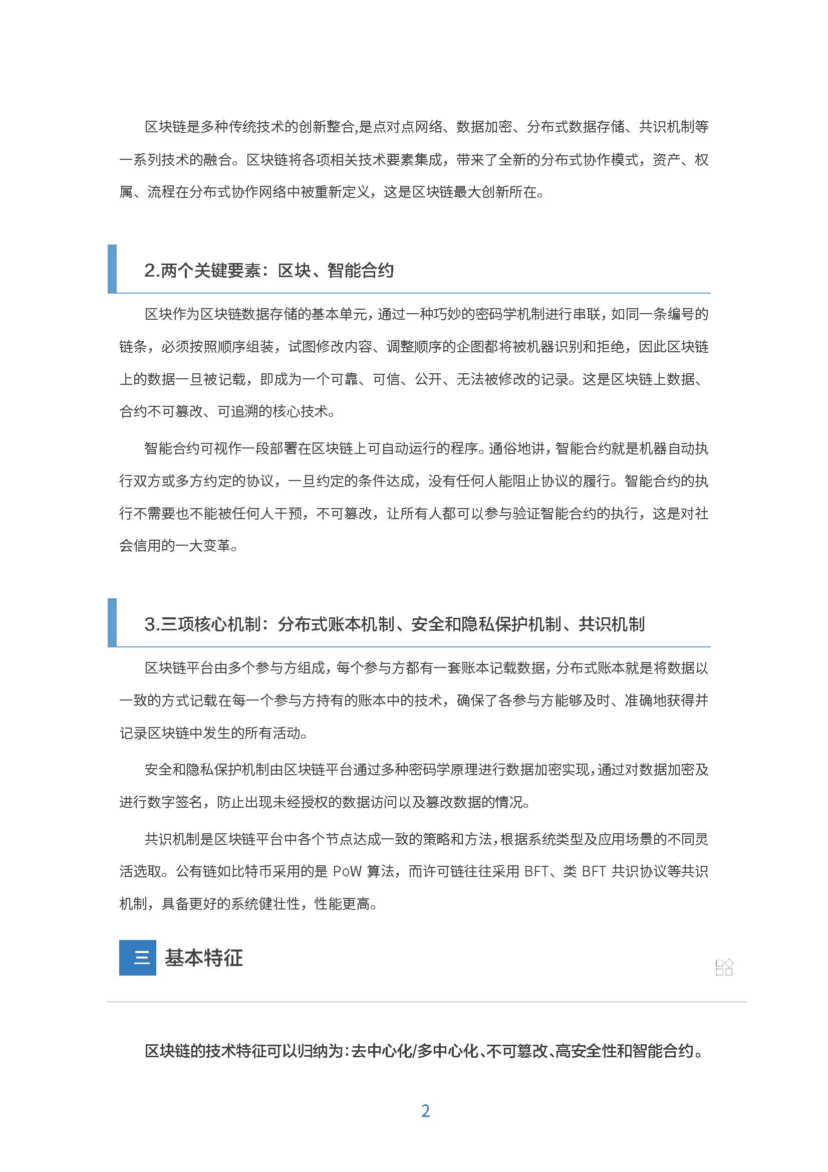
区块链本质是一种特殊的分布式账本技术,以去中心化或多中心化的方式集体维护分布存储的可信数据,提供了一种在没有权威中心见证的环境中进行可信信息与价值传递交换的机制。区块链的基本技术原理可以归纳为:一个基本概念、两个关键要素和三项核心机制。

点击下载报告:浙商银行:2020年基于区块链技术的供应链金融白皮书

1_页面_01.jpg

1_页面_02.jpg

1_页面_03.jpg

1_页面_04.jpg

1_页面_05.jpg

1_页面_06.jpg

1_页面_07.jpg

1_页面_08.jpg

1_页面_09.jpg

1_页面_10.jpg

1_页面_11.jpg

1_页面_12.jpg

1_页面_13.jpg

1_页面_14.jpg

1_页面_15.jpg

1_页面_16.jpg

1_页面_17.jpg

1_页面_18.jpg

1_页面_19.jpg

1_页面_20.jpg

1_页面_21.jpg

1_页面_22.jpg

1_页面_23.jpg

1_页面_24.jpg

1_页面_25.jpg



本文由作者三个皮匠发布,版权归原作者所有,禁止转载。本文仅代表作者个人观点,与本网无关。本文文字的真实性、完整性、及时性本站不作任何保证或承诺,请读者仅作参考,并请自行核实相关内容。

相关报告

【公司研究】浙商中拓-大宗供应链服务商期待金融赋能-20200712[25页].pdf
【公司研究】浙商中拓-大宗供应链服务商期待金融赋能-20200712[25页].pdf

1 证券研究报告证券研究报告 公司研究/首次覆盖 2020年07月12日 黑色金属黑色金属/综合综合 当前价格(元): 6.59 合理价格区间(元): 7.387.79 邱瀚萱邱瀚萱 执业证书编号:S0570518050004 研究员 龚润华龚润华 联系人 资料来源:Wind 大宗供应链服务商,期待金融赋

微众银行:WeCross技术白皮书:区块链跨链协作平台[45页].pdf
微众银行:WeCross技术白皮书:区块链跨链协作平台[45页].pdf

WeCross 技术白皮书 区 块 链 跨 链 协 作 平 台 2020 年 2 月 微众银行区块链团队编著 前言 区块链作为构建未来价值互联网的重要基础设施,深度融合分布式存储、点对点通信、 分布式架构、共识机制、密码学等前沿技术,正在成为技术创新的前沿阵地。全球主要国家 都在加快布局区块链技术,用以推动

2019年-中太古代-中国区块链+供应链金融研究报告(45页).pdf
2019年-中太古代-中国区块链+供应链金融研究报告(45页).pdf

中太古代 2019年 中国区块链+供应链金融研究报告 2 供应链金融 面临问题 Problem 区块链解决方案 Optimization 技术价值分析 Value 区块链+供应链金融 落地情况、面临问题 Difficult 问题 解决建议 Method 报告分析框架 POVDM + I 2019.7 iRe

TokenInsight:区块链赋能供应链金融研究报告(43页).pdf
TokenInsight:区块链赋能供应链金融研究报告(43页).pdf

Jan 2019 ?1 ? ? Table of Contents ? TokenInsight TokenInsight TokenInsight TokenInsightTokenInsightTokenInsight TokenInsight TokenInsight TokenInsight To

客服
商务合作
小程序
服务号
折叠