2022年3月份以来,受上游原材料价格大幅上涨、新能源购车补贴退坡,供应链供货紧张等众多因素的影响,新能源汽车掀起了涨价潮!下面是新能源汽车最新涨价情况一览表。
2022年新能源汽车涨价汇总


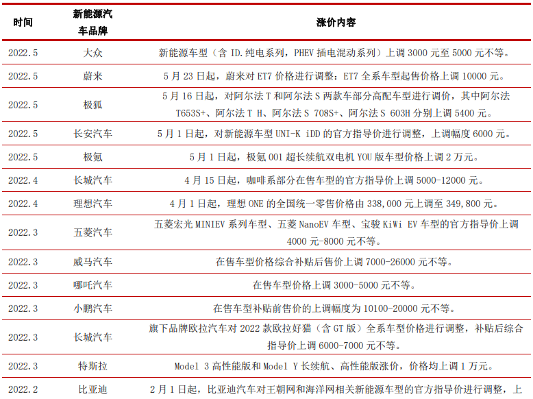
2022年5月大众汽车:新能源车型(含ID.纯电系列,PHEV插电混动系列)上调3000元至5000元不等。
2022年5月蔚来汽车:5月23日起,蔚来对ET7价格进行调整:ET7全系车型起售价格上调10000元。
2022年5月极狐汽车:5月16日起,对阿尔法T和阿尔法S两款车部分高配车型进行调价,其中阿尔法T653S+、阿尔法T H、阿尔法S 708S+、阿尔法S
603H分别上调5400元。
2022年5月长安汽车:5月1日起,对新能源车型UNI-K iDD的官方指导价进行调整,上调幅度6000元。
2022年5月极氪汽车:5月1日起,极氪001超长续航双电机YOU版车型价格上调2万元。
2022年4月长城汽车:4月15日起,咖啡系部分在售车型的官方指导价上调5000-12000元。
2022年4月理想汽车:4月1日起,理想ONE的全国统一零售价格由338,000元上调至349,800元。
2022年3月五菱汽车:五菱宏光MINIEV系列车型、五菱NanoEV车型、宝骏KiWi EV车型的官方指导价上调4000元-8000元不等。
2022年3月威马汽车:在售车型价格综合补贴后售价上调7000-26000元不等。
2022年3月哪吒汽车:在售车型价格上调3000-5000元不等。
2022年3月小鹏汽车:在售车型补贴前售价的上调幅度为10100-20000元不等。
2022年3月长城汽车:旗下品牌欧拉汽车对2022款欧拉好猫(含GT版)全系车型价格进行调整,补贴后综合指导价上调6000-7000元不等。
2022年3月特斯拉:Model 3高性能版和Model Y长续航、高性能版涨价,价格均上调1万元。
2022年2月比亚迪:2月1日起,比亚迪汽车对王朝网和海洋网相关新能源车型的官方指导价进行调整,上调幅度为1000-7000元不等。
2022年1月特斯拉:Model 3后轮驱动版和Model Y后轮驱动版分别较此前售价上调1万元和2.1万元。
受诸多因素影响新能源汽车集体涨价,以上就是2022新能源汽车最新涨价情况的详细介绍了,更多新能源汽车相关内容,敬请关注三个皮匠报告的行业知识栏目了解。
推荐阅读
威马汽车创始人及高管简介,及公司股权结构一览
零跑汽车是哪个国家的?发展历程、股权结构、管理层名单一览
理想汽车创始人都有谁?简历及公司高管和股权结构一览